Suppr超能文献

TSA-PACT:一种用于斑马鱼大脑组织透明化和免疫荧光染色的方法,具有更高的灵敏度、特异性和稳定性。

TSA-PACT: a method for tissue clearing and immunofluorescence staining on zebrafish brain with improved sensitivity, specificity and stability.

作者信息

Wang Kang, Yu Yuxin, Xu Yinhui, Yue Yingzi, Zhao Fang, Feng Wenyang, Duan Yijie, Duan Weicheng, Yue Jingjing, Liao Zhiyun, Fei Peng, Sun Hui, Xiong Bo

机构信息

Department of Forensic Medicine, Tongji Medical College, Huazhong University of Science and Technology, Wuhan, 430030, China.

Department of Forensic Medicine, Nanjing Medical University, Nanjing, 211166, China.

出版信息

Cell Biosci. 2023 May 26;13(1):97. doi: 10.1186/s13578-023-01043-1.

Abstract

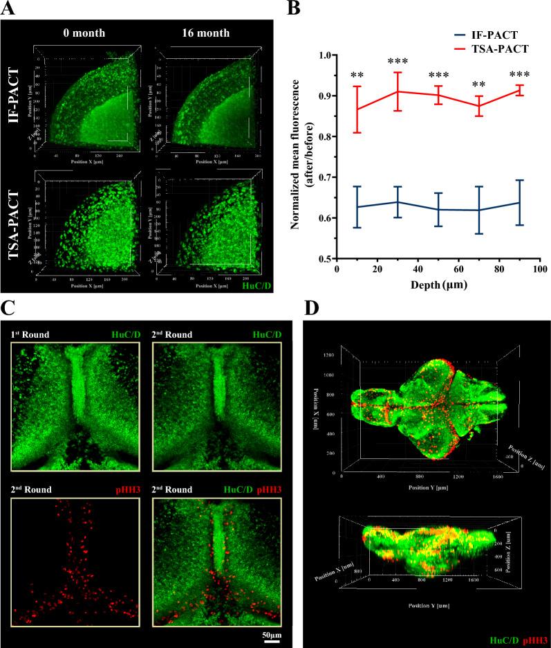
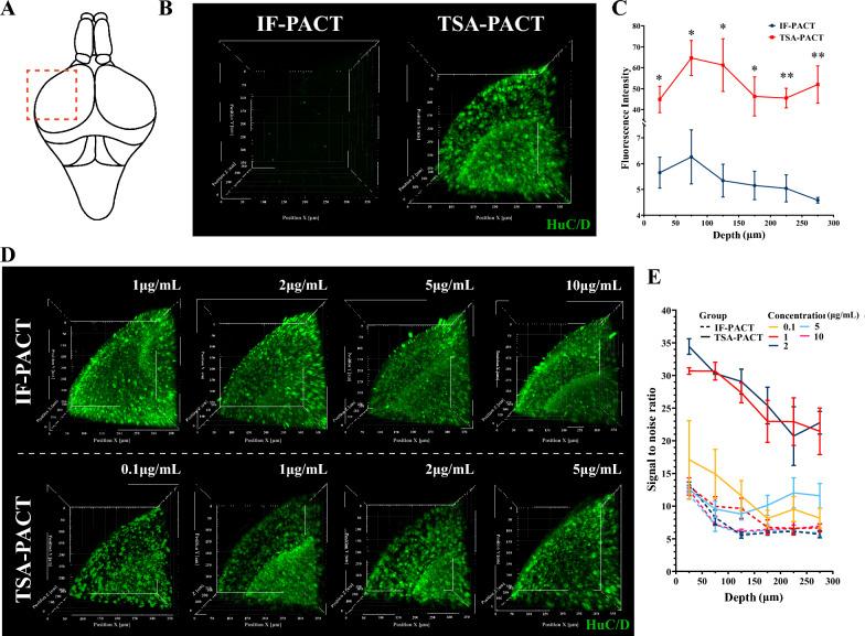
For comprehensive studies of the brain structure and function, fluorescence imaging of the whole brain is essential. It requires large-scale volumetric imaging in cellular or molecular resolution, which could be quite challenging. Recent advances in tissue clearing technology (e.g. CLARITY, PACT) provide new solutions by homogenizing the refractive index of the samples to create transparency. However, it has been difficult to acquire high quality results through immunofluorescence (IF) staining on the cleared samples. To address this issue, we developed TSA-PACT, a method combining tyramide signal amplification (TSA) and PACT, to transform samples into hydrogel polymerization frameworks with covalent fluorescent biomarkers assembled. We show that TSA-PACT is able to reduce the opacity of the zebrafish brain by more than 90% with well-preserved structure. Compared to traditional method, TSA-PACT achieves approximately tenfold signal amplification and twofold improvement in signal-to-noise ratio (SNR). Moreover, both the structure and the fluorescent signal persist for at least 16 months with excellent signal retention ratio. Overall, this method improves immunofluorescence signal sensitivity, specificity and stability in the whole brain of juvenile and adult zebrafish, which is applicable for fine structural analysis, neural circuit mapping and three-dimensional cell counting.

摘要

对于大脑结构和功能的全面研究而言,全脑荧光成像至关重要。它需要以细胞或分子分辨率进行大规模体积成像,这可能颇具挑战性。组织透明化技术(如CLARITY、PACT)的最新进展通过使样品的折射率均匀化以实现透明,提供了新的解决方案。然而,在透明化后的样品上通过免疫荧光(IF)染色获得高质量结果一直很困难。为了解决这个问题,我们开发了TSA-PACT,一种将酪胺信号放大(TSA)和PACT相结合的方法,将样品转化为组装有共价荧光生物标志物的水凝胶聚合框架。我们表明,TSA-PACT能够将斑马鱼大脑的不透明度降低90%以上,同时结构保存良好。与传统方法相比,TSA-PACT实现了约十倍的信号放大和两倍的信噪比(SNR)提升。此外,结构和荧光信号至少持续16个月,信号保留率极佳。总体而言,该方法提高了幼年和成年斑马鱼全脑中免疫荧光信号的敏感性、特异性和稳定性,适用于精细结构分析、神经回路绘图和三维细胞计数。

https://cdn.ncbi.nlm.nih.gov/pmc/blobs/1c7b/10223841/c288a7ae4f06/13578_2023_1043_Fig1_HTML.jpg

文献AI研究员

20分钟写一篇综述,助力文献阅读效率提升50倍。

立即体验

用中文搜PubMed

大模型驱动的PubMed中文搜索引擎

马上搜索

文档翻译

学术文献翻译模型,支持多种主流文档格式。

立即体验