Suppr超能文献

精油对[具体对象]群体感应抑制作用的代谢组学分析

Metabolomic Analysis of the Effect of Essential Oil on the Inhibition of Quorum Sensing in .

作者信息

Cáceres Marlon, Hidalgo William, Stashenko Elena E, Torres Rodrigo, Ortiz Claudia

机构信息

Escuela de Medicina, Universidad Industrial de Santander, Bucaramanga 680002, Colombia.

Escuela de Química, Universidad Industrial de Santander, Bucaramanga 680002, Colombia.

出版信息

Antibiotics (Basel). 2023 Apr 26;12(5):814. doi: 10.3390/antibiotics12050814.

Abstract

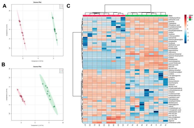
Bacteria can communicate through quorum sensing, allowing them to develop different survival or virulence traits that lead to increased bacterial resistance against conventional antibiotic therapy. Here, fifteen essential oils (EOs) were investigated for their antimicrobial and anti-quorum-sensing activities using CV026 as a model. All EOs were isolated from plant material via hydrodistillation and analyzed using GC/MS. In vitro antimicrobial activity was determined using the microdilution technique. Subinhibitory concentrations were used to determine anti-quorum-sensing activity by inhibition of violacein production. Finally, a possible mechanism of action for most bioactive EOs was determined using a metabolomic approach. Among the EOs evaluated, the EO from exhibited antimicrobial and anti-quorum activities at 0.37 and 0.15 mg/mL, respectively. Based on the experimental results, the antibiofilm activity of EO can be attributed to the blockage of tryptophan metabolism in the metabolic pathway of violacein synthesis. The metabolomic analyses made it possible to see effects mainly at the levels of tryptophan metabolism, nucleotide biosynthesis, arginine metabolism and vitamin biosynthesis. This allows us to highlight the EO of as a promising candidate for further studies in the design of antimicrobial compounds against bacterial resistance.

摘要

细菌可通过群体感应进行通讯,使其能够形成不同的生存或毒力特性,从而增强细菌对传统抗生素治疗的抗性。在此,以CV026为模型,研究了15种精油(EOs)的抗菌和群体感应抑制活性。所有精油均通过水蒸馏法从植物材料中分离出来,并采用气相色谱/质谱联用仪进行分析。采用微量稀释技术测定体外抗菌活性。使用亚抑菌浓度通过抑制紫色杆菌素的产生来测定群体感应抑制活性。最后,采用代谢组学方法确定了大多数生物活性精油可能的作用机制。在所评估的精油中,来自[具体植物名称未给出]的精油分别在0.37和0.15 mg/mL时表现出抗菌和群体感应抑制活性。基于实验结果,精油的抗生物膜活性可归因于其在紫色杆菌素合成代谢途径中对色氨酸代谢的阻断。代谢组学分析使得主要在色氨酸代谢、核苷酸生物合成、精氨酸代谢和维生素生物合成水平上观察到其作用效果成为可能。这使我们能够突出[具体植物名称未给出]的精油作为进一步研究抗细菌耐药性抗菌化合物设计的有前景候选物。

https://cdn.ncbi.nlm.nih.gov/pmc/blobs/a292/10215488/87ee0c6060c4/antibiotics-12-00814-g001.jpg

文献AI研究员

20分钟写一篇综述,助力文献阅读效率提升50倍。

立即体验

用中文搜PubMed

大模型驱动的PubMed中文搜索引擎

马上搜索

文档翻译

学术文献翻译模型,支持多种主流文档格式。

立即体验