Suppr超能文献

使用带有嘌呤基 NHC 配体的烯丙基钯配合物与靶向 microRNAs miR-221-3p 和 miR-222-3p 的分子联合治疗癌细胞:对细胞凋亡的协同作用

Combined Treatment of Cancer Cells Using Allyl Palladium Complexes Bearing Purine-Based NHC Ligands and Molecules Targeting MicroRNAs miR-221-3p and miR-222-3p: Synergistic Effects on Apoptosis.

作者信息

Tupini Chiara, Zurlo Matteo, Gasparello Jessica, Lodi Irene, Finotti Alessia, Scattolin Thomas, Visentin Fabiano, Gambari Roberto, Lampronti Ilaria

机构信息

Department of Life Sciences and Biotechnology, University of Ferrara, 44121 Ferrara, Italy.

Center of Innovative Therapies for Cystic Fibrosis (InnThera4CF), University of Ferrara, 44121 Ferrara, Italy.

出版信息

Pharmaceutics. 2023 Apr 24;15(5):1332. doi: 10.3390/pharmaceutics15051332.

Abstract

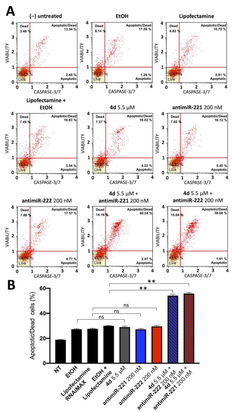
Combined treatments employing lower concentrations of different drugs are used and studied to develop new and more effective anticancer therapeutic approaches. The combination therapy could be of great interest in the controlling of cancer. Regarding this, our research group has recently shown that peptide nucleic acids (PNAs) that target miR-221 are very effective and functional in inducing apoptosis of many tumor cells, including glioblastoma and colon cancer cells. Moreover, in a recent paper, we described a series of new palladium allyl complexes showing a strong antiproliferative activity on different tumor cell lines. The present study was aimed to analyze and validate the biological effects of the most active compounds tested, in combination with antagomiRNA molecules targeting two miRNAs, miR-221-3p and miR-222-3p. The obtained results show that a "combination therapy", produced by combining the antagomiRNAs targeting miR-221-3p, miR-222-3p and the palladium allyl complex , is very effective in inducing apoptosis, supporting the concept that the combination treatment of cancer cells with antagomiRNAs targeting a specific upregulated oncomiRNAs (in this study miR-221-3p and miR-222-3p) and metal-based compounds represents a promising therapeutic strategy to increase the efficacy of the antitumor protocol, reducing side effects at the same time.

摘要

采用较低浓度不同药物的联合治疗方法正在被使用和研究,以开发新的、更有效的抗癌治疗方法。联合疗法在癌症控制方面可能具有重大意义。关于这一点,我们的研究小组最近表明,靶向miR - 221的肽核酸(PNA)在诱导包括胶质母细胞瘤和结肠癌细胞在内的许多肿瘤细胞凋亡方面非常有效且具有功能。此外,在最近的一篇论文中,我们描述了一系列对不同肿瘤细胞系具有强大抗增殖活性的新型钯烯丙基配合物。本研究旨在分析和验证所测试的最具活性的化合物与靶向两种miRNA(miR - 221 - 3p和miR - 222 - 3p)的抗miRNA分子联合使用时的生物学效应。获得的结果表明,由靶向miR - 221 - 3p、miR - 222 - 3p的抗miRNA与钯烯丙基配合物联合产生的“联合疗法”在诱导凋亡方面非常有效,支持了用靶向特定上调的致癌miRNA(在本研究中为miR - 221 - 3p和miR - 222 - 3p)的抗miRNA与金属基化合物联合治疗癌细胞代表一种有前景的治疗策略的观点,该策略可提高抗肿瘤方案的疗效,同时减少副作用。

https://cdn.ncbi.nlm.nih.gov/pmc/blobs/8f4f/10222778/7f7830d1f2c1/pharmaceutics-15-01332-g001.jpg

文献AI研究员

20分钟写一篇综述,助力文献阅读效率提升50倍。

立即体验

用中文搜PubMed

大模型驱动的PubMed中文搜索引擎

马上搜索

文档翻译

学术文献翻译模型,支持多种主流文档格式。

立即体验