Suppr超能文献

神经保护的淀粉样蛋白-β N 端核心六肽可逆转阿尔茨海默病病理模型中的反应性神经胶质增生和神经毒性。

The neuroprotective N-terminal amyloid-β core hexapeptide reverses reactive gliosis and gliotoxicity in Alzheimer's disease pathology models.

机构信息

Department of Cell and Molecular Biology, University of Hawai'i at Mānoa, Honolulu, HI, USA.

出版信息

J Neuroinflammation. 2023 May 27;20(1):129. doi: 10.1186/s12974-023-02807-9.

Abstract

BACKGROUND

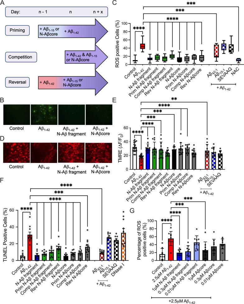
Alzheimer's disease (AD) is a progressive neurodegenerative disorder characterized by accumulation of extracellular amyloid beta (Aβ) and intracellular neurofibrillary tangles, leading to chronic activation of astrocytes and microglia and persistent neuroinflammation. Aβ-linked activation of microglia and astrocytes leads to increased intracellular calcium and production of proinflammatory cytokines, impacting the progression of neurodegeneration. An N-terminal Aβ fragment (Aβ) and a shorter hexapeptide core sequence within the N-Aβ fragment (N-Aβcore: Aβ) have previously been shown to protect against Aβ-induced mitochondrial dysfunction, oxidative stress and apoptosis in neurons and rescue synaptic and spatial memory deficits in an APP/PSEN1 mouse model. Here, we hypothesized that the N-Aβ fragment and N-Aβcore are protective against Aβ-induced gliotoxicity, promoting a neuroprotective environment and potentially alleviating the characteristically persistent neuroinflammation present in AD.

METHODS

We treated ex vivo organotypic brain slice cultures from an aged familial AD mouse model, 5xFAD, with the N-Aβcore and used immunocytochemistry to assess the impact on astrogliosis and microgliosis and alterations in synaptophysin-positive puncta engulfed by microglia. Isolated neuron/glia cultures, mixed glial cultures or a microglial cell line were treated with oligomeric human Aβ at concentrations mimicking the pathogenic concentrations (μM) observed in AD in the absence or presence of the non-toxic N-terminal Aβ fragments. Resultant changes in synaptic density, gliosis, oxidative stress, mitochondrial dysfunction, apoptosis, and the expression and release of proinflammatory markers were then determined.

RESULTS

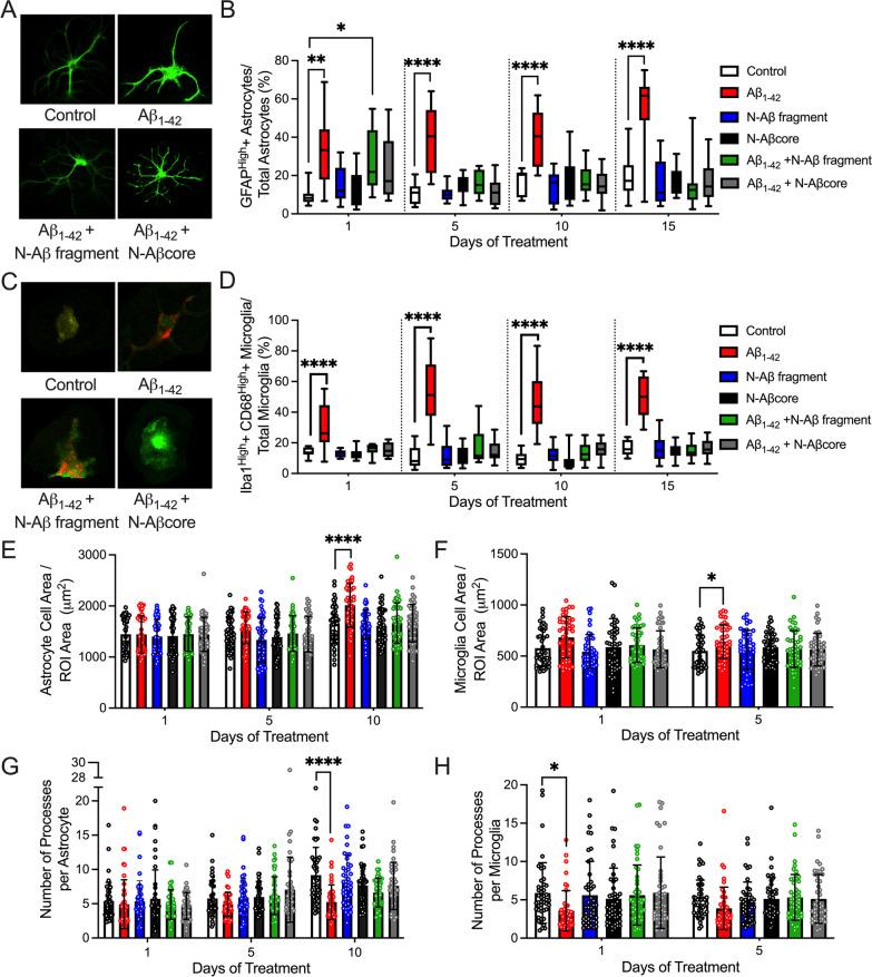
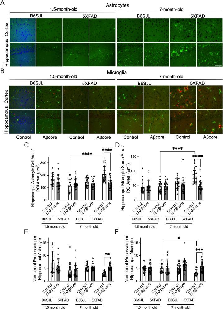
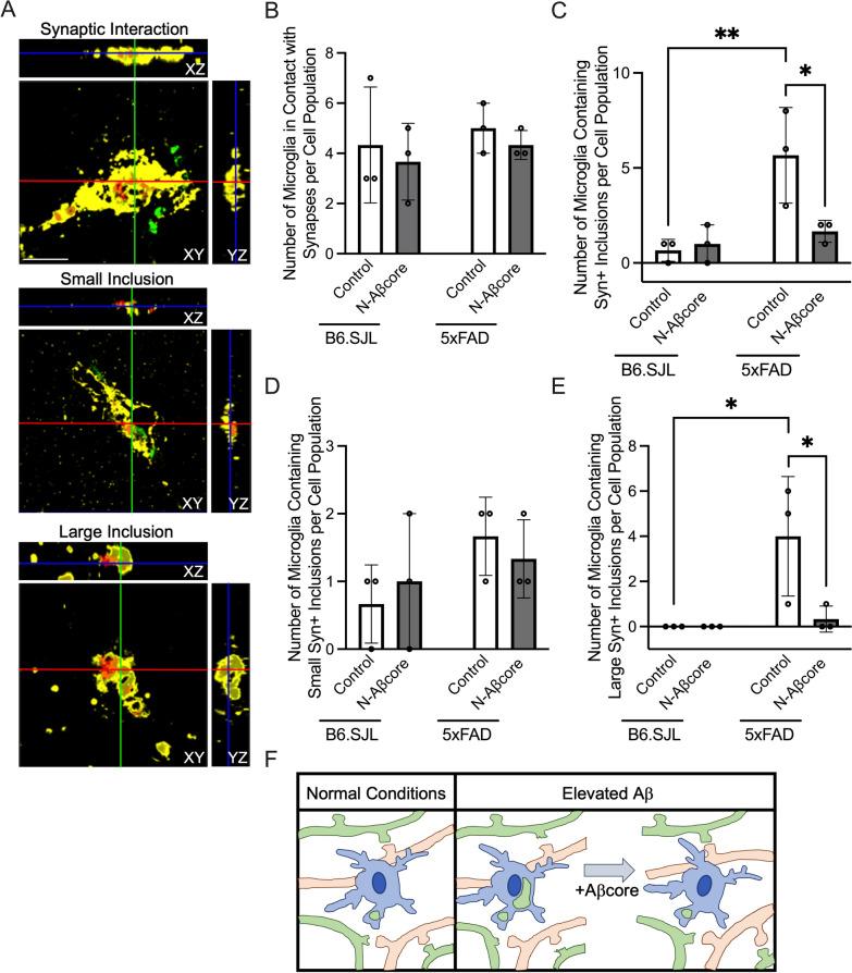
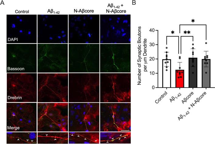
We demonstrate that the N-terminal Aβ fragments mitigated the phenotypic switch leading to astrogliosis and microgliosis induced by pathological concentrations of Aβ in mixed glial cultures and organotypic brain slice cultures from the transgenic 5xFAD mouse model, while protecting against Aβ-induced oxidative stress, mitochondrial dysfunction and apoptosis in isolated astrocytes and microglia. Moreover, the addition of the N-Aβcore attenuated the expression and release of proinflammatory mediators in microglial cells activated by Aβ and rescued microglia-mediated loss of synaptic elements induced by pathological levels of Aβ.

CONCLUSIONS

Together, these findings indicate the protective functions of the N-terminal Aβ fragments extend to reactive gliosis and gliotoxicity induced by Aβ, by preventing or reversing glial reactive states indicative of neuroinflammation and synaptic loss central to AD pathogenesis.

摘要

背景

阿尔茨海默病(AD)是一种进行性神经退行性疾病,其特征是细胞外淀粉样β(Aβ)和细胞内神经原纤维缠结的积累,导致星形胶质细胞和小胶质细胞的慢性激活以及持续的神经炎症。Aβ 相关的小胶质细胞和星形胶质细胞的激活导致细胞内钙增加和促炎细胞因子的产生,从而影响神经退行性变的进展。以前已经表明,N 端 Aβ 片段(Aβ)和 N-Aβ 片段内的较短六肽核心序列(N-Aβ 核心:Aβ)可防止 Aβ 诱导的神经元中线粒体功能障碍、氧化应激和细胞凋亡,并挽救 APP/PSEN1 小鼠模型中的突触和空间记忆缺陷。在这里,我们假设 N-Aβ 片段和 N-Aβ 核心可抵抗 Aβ 诱导的神经毒性,促进神经保护环境,并可能减轻 AD 中特有的持续神经炎症。

方法

我们用 N-Aβ 核心处理来自年龄相关的家族性 AD 小鼠模型 5xFAD 的离体器官型脑片培养物,并使用免疫细胞化学评估其对星形胶质细胞增生和小胶质细胞增生以及被小胶质细胞吞噬的突触素阳性斑点的影响。用寡聚人 Aβ 处理分离的神经元/神经胶质培养物、混合神经胶质培养物或小胶质细胞系,浓度模拟 AD 中观察到的致病性浓度(μM),在存在或不存在非毒性 N 端 Aβ 片段的情况下。然后确定突触密度、神经胶质增生、氧化应激、线粒体功能障碍、细胞凋亡以及促炎标志物的表达和释放的变化。

结果

我们证明,N 端 Aβ 片段减轻了由混合神经胶质培养物和转 5xFAD 小鼠模型的离体器官型脑片培养物中病理性 Aβ 浓度诱导的星形胶质细胞增生和小胶质细胞增生引起的表型转换,同时防止 Aβ 诱导的星形胶质细胞和小胶质细胞中的氧化应激、线粒体功能障碍和细胞凋亡。此外,N-Aβ 核心的添加减轻了由 Aβ 激活的小胶质细胞中促炎介质的表达和释放,并挽救了由病理性 Aβ 诱导的小胶质细胞介导的突触成分丢失。

结论

总之,这些发现表明,N 端 Aβ 片段的保护功能扩展到由 Aβ 诱导的反应性神经胶质增生和神经毒性,通过防止或逆转预示 AD 发病机制中神经炎症和突触丢失的神经胶质反应状态。

https://cdn.ncbi.nlm.nih.gov/pmc/blobs/dad4/10225108/ef3343764e1d/12974_2023_2807_Fig1_HTML.jpg

文献AI研究员

20分钟写一篇综述,助力文献阅读效率提升50倍。

立即体验

用中文搜PubMed

大模型驱动的PubMed中文搜索引擎

马上搜索

文档翻译

学术文献翻译模型,支持多种主流文档格式。

立即体验