Suppr超能文献

GABA 治疗不会诱导胰腺导管细胞产生新的内分泌细胞。

GABA treatment does not induce neogenesis of new endocrine cells from pancreatic ductal cells.

机构信息

Department of Cellular and Physiological Sciences, Life Sciences Institute, University of British Columbia, Vancouver, BC, Canada.

出版信息

Islets. 2023 Dec 31;15(1):2219477. doi: 10.1080/19382014.2023.2219477.

Abstract

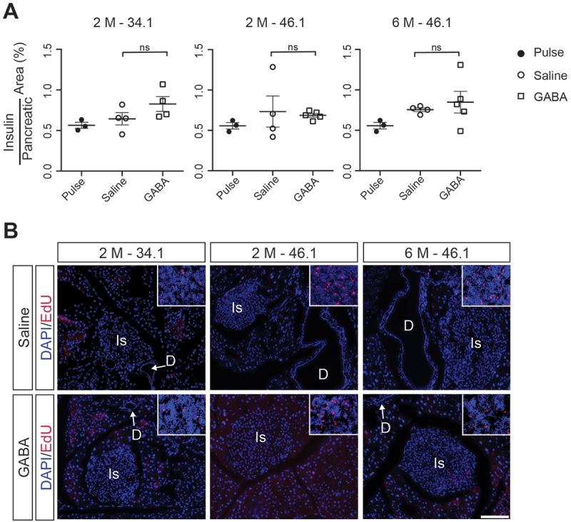
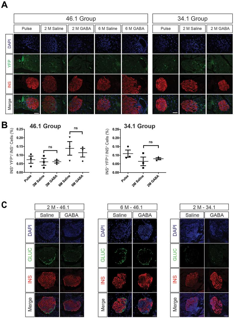
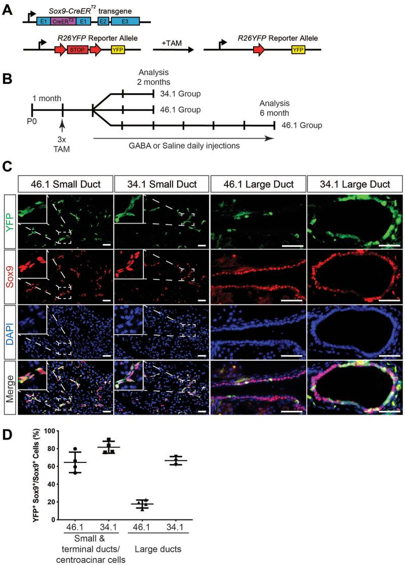
Previous studies indicated that ductal cells can contribute to endocrine neogenesis in adult rodents after alpha cells convert into beta cells. This can occur through Pax4 mis-expression in alpha cells or through long-term administration of gamma-aminobutyric acid (GABA) to healthy mice. GABA has also been reported to increase the number of beta cells through direct effects on their proliferation, but only in specific genetic mouse backgrounds. To test whether GABA induces neogenesis of beta cells from ductal cells or affects pancreatic cell proliferation, we administered GABA or saline over 2 or 6 months to mice in which 60-80% of large or small ducts were efficiently lineage labeled. We did not observe any increases in islet neogenesis from ductal cells between 1 and 2 months of age in saline treated mice, nor between 2 and 6 months of saline treatment, supporting previous studies indicating that adult ductal cells do not give rise to new endocrine cells during homeostasis. Unlike previous reports, we did not observe an increase in beta cell neogenesis after 2 or 6 months of GABA administration. Nor did we observe a significant increase in the pancreatic islet area, the number of insulin and glucagon double positive cells, or cell proliferation in the pancreas. This indicates that the effect of long term GABA administration on the pancreas is minimal or highly context dependent.

摘要

先前的研究表明,在成年啮齿动物中,α 细胞转化为β细胞后,导管细胞可以促进内分泌新生。这可以通过α细胞中 Pax4 的错误表达或通过长期给予健康小鼠γ-氨基丁酸(GABA)来实现。据报道,GABA 还可以通过直接影响其增殖来增加β细胞的数量,但仅在特定的遗传小鼠背景下。为了测试 GABA 是否诱导导管细胞产生β细胞的新生或影响胰腺细胞增殖,我们在 lineage 标记了 60-80%的大或小导管的小鼠中给予 GABA 或盐水 2 或 6 个月。我们没有观察到在盐水处理的小鼠中,1 至 2 个月龄之间或在 2 至 6 个月龄的盐水处理之间,导管细胞从胰岛新生增加,这支持了先前的研究,表明在稳态期间,成年导管细胞不会产生新的内分泌细胞。与先前的报告不同,我们没有观察到 GABA 给药 2 或 6 个月后β细胞新生增加。我们也没有观察到胰腺胰岛面积、胰岛素和胰高血糖素双阳性细胞数量或胰腺细胞增殖的显著增加。这表明长期 GABA 给药对胰腺的影响很小或高度依赖于背景。

https://cdn.ncbi.nlm.nih.gov/pmc/blobs/3c67/10234131/fd8d3727bd2f/KISL_A_2219477_UF0001_OC.jpg

文献AI研究员

20分钟写一篇综述,助力文献阅读效率提升50倍。

立即体验

用中文搜PubMed

大模型驱动的PubMed中文搜索引擎

马上搜索

文档翻译

学术文献翻译模型,支持多种主流文档格式。

立即体验