Suppr超能文献

BET溴结构域降解破坏RNA聚合酶2簇的功能但不影响其三维形成。

BET Bromodomain Degradation Disrupts Function but Not 3D Formation of RNA Pol2 Clusters.

作者信息

Chin Diana H, Osman Issra, Porch Jadon, Kim Hyunmin, Buck Kristen K, Rodriguez Javier, Carapia Bianca, Yan Deborah, Moura Stela B, Sperry Jantzen, Nakashima Jonathan, Altman Kasey, Altman Delsee, Gryder Berkley E

机构信息

Department of Genetics and Genome Sciences, Case Western Reserve University School of Medicine, Cleveland, OH 44106, USA.

Certis Oncology Solutions, San Diego, CA 92121, USA.

出版信息

Pharmaceuticals (Basel). 2023 Jan 29;16(2):199. doi: 10.3390/ph16020199.

Abstract

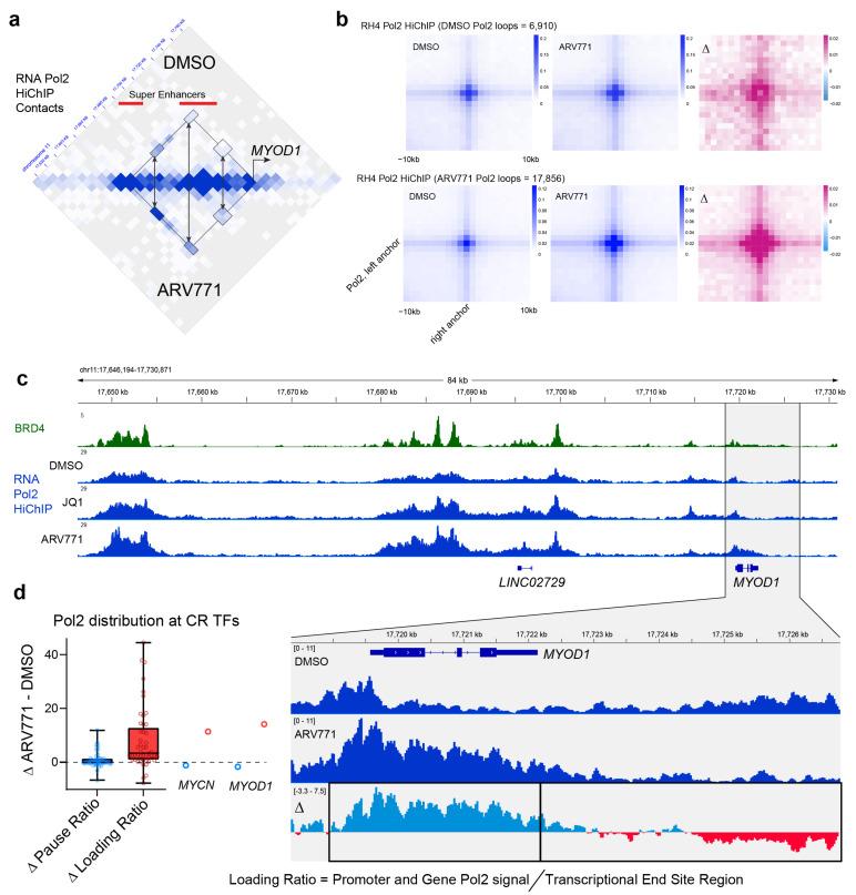
Fusion-positive rhabdomyosarcoma (FP-RMS) is driven by a translocation that creates the chimeric transcription factor PAX3-FOXO1 (P3F), which assembles de novo super enhancers to drive high levels of transcription of other core regulatory transcription factors (CRTFs). P3F recruits co-regulatory factors to super enhancers such as BRD4, which recognizes acetylated lysines via BET bromodomains. In this study, we demonstrate that inhibition or degradation of BRD4 leads to global decreases in transcription, and selective downregulation of CRTFs. We also show that the BRD4 degrader ARV-771 halts transcription while preserving RNA Polymerase II (Pol2) loops between super enhancers and their target genes, and causes the removal of Pol2 only past the transcriptional end site of CRTF genes, suggesting a novel effect of BRD4 on Pol2 looping. We finally test the most potent molecule, inhibitor BMS-986158, in an orthotopic PDX mouse model of FP-RMS with additional high-risk mutations, and find that it is well tolerated in vivo and leads to an average decrease in tumor size. This effort represents a partnership with an FP-RMS patient and family advocates to make preclinical data rapidly accessible to the family, and to generate data to inform future patients who develop this disease.

摘要

融合阳性横纹肌肉瘤(FP-RMS)由一种易位驱动,该易位产生嵌合转录因子PAX3-FOXO1(P3F),P3F从头组装超级增强子以驱动其他核心调节转录因子(CRTFs)的高水平转录。P3F将共调节因子招募到超级增强子,如BRD4,BRD4通过BET溴结构域识别乙酰化赖氨酸。在本研究中,我们证明BRD4的抑制或降解导致转录的整体下降以及CRTFs的选择性下调。我们还表明,BRD4降解剂ARV-771在保留超级增强子与其靶基因之间的RNA聚合酶II(Pol2)环的同时停止转录,并仅在CRTF基因的转录终止位点之后导致Pol2的去除,这表明BRD4对Pol2环化有新的作用。我们最终在具有额外高风险突变的FP-RMS原位PDX小鼠模型中测试了最有效的分子抑制剂BMS-986158,发现它在体内耐受性良好,并导致肿瘤大小平均减小。这项工作代表了与一名FP-RMS患者及其家属倡导者的合作,以便让家属能够快速获取临床前数据,并生成数据为未来患这种疾病的患者提供信息。

https://cdn.ncbi.nlm.nih.gov/pmc/blobs/fd1c/9966215/749f33a95ae2/pharmaceuticals-16-00199-g001.jpg

文献AI研究员

20分钟写一篇综述,助力文献阅读效率提升50倍。

立即体验

用中文搜PubMed

大模型驱动的PubMed中文搜索引擎

马上搜索

文档翻译

学术文献翻译模型,支持多种主流文档格式。

立即体验