Suppr超能文献

通过探索高度保守区域对长链非编码RNA进行功能推断

Functional inference of long non-coding RNAs through exploration of highly conserved regions.

作者信息

Liu Zhongpeng, Guo Tianbin, Yin Zhuoda, Zeng Yanluo, Liu Haiwen, Yin Hongyan

机构信息

Hainan Key Laboratory for Sustainable Utilization of Tropical Bioresources, College of Tropical Crops, Hainan University, Haikou, China.

TJ-YZ School of Network Science, Haikou University of Economics, Haikou, China.

出版信息

Front Genet. 2023 May 16;14:1177259. doi: 10.3389/fgene.2023.1177259. eCollection 2023.

Abstract

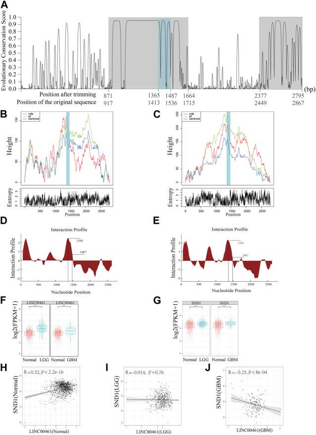
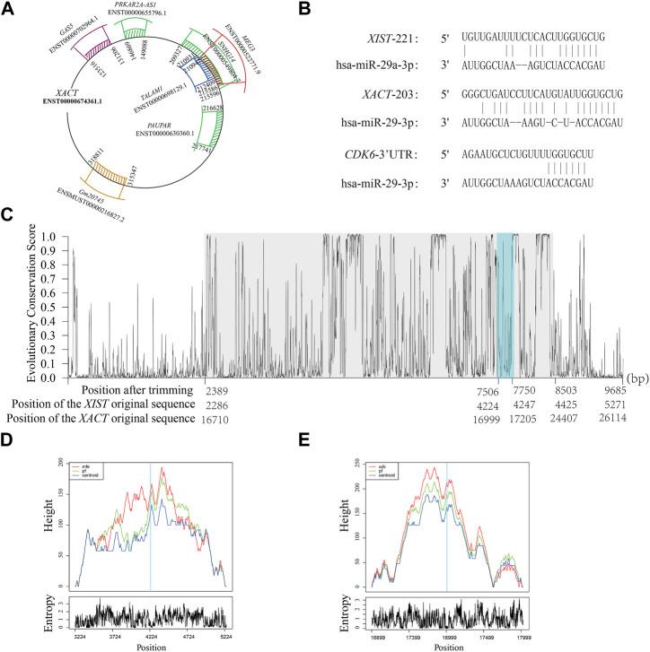
Long non-coding RNAs (lncRNAs), which are generally less functionally characterized or less annotated, evolve more rapidly than mRNAs and substantially possess fewer sequence conservation patterns than protein-coding genes across divergent species. People assume that the functional inference could be conducted on the evolutionarily conserved long non-coding RNAs as they are most likely to be functional. In the past decades, substantial progress has been made in discussions on the evolutionary conservation of non-coding genomic regions from multiple perspectives. However, understanding their conservation and the functions associated with sequence conservation in relation to further corresponding phenotypic variability or disorders still remains incomplete. Accordingly, we determined a highly conserved region (HCR) to verify the sequence conservation among long non-coding RNAs and systematically profiled homologous long non-coding RNA clusters in humans and mice based on the detection of highly conserved regions. Moreover, according to homolog clustering, we explored the potential function inference via highly conserved regions on representative long non-coding RNAs. On lncRNA we investigated the potential functional competence between and lncRNA by recruiting miRNA-29a, regulating the downstream target genes. In addition, on lncRNA we examined the interaction relationship between and SND1. This interaction or association may be perturbed during the progression of glioma. In addition, we have constructed a website with user-friendly web interfaces for searching, analyzing, and downloading to present the homologous clusters of humans and mice. Collectively, homolog clustering via the highly conserved region definition and detection on long non-coding RNAs, as well as the functional explorations on representative sequences in our research, would provide new evidence for the potential function of long non-coding RNAs. Our results on the remarkable roles of long non-coding RNAs would presumably provide a new theoretical basis and candidate diagnostic indicators for tumors.

摘要

长链非编码RNA(lncRNAs)通常功能特征较少或注释较少,其进化速度比mRNA快,并且在不同物种间与蛋白质编码基因相比,序列保守模式显著更少。人们认为,对于进化上保守的长链非编码RNA可以进行功能推断,因为它们最有可能具有功能。在过去几十年里,从多个角度对非编码基因组区域的进化保守性进行了大量讨论并取得了实质性进展。然而,关于它们的保守性以及与序列保守性相关的功能与进一步相应的表型变异或疾病之间的关系,理解仍然不完整。因此,我们确定了一个高度保守区域(HCR)来验证长链非编码RNA之间的序列保守性,并基于高度保守区域的检测,系统地分析了人和小鼠中的同源长链非编码RNA簇。此外,根据同源聚类,我们通过代表性长链非编码RNA上的高度保守区域探索了潜在的功能推断。在lncRNA上,我们通过招募miRNA-29a来调节下游靶基因,研究了 与lncRNA 之间的潜在功能能力。此外,在lncRNA 上,我们检测了 与SND1之间的相互作用关系。这种相互作用或关联在胶质瘤进展过程中可能会受到干扰。此外,我们构建了一个具有用户友好型网页界面的网站,用于搜索、分析和下载,以展示人和小鼠的同源簇。总体而言,通过对长链非编码RNA定义和检测高度保守区域进行同源聚类,以及我们研究中对代表性序列的功能探索,将为长链非编码RNA的潜在功能提供新证据。我们关于长链非编码RNA显著作用的结果可能会为肿瘤提供新的理论基础和候选诊断指标。

https://cdn.ncbi.nlm.nih.gov/pmc/blobs/c719/10229068/25566451c2f1/fgene-14-1177259-g001.jpg

文献AI研究员

20分钟写一篇综述,助力文献阅读效率提升50倍。

立即体验

用中文搜PubMed

大模型驱动的PubMed中文搜索引擎

马上搜索

文档翻译

学术文献翻译模型,支持多种主流文档格式。

立即体验