Suppr超能文献

多癌种分析揭示了致癌 LBH 表达与 DNA 低甲基化和 WNT-整合素信号通路的普遍关联。

Multi-cancer analysis reveals universal association of oncogenic LBH expression with DNA hypomethylation and WNT-Integrin signaling pathways.

机构信息

Department of Surgery, Division of Surgical Oncology, University of Miami Miller School of Medicine, Miami, FL, USA.

Braman Family Breast Cancer Institute, Sylvester Comprehensive Cancer Center, University of Miami Miller School of Medicine, Miami, FL, USA.

出版信息

Cancer Gene Ther. 2023 Sep;30(9):1234-1248. doi: 10.1038/s41417-023-00633-y. Epub 2023 Jun 2.

Abstract

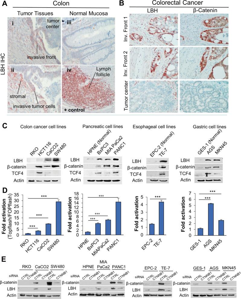
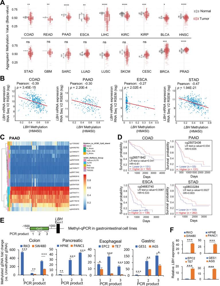
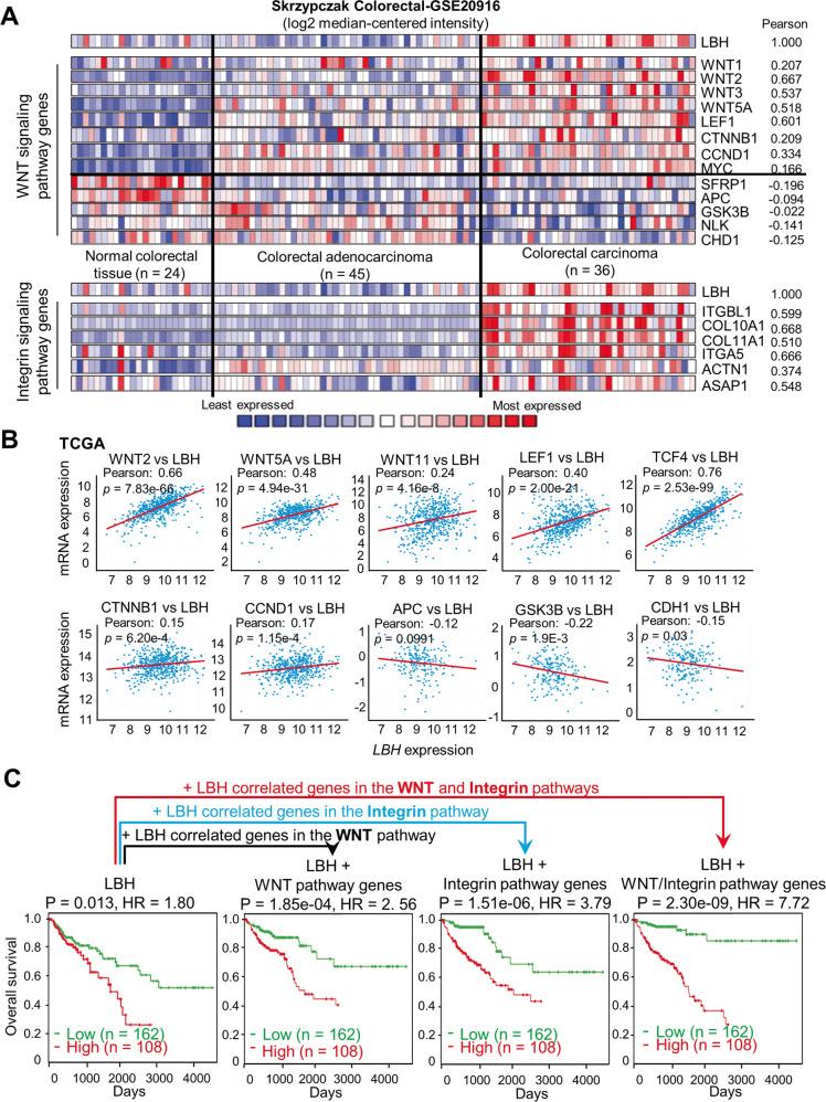
Limb-Bud and Heart (LBH) is a developmental transcription co-factor deregulated in cancer, with reported oncogenic and tumor suppressive effects. However, LBH expression in most cancer types remains unknown, impeding understanding of its mechanistic function Here, we performed systematic bioinformatic and TMA analysis for LBH in >20 different cancer types. LBH was overexpressed in most cancers compared to normal tissues (>1.5-fold; p < 0.05), including colon-rectal, pancreatic, esophageal, liver, stomach, bladder, kidney, prostate, testicular, brain, head & neck cancers, and sarcoma, correlating with poor prognosis. The cancer types showing LBH downregulation were lung, melanoma, ovarian, cervical, and uterine cancer, while both LBH over- and under-expression were observed in hematopoietic malignancies. In cancers with LBH overexpression, the LBH locus was frequently hypomethylated, identifying DNA hypomethylation as a potential mechanism for LBH dysregulation. Pathway analysis identified a universal, prognostically significant correlation between LBH overexpression and the WNT-Integrin signaling pathways. Validation of the clinical association of LBH with WNT activation in gastrointestinal cancer cell lines, and in colorectal patient samples by IHC uncovered that LBH is specifically expressed in tumor cells with nuclear beta-catenin at the invasive front. Collectively, these data reveal a high degree of LBH dysregulation in cancer and establish LBH as pan-cancer biomarker for detecting WNT hyperactivation in clinical specimens.

摘要

肢芽和心脏(LBH)是一种在癌症中失调的发育转录共因子,具有报道的致癌和肿瘤抑制作用。然而,大多数癌症类型中的 LBH 表达仍然未知,这阻碍了对其机制功能的理解。在这里,我们对超过 20 种不同癌症类型中的 LBH 进行了系统的生物信息学和 TMA 分析。与正常组织相比,LBH 在大多数癌症中过度表达(>1.5 倍;p < 0.05),包括结肠直肠、胰腺、食管、肝、胃、膀胱、肾、前列腺、睾丸、脑、头颈部癌症和肉瘤,与预后不良相关。LBH 下调的癌症类型为肺癌、黑色素瘤、卵巢癌、宫颈癌和子宫癌,而在血液恶性肿瘤中观察到 LBH 过表达和低表达。在 LBH 过表达的癌症中,LBH 基因座经常低甲基化,确定 DNA 低甲基化是 LBH 失调的潜在机制。通路分析确定了 LBH 过表达与 WNT-整合素信号通路之间普遍存在且具有预后意义的相关性。在胃肠道癌细胞系和免疫组织化学(IHC)检测的结直肠患者样本中验证 LBH 与 WNT 激活的临床相关性,揭示了 LBH 特异性表达在侵袭前沿具有核β-catenin 的肿瘤细胞中。总之,这些数据揭示了癌症中 LBH 失调的高度程度,并确立了 LBH 作为检测临床标本中 WNT 过度激活的泛癌生物标志物。

https://cdn.ncbi.nlm.nih.gov/pmc/blobs/56ba/10501907/d578e2951d54/41417_2023_633_Fig1_HTML.jpg

文献AI研究员

20分钟写一篇综述,助力文献阅读效率提升50倍。

立即体验

用中文搜PubMed

大模型驱动的PubMed中文搜索引擎

马上搜索

文档翻译

学术文献翻译模型,支持多种主流文档格式。

立即体验