Suppr超能文献

rTMS 可改善慢性不可预测轻度应激小鼠的抑郁样行为,并调节其肠道微生物组和中长链脂肪酸。

rTMS ameliorates depressive-like behaviors and regulates the gut microbiome and medium- and long-chain fatty acids in mice exposed to chronic unpredictable mild stress.

机构信息

Department of Psychiatry, Xijing Hospital, Air Force Medical University, Xi'an, China.

Department of Psychiatry, Chang'an Hospital, Xi'an, China.

出版信息

CNS Neurosci Ther. 2023 Nov;29(11):3549-3566. doi: 10.1111/cns.14287. Epub 2023 Jun 2.

Abstract

INTRODUCTION

Repetitive transcranial magnetic stimulation (rTMS) is a clinically useful therapy for depression. However, the effects of rTMS on the metabolism of fatty acids (FAs) and the composition of gut microbiota in depression are not well established.

METHODS

Mice received rTMS (15 Hz, 1.26 T) for seven consecutive days after exposure to chronic unpredictable mild stress (CUMS). The subsequent depressive-like behaviors, the composition of gut microbiota of stool samples, as well as medium- and long-chain fatty acids (MLCFAs) in the plasma, prefrontal cortex (PFC), and hippocampus (HPC) were evaluated.

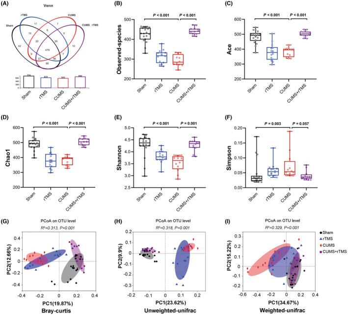
RESULTS

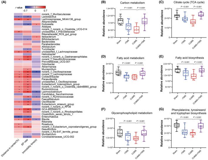
CUMS induced remarkable changes in gut microbiotas and fatty acids, specifically in community diversity of gut microbiotas and PUFAs in the brain. 15 Hz rTMS treatment alleviates depressive-like behaviors and partially normalized CUMS induced alterations of microbiotas and MLCFAs, especially the abundance of Cyanobacteria, Actinobacteriota, and levels of polyunsaturated fatty acids (PUFAs) in the hippocampus and PFC.

CONCLUSION

These findings revealed that the modulation of gut microbiotas and PUFAs metabolism might partly contribute to the antidepressant effect of rTMS.

摘要

简介

重复经颅磁刺激(rTMS)是一种治疗抑郁症的有效临床疗法。然而,rTMS 对抑郁症患者脂肪酸(FA)代谢和肠道微生物群组成的影响尚未得到充分证实。

方法

慢性不可预测轻度应激(CUMS)后,小鼠连续 7 天接受 rTMS(15Hz,1.26T)治疗。随后评估其抑郁样行为、粪便样本中肠道微生物群的组成以及血浆、前额叶皮层(PFC)和海马体(HPC)中的中链和长链脂肪酸(MLCFAs)。

结果

CUMS 导致肠道微生物群和脂肪酸发生显著变化,特别是肠道微生物群的群落多样性和大脑中的多不饱和脂肪酸(PUFAs)发生变化。15Hz rTMS 治疗可缓解抑郁样行为,并部分纠正 CUMS 诱导的微生物群和 MLCFAs 的改变,特别是海马体和 PFC 中蓝细菌、放线菌和多不饱和脂肪酸(PUFAs)水平的丰度。

结论

这些发现表明,肠道微生物群和 PUFAs 代谢的调节可能部分有助于 rTMS 的抗抑郁作用。

https://cdn.ncbi.nlm.nih.gov/pmc/blobs/fa0c/10580350/b4f5dbaba6b8/CNS-29-3549-g001.jpg

文献AI研究员

20分钟写一篇综述,助力文献阅读效率提升50倍。

立即体验

用中文搜PubMed

大模型驱动的PubMed中文搜索引擎

马上搜索

文档翻译

学术文献翻译模型,支持多种主流文档格式。

立即体验