Suppr超能文献

CFP1 调控子宫表观遗传景观,干预孕激素反应,以调节子宫生理学和抑制子宫内膜异位症。

CFP1 governs uterine epigenetic landscapes to intervene in progesterone responses for uterine physiology and suppression of endometriosis.

机构信息

Department of Biomedical Science, CHA University, Seongnam, Gyeonggi, 13488, Korea.

Department of Stem Cell and Regenerative Biotechnology, Konkuk University, Seoul, 05029, Korea.

出版信息

Nat Commun. 2023 Jun 3;14(1):3220. doi: 10.1038/s41467-023-39008-0.

Abstract

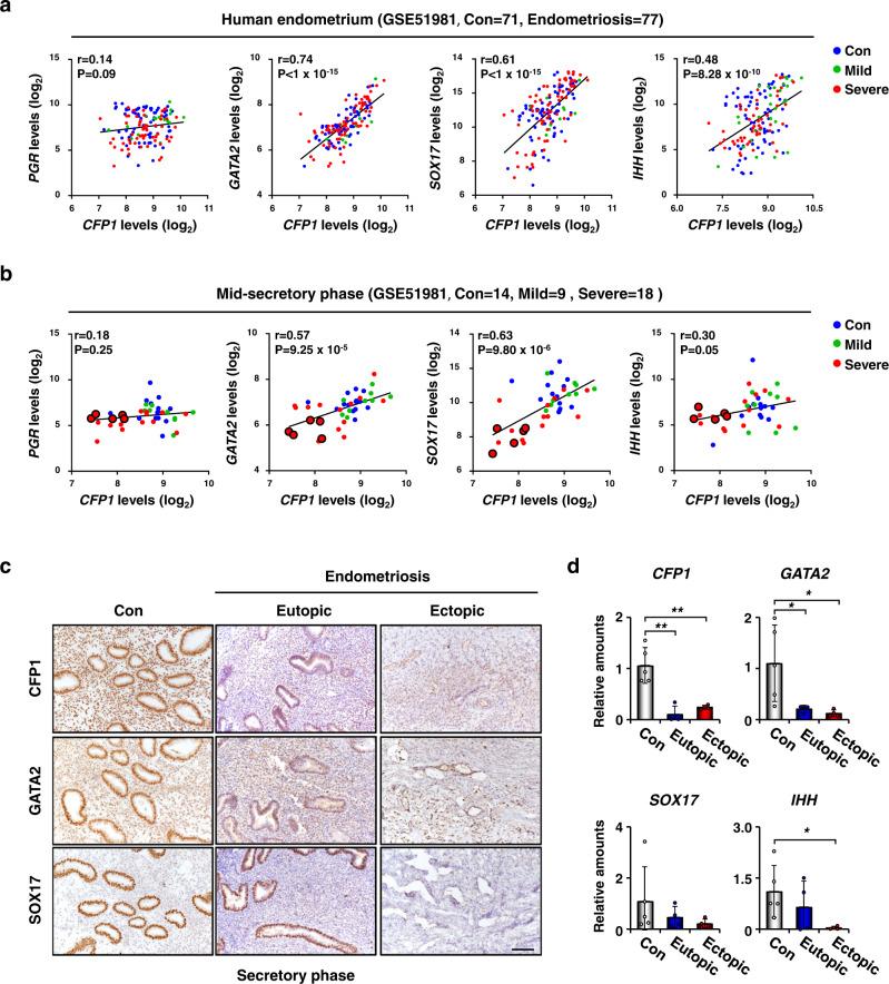
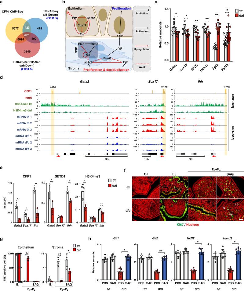
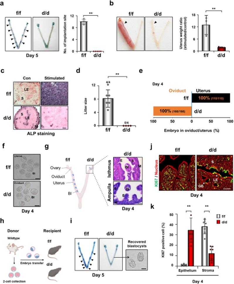
Progesterone (P) is required for the preparation of the endometrium for a successful pregnancy. P resistance is a leading cause of the pathogenesis of endometrial disorders like endometriosis, often leading to infertility; however, the underlying epigenetic cause remains unclear. Here we demonstrate that CFP1, a regulator of H3K4me3, is required for maintaining epigenetic landscapes of P-progesterone receptor (PGR) signaling networks in the mouse uterus. Cfp1;Pgr-Cre (Cfp1) mice showed impaired P responses, leading to complete failure of embryo implantation. mRNA and chromatin immunoprecipitation sequencing analyses showed that CFP1 regulates uterine mRNA profiles not only in H3K4me3-dependent but also in H3K4me3-independent manners. CFP1 directly regulates important P response genes, including Gata2, Sox17, and Ihh, which activate smoothened signaling pathway in the uterus. In a mouse model of endometriosis, Cfp1 ectopic lesions showed P resistance, which was rescued by a smoothened agonist. In human endometriosis, CFP1 was significantly downregulated, and expression levels between CFP1 and these P targets are positively related regardless of PGR levels. In brief, our study provides that CFP1 intervenes in the P-epigenome-transcriptome networks for uterine receptivity for embryo implantation and the pathogenesis of endometriosis.

摘要

孕激素(P)是为成功妊娠准备子宫内膜所必需的。孕激素抵抗是子宫内膜疾病(如子宫内膜异位症)发病的主要原因,常导致不孕;然而,潜在的表观遗传原因仍不清楚。在这里,我们证明了 CFP1,一种 H3K4me3 的调节剂,对于维持小鼠子宫中孕激素-孕激素受体(PGR)信号网络的表观遗传景观是必需的。Cfp1;Pgr-Cre(Cfp1)小鼠表现出孕激素反应受损,导致胚胎着床完全失败。mRNA 和染色质免疫沉淀测序分析表明,CFP1 不仅以 H3K4me3 依赖的方式,而且以 H3K4me3 非依赖的方式调节子宫 mRNA 谱。CFP1 直接调节重要的孕激素反应基因,包括 Gata2、Sox17 和 Ihh,它们在子宫中激活 smoothened 信号通路。在子宫内膜异位症的小鼠模型中,Cfp1 异位病变表现出孕激素抵抗,用 smoothened 激动剂可以挽救这种抵抗。在人类子宫内膜异位症中,CFP1 表达显著下调,无论 PGR 水平如何,CFP1 与这些孕激素靶标之间的表达水平呈正相关。总之,我们的研究表明,CFP1 干预了子宫接受胚胎植入和子宫内膜异位症发病的孕激素-表观基因组-转录组网络。

https://cdn.ncbi.nlm.nih.gov/pmc/blobs/5563/10239508/a8ba035b1549/41467_2023_39008_Fig1_HTML.jpg

文献AI研究员

20分钟写一篇综述,助力文献阅读效率提升50倍。

立即体验

用中文搜PubMed

大模型驱动的PubMed中文搜索引擎

马上搜索

文档翻译

学术文献翻译模型,支持多种主流文档格式。

立即体验