Suppr超能文献

ITGA3 可作为胰腺癌免疫治疗和化疗耐药的独立性生物标志物:生物信息学和实验分析。

ITGA3 acts as a purity-independent biomarker of both immunotherapy and chemotherapy resistance in pancreatic cancer: bioinformatics and experimental analysis.

机构信息

Department of Pancreatic and Gastric Surgery, National Cancer Center/National Clinical Research Center for Cancer/Cancer Hospital, Chinese Academy of Medical Sciences and Peking Union Medical College, Beijing, 100021, China.

State Key Lab of Molecular Oncology, National Cancer Center/National Clinical Research Center for Cancer/Cancer Hospital, Chinese Academy of Medical Sciences and Peking Union Medical College, Beijing, 100021, China.

出版信息

Funct Integr Genomics. 2023 Jun 4;23(2):196. doi: 10.1007/s10142-023-01122-z.

Abstract

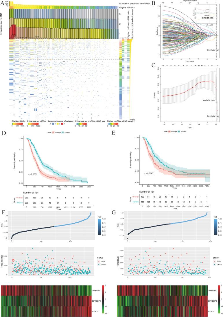
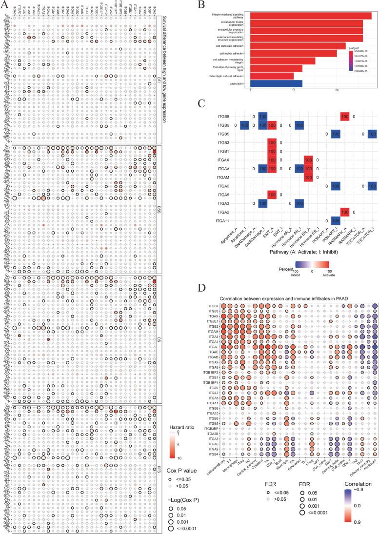
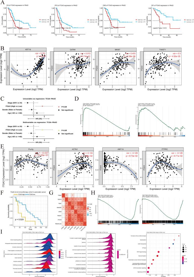
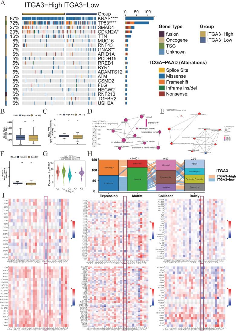
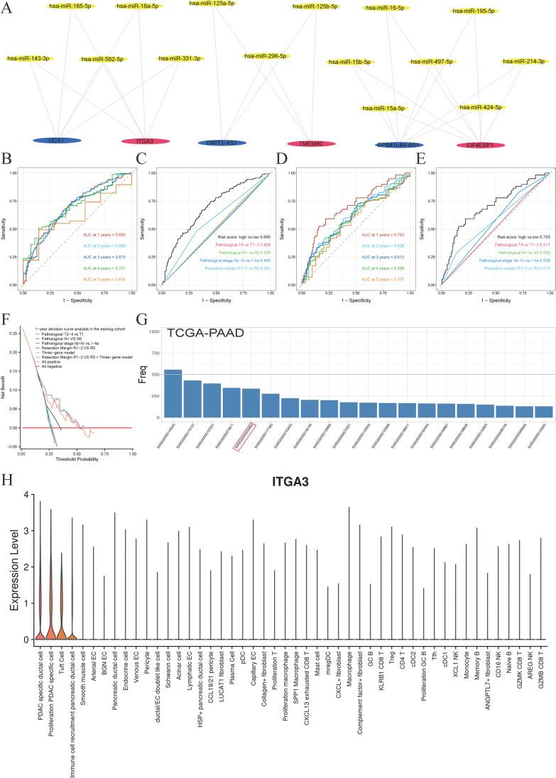
Contribution of integrin superfamily genes to treatment resistance remains uncertain. Genome patterns of thirty integrin superfamily genes were analyzed of using bulk and single-cell RNA sequencing, mutation, copy number, methylation, clinical information, immune cell infiltration, and drug sensitivity data. To select the integrins that are most strongly associated with treatment resistance in pancreatic cancer, a purity-independent RNA regulation network including integrins were constructed using machine learning. The integrin superfamily genes exhibit extensive dysregulated expression, genome alterations, epigenetic modifications, immune cell infiltration, and drug sensitivity, as evidenced by multi-omics data. However, their heterogeneity varies among different cancers. After constructing a three-gene (TMEM80, EIF4EBP1, and ITGA3) purity-independent Cox regression model using machine learning, ITGA3 was identified as a critical integrin subunit gene in pancreatic cancer. ITGA3 is involved in the molecular transformation from the classical to the basal subtype in pancreatic cancer. Elevated ITGA3 expression correlated with a malignant phenotype characterized by higher PD-L1 expression and reduced CD8 T cell infiltration, resulting in unfavorable outcomes in patients receiving either chemotherapy or immunotherapy. Our findings suggest that ITGA3 is an important integrin in pancreatic cancer, contributing to chemotherapy resistance and immune checkpoint blockade therapy resistance.

摘要

整合素超家族基因对治疗耐药性的贡献仍不确定。使用批量和单细胞 RNA 测序、突变、拷贝数、甲基化、临床信息、免疫细胞浸润和药物敏感性数据分析了三十种整合素超家族基因的基因组模式。为了选择与胰腺癌治疗耐药性最相关的整合素,使用机器学习构建了一个不依赖于纯度的包含整合素的 RNA 调控网络。整合素超家族基因表现出广泛的失调表达、基因组改变、表观遗传修饰、免疫细胞浸润和药物敏感性,这一点可以从多组学数据中得到证明。然而,它们在不同癌症中的异质性是不同的。使用机器学习构建了一个由三个基因(TMEM80、EIF4EBP1 和 ITGA3)组成的不依赖于纯度的 Cox 回归模型后,发现 ITGA3 是胰腺癌中关键的整合素亚基基因。ITGA3 参与了从经典亚型到基底亚型的分子转化过程。在胰腺癌中,ITGA3 的高表达与恶性表型相关,表现为 PD-L1 表达升高和 CD8 T 细胞浸润减少,导致接受化疗或免疫治疗的患者预后不良。我们的研究结果表明,ITGA3 是胰腺癌中的一个重要整合素,它与化疗耐药和免疫检查点阻断治疗耐药有关。

https://cdn.ncbi.nlm.nih.gov/pmc/blobs/23f4/10239741/8df86b0fad2b/10142_2023_1122_Fig1_HTML.jpg

文献AI研究员

20分钟写一篇综述,助力文献阅读效率提升50倍。

立即体验

用中文搜PubMed

大模型驱动的PubMed中文搜索引擎

马上搜索

文档翻译

学术文献翻译模型,支持多种主流文档格式。

立即体验