Suppr超能文献

碳青霉烯类耐药克隆株在一家三甲医院的初次传播的基因组分析。

Genomic analysis of the initial dissemination of carbapenem-resistant clones in a tertiary hospital.

机构信息

Joint Research Unit 'Infection and Public Health', FISABIO-University of Valencia, Institute for Integrative Systems Biology (I2SysBio), Valencia, Spain.

Microbiology Department, Valencia General University Hospital Consortium, Valencia, Spain.

出版信息

Microb Genom. 2023 Jun;9(6). doi: 10.1099/mgen.0.001032.

Abstract

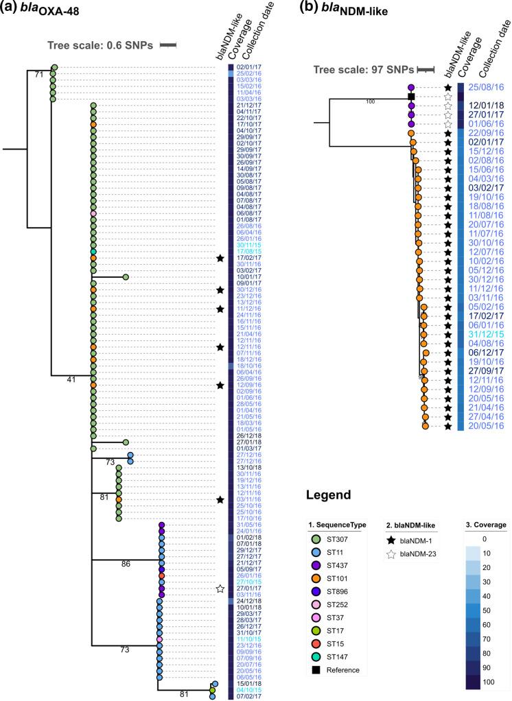
Carbapenem-resistant is a major cause of hospital-acquired infections and the fastest-growing pathogen in Europe. Carbapenem resistance was detected at the Consorcio Hospital General Universitario de Valencia (CHGUV) in early 2015, and there has been a significant increase in carbapenem-resistant isolates since then. In this study, we collected carbapenem-resistant isolates from this hospital during the period of increase (from 2015 to 2019) and studied how carbapenem-resistant isolates emerged and spread in the hospital. A total of 225 isolates were subjected to whole-genome sequencing with Illumina NextSeq. We characterized the isolates by identifying lineages and antimicrobial resistance genes and plasmids, especially those related to reduced carbapenem susceptibility. Our findings show that the initial carbapenem resistance emergence and dissemination at the CHGUV occurred during a short period of 1 year. Furthermore, it was complex, involving six different lineages of types ST307, ST11, ST101 and ST437, different resistance-determinant factors, including OXA-48, NDM-1, NDM-23 and DHA-1, and different plasmids.

摘要

耐碳青霉烯肠杆菌是医院获得性感染的主要原因,也是欧洲增长最快的病原体。耐碳青霉烯肠杆菌于 2015 年初在 Consorcio Hospital General Universitario de Valencia(CHGUV)被发现,自那时以来,耐碳青霉烯肠杆菌的分离株数量显著增加。在本研究中,我们收集了该医院在增加期间(2015 年至 2019 年)的耐碳青霉烯肠杆菌分离株,并研究了耐碳青霉烯肠杆菌如何在医院中出现和传播。总共对 225 株分离株进行了 Illumina NextSeq 全基因组测序。我们通过鉴定谱系和抗菌药物耐药基因和质粒,特别是那些与降低碳青霉烯类药物敏感性相关的基因和质粒,对分离株进行了特征描述。我们的研究结果表明,CHGUV 最初的耐碳青霉烯肠杆菌的出现和传播是在短短的 1 年内发生的。此外,情况非常复杂,涉及六种不同的 ST307、ST11、ST101 和 ST437 谱系,不同的耐药决定因素,包括 OXA-48、NDM-1、NDM-23 和 DHA-1,以及不同的质粒。

https://cdn.ncbi.nlm.nih.gov/pmc/blobs/a5ba/10327503/0b8e6f9e21dd/mgen-9-1032-g001.jpg

文献AI研究员

20分钟写一篇综述,助力文献阅读效率提升50倍。

立即体验

用中文搜PubMed

大模型驱动的PubMed中文搜索引擎

马上搜索

文档翻译

学术文献翻译模型,支持多种主流文档格式。

立即体验