Suppr超能文献

CD200R信号传导通过调节肿瘤相关髓样细胞趋化因子的产生,促进不良肿瘤微环境的形成。

CD200R signaling contributes to unfavorable tumor microenvironment through regulating production of chemokines by tumor-associated myeloid cells.

作者信息

Lin Cho-Hao, Talebian Fatemeh, Li Yang, Zhu Jianmin, Liu Jin-Qing, Zhao Bolin, Basu Sujit, Pan Xueliang, Chen Xi, Yan Pearlly, Carson William E, Xin Gang, Wen Haitao, Wang Ruoning, Li Zihai, Ma Qin, Bai Xue-Feng

机构信息

Department of Pathology, College of Medicine, The Ohio State University, Columbus, OH, USA.

Department of Biomedical Informatics, College of Medicine, The Ohio State University, Columbus, OH, USA.

出版信息

iScience. 2023 May 19;26(6):106904. doi: 10.1016/j.isci.2023.106904. eCollection 2023 Jun 16.

Abstract

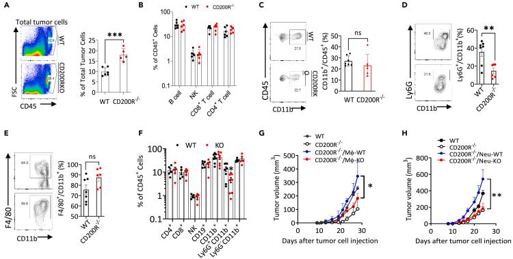
CD200 is overexpressed in many solid tumors and considered as an immune checkpoint molecule dampening cancer immunity. In this study, we found that CD200R mice were significantly more potent in rejecting these CD200 tumors. scRNA sequencing demonstrated that tumors from CD200R mice had more infiltration of CD4 and CD8 T cells, and NK cells but less infiltration of neutrophils. Antibody depletion experiments revealed that immune effector cells are crucial in inhibiting tumor growth in CD200R mice. Mechanistically, we found that CD200R signaling regulates the expression of chemokines in tumor-associated myeloid cells (TAMCs). In the absence of CD200R, TAMCs increased expression of CCL24 and resulted in increased infiltration of eosinophils, which contributes to anti-tumor activity. Overall, we conclude that CD200R signaling contributes to unfavorable TME through chemokine-dependent recruitment of immune suppressive neutrophils and exclusion of anti-cancer immune effectors. Our study has implications in developing CD200-CD200R targeted immunotherapy of solid tumors.

摘要

CD200在许多实体瘤中过表达,被认为是一种抑制癌症免疫的免疫检查点分子。在本研究中,我们发现CD200R小鼠在排斥这些CD200肿瘤方面明显更有效。单细胞RNA测序表明,来自CD200R小鼠的肿瘤有更多的CD4和CD8 T细胞以及NK细胞浸润,但中性粒细胞浸润较少。抗体清除实验表明,免疫效应细胞在抑制CD200R小鼠肿瘤生长中至关重要。从机制上讲,我们发现CD200R信号调节肿瘤相关髓系细胞(TAMC)中趋化因子的表达。在没有CD200R的情况下,TAMC中CCL24表达增加,导致嗜酸性粒细胞浸润增加,这有助于抗肿瘤活性。总体而言,我们得出结论,CD200R信号通过趋化因子依赖性招募免疫抑制性中性粒细胞和排除抗癌免疫效应细胞,导致不利的肿瘤微环境。我们的研究对开发实体瘤的CD200-CD200R靶向免疫疗法具有启示意义。

https://cdn.ncbi.nlm.nih.gov/pmc/blobs/52ed/10239067/2ef7d2994277/fx1.jpg

文献AI研究员

20分钟写一篇综述,助力文献阅读效率提升50倍。

立即体验

用中文搜PubMed

大模型驱动的PubMed中文搜索引擎

马上搜索

文档翻译

学术文献翻译模型,支持多种主流文档格式。

立即体验