Suppr超能文献

果蝇运动神经元末梢通过与肌肉收缩偶联的细胞膜起泡进行重塑。

Drosophila motor neuron boutons remodel through membrane blebbing coupled with muscle contraction.

机构信息

iNOVA4Health, NOVA Medical School|Faculdade de Ciências Médicas, NMS|FCM, Universidade Nova de Lisboa, Lisboa, Portugal.

Instituto de Medicina Molecular João Lobo Antunes, Faculdade de Medicina da Universidade de Lisboa, Avenida Professor Egas Moniz, 1649-028, Lisboa, Portugal.

出版信息

Nat Commun. 2023 Jun 8;14(1):3352. doi: 10.1038/s41467-023-38421-9.

Abstract

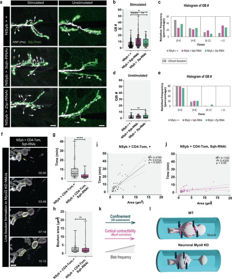
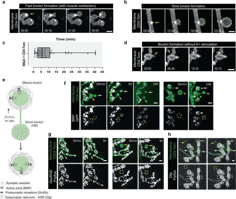
Wired neurons form new presynaptic boutons in response to increased synaptic activity, however the mechanism(s) by which this occurs remains uncertain. Drosophila motor neurons (MNs) have clearly discernible boutons that display robust structural plasticity, being therefore an ideal system in which to study activity-dependent bouton genesis. Here, we show that in response to depolarization and in resting conditions, MNs form new boutons by membrane blebbing, a pressure-driven mechanism that occurs in 3-D cell migration, but to our knowledge not previously described to occur in neurons. Accordingly, F-actin is decreased in boutons during outgrowth, and non-muscle myosin-II is dynamically recruited to newly formed boutons. Furthermore, muscle contraction plays a mechanical role, which we hypothesize promotes bouton addition by increasing MN confinement. Overall, we identified a mechanism by which established circuits form new boutons allowing their structural expansion and plasticity, using trans-synaptic physical forces as the main driving force.

摘要

神经元通过形成新的突触前末梢来响应突触活动的增加,然而其发生的机制仍不确定。果蝇运动神经元 (MNs) 具有明显可辨别的末梢,表现出很强的结构可塑性,因此是研究活动依赖性末梢发生的理想系统。在这里,我们表明,MNs 通过细胞膜起泡来形成新的末梢,这是一种压力驱动的机制,发生在 3-D 细胞迁移中,但据我们所知,以前没有描述过在神经元中发生。因此,在突起过程中,F-肌动蛋白在末梢中减少,非肌肉肌球蛋白-II 被动态募集到新形成的末梢。此外,肌肉收缩发挥机械作用,我们假设通过增加 MN 的限制来促进末梢的添加。总的来说,我们确定了一种机制,通过这种机制,已建立的回路形成新的末梢,允许它们的结构扩展和可塑性,使用跨突触的物理力作为主要驱动力。

https://cdn.ncbi.nlm.nih.gov/pmc/blobs/1b84/10250368/f0a71cf54ae3/41467_2023_38421_Fig1_HTML.jpg

文献AI研究员

20分钟写一篇综述,助力文献阅读效率提升50倍。

立即体验

用中文搜PubMed

大模型驱动的PubMed中文搜索引擎

马上搜索

文档翻译

学术文献翻译模型,支持多种主流文档格式。

立即体验