Suppr超能文献

大麻使用障碍的 CB 受体信号特异性抑制:1 期和 2a 期随机临床试验。

Signaling-specific inhibition of the CB receptor for cannabis use disorder: phase 1 and phase 2a randomized trials.

机构信息

Department of Psychiatry, Columbia University Irving Medical Center, New York State Psychiatric Institute, New York, NY, USA.

University of Bordeaux, INSERM, Neurocentre Magendie, Bordeaux, France.

出版信息

Nat Med. 2023 Jun;29(6):1487-1499. doi: 10.1038/s41591-023-02381-w. Epub 2023 Jun 8.

Abstract

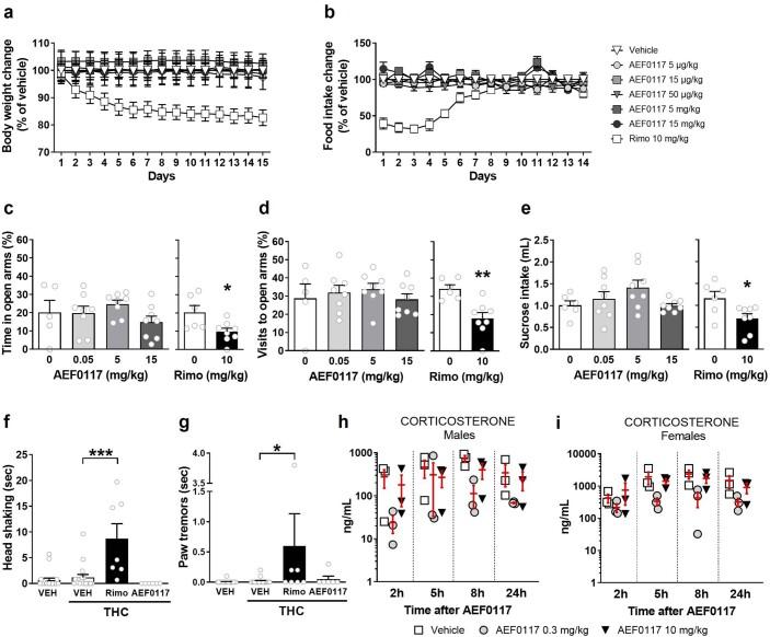
Cannabis use disorder (CUD) is widespread, and there is no pharmacotherapy to facilitate its treatment. AEF0117, the first of a new pharmacological class, is a signaling-specific inhibitor of the cannabinoid receptor 1 (CB-SSi). AEF0117 selectively inhibits a subset of intracellular effects resulting from Δ-tetrahydrocannabinol (THC) binding without modifying behavior per se. In mice and non-human primates, AEF0117 decreased cannabinoid self-administration and THC-related behavioral impairment without producing significant adverse effects. In single-ascending-dose (0.2 mg, 0.6 mg, 2 mg and 6 mg; n = 40) and multiple-ascending-dose (0.6 mg, 2 mg and 6 mg; n = 24) phase 1 trials, healthy volunteers were randomized to ascending-dose cohorts (n = 8 per cohort; 6:2 AEF0117 to placebo randomization). In both studies, AEF0117 was safe and well tolerated (primary outcome measurements). In a double-blind, placebo-controlled, crossover phase 2a trial, volunteers with CUD were randomized to two ascending-dose cohorts (0.06 mg, n = 14; 1 mg, n = 15). AEF0117 significantly reduced cannabis' positive subjective effects (primary outcome measurement, assessed by visual analog scales) by 19% (0.06 mg) and 38% (1 mg) compared to placebo (P < 0.04). AEF0117 (1 mg) also reduced cannabis self-administration (P < 0.05). In volunteers with CUD, AEF0117 was well tolerated and did not precipitate cannabis withdrawal. These data suggest that AEF0117 is a safe and potentially efficacious treatment for CUD.ClinicalTrials.gov identifiers: NCT03325595 , NCT03443895 and NCT03717272 .

摘要

大麻使用障碍(CUD)普遍存在,目前尚无药物治疗方法来促进其治疗。AEF0117 是一种新型药理学类别的第一个化合物,是大麻素受体 1(CB-SSi)的信号特异性抑制剂。AEF0117 选择性地抑制了 Δ-四氢大麻酚(THC)结合后产生的一组细胞内效应,而本身不会改变行为。在小鼠和非人类灵长类动物中,AEF0117 减少了大麻的自我给药和与 THC 相关的行为障碍,而没有产生显著的不良反应。在单次递增剂量(0.2mg、0.6mg、2mg 和 6mg;n=40)和多次递增剂量(0.6mg、2mg 和 6mg;n=24)的 1 期试验中,健康志愿者被随机分配到递增剂量组(n=8 人/组;6:2 AEF0117 与安慰剂随机分组)。在这两项研究中,AEF0117 均安全且耐受良好(主要结局测量)。在一项双盲、安慰剂对照、交叉 2a 期试验中,患有 CUD 的志愿者被随机分配到两个递增剂量组(0.06mg,n=14;1mg,n=15)。与安慰剂相比,AEF0117 分别使大麻的正性主观效应(主要结局测量,通过视觉模拟量表评估)降低了 19%(0.06mg)和 38%(1mg)(P<0.04)。AEF0117(1mg)还降低了大麻的自我给药(P<0.05)。在患有 CUD 的志愿者中,AEF0117 耐受良好,不会引发大麻戒断。这些数据表明,AEF0117 是一种安全且可能有效的 CUD 治疗方法。ClinicalTrials.gov 标识符:NCT03325595、NCT03443895 和 NCT03717272。

https://cdn.ncbi.nlm.nih.gov/pmc/blobs/e04f/10287566/a2e563cf9ac8/41591_2023_2381_Fig1_HTML.jpg

文献AI研究员

20分钟写一篇综述,助力文献阅读效率提升50倍。

立即体验

用中文搜PubMed

大模型驱动的PubMed中文搜索引擎

马上搜索

文档翻译

学术文献翻译模型,支持多种主流文档格式。

立即体验