Suppr超能文献

基于一体化多组学的全国范围罕见病快速诊断

Integrated multi-omics for rapid rare disease diagnosis on a national scale.

机构信息

Victorian Clinical Genetics Services, Murdoch Children's Research Institute, Melbourne, Victoria, Australia.

Medicine, Dentistry and Health Sciences, University of Melbourne, Melbourne, Victoria, Australia.

出版信息

Nat Med. 2023 Jul;29(7):1681-1691. doi: 10.1038/s41591-023-02401-9. Epub 2023 Jun 8.

Abstract

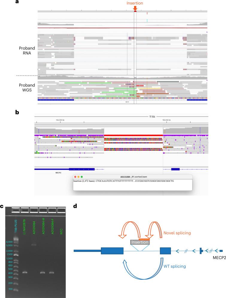
Critically ill infants and children with rare diseases need equitable access to rapid and accurate diagnosis to direct clinical management. Over 2 years, the Acute Care Genomics program provided whole-genome sequencing to 290 families whose critically ill infants and children were admitted to hospitals throughout Australia with suspected genetic conditions. The average time to result was 2.9 d and diagnostic yield was 47%. We performed additional bioinformatic analyses and transcriptome sequencing in all patients who remained undiagnosed. Long-read sequencing and functional assays, ranging from clinically accredited enzyme analysis to bespoke quantitative proteomics, were deployed in selected cases. This resulted in an additional 19 diagnoses and an overall diagnostic yield of 54%. Diagnostic variants ranged from structural chromosomal abnormalities through to an intronic retrotransposon, disrupting splicing. Critical care management changed in 120 diagnosed patients (77%). This included major impacts, such as informing precision treatments, surgical and transplant decisions and palliation, in 94 patients (60%). Our results provide preliminary evidence of the clinical utility of integrating multi-omic approaches into mainstream diagnostic practice to fully realize the potential of rare disease genomic testing in a timely manner.

摘要

患有罕见病的危重病婴儿和儿童需要公平获得快速准确的诊断,以指导临床管理。在过去的两年中,急性护理基因组计划为 290 个家庭提供了全基因组测序,这些家庭的危重病婴儿和儿童因疑似遗传疾病而入住澳大利亚各地的医院。结果的平均时间为 2.9 天,诊断率为 47%。我们对所有未确诊的患者进行了额外的生物信息学分析和转录组测序。在选定的病例中,我们使用了从临床认可的酶分析到定制的定量蛋白质组学等范围广泛的长读测序和功能检测。这又增加了 19 个诊断,总体诊断率达到 54%。诊断变体范围从结构性染色体异常到打断剪接的内含子反转录转座子。在 120 名确诊患者中(77%)改变了重症监护管理。这包括在 94 名患者(60%)中提供精准治疗、手术和移植决策以及姑息治疗等重大影响。我们的结果初步证明了将多组学方法整合到主流诊断实践中的临床效用,以便及时充分发挥罕见病基因组检测的潜力。

https://cdn.ncbi.nlm.nih.gov/pmc/blobs/98de/10353936/eecf7e39bd59/41591_2023_2401_Fig1_HTML.jpg

文献AI研究员

20分钟写一篇综述,助力文献阅读效率提升50倍。

立即体验

用中文搜PubMed

大模型驱动的PubMed中文搜索引擎

马上搜索

文档翻译

学术文献翻译模型,支持多种主流文档格式。

立即体验