Suppr超能文献

以牺牲分泌功能为代价的胰岛保护涉及丝氨酸连接的线粒体一碳代谢。

Pancreatic islet protection at the expense of secretory function involves serine-linked mitochondrial one-carbon metabolism.

机构信息

Institute of Metabolic Physiology, Heinrich Heine University, 40225 Düsseldorf, Germany.

Institute of Metabolic Physiology, Heinrich Heine University, 40225 Düsseldorf, Germany; Institute for Vascular and Islet Cell Biology, German Diabetes Center (DDZ), Leibniz Center for Diabetes Research at Heinrich Heine University, 40225 Düsseldorf, Germany; German Center for Diabetes Research (DZD e.V.), Helmholtz Zentrum München, 85764 Neuherberg, Germany.

出版信息

Cell Rep. 2023 Jun 27;42(6):112615. doi: 10.1016/j.celrep.2023.112615. Epub 2023 Jun 8.

Abstract

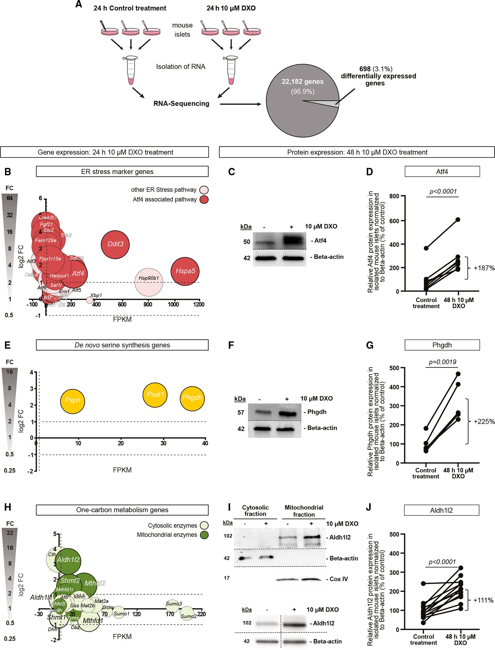
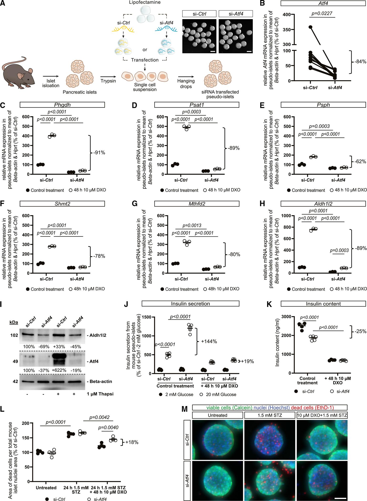
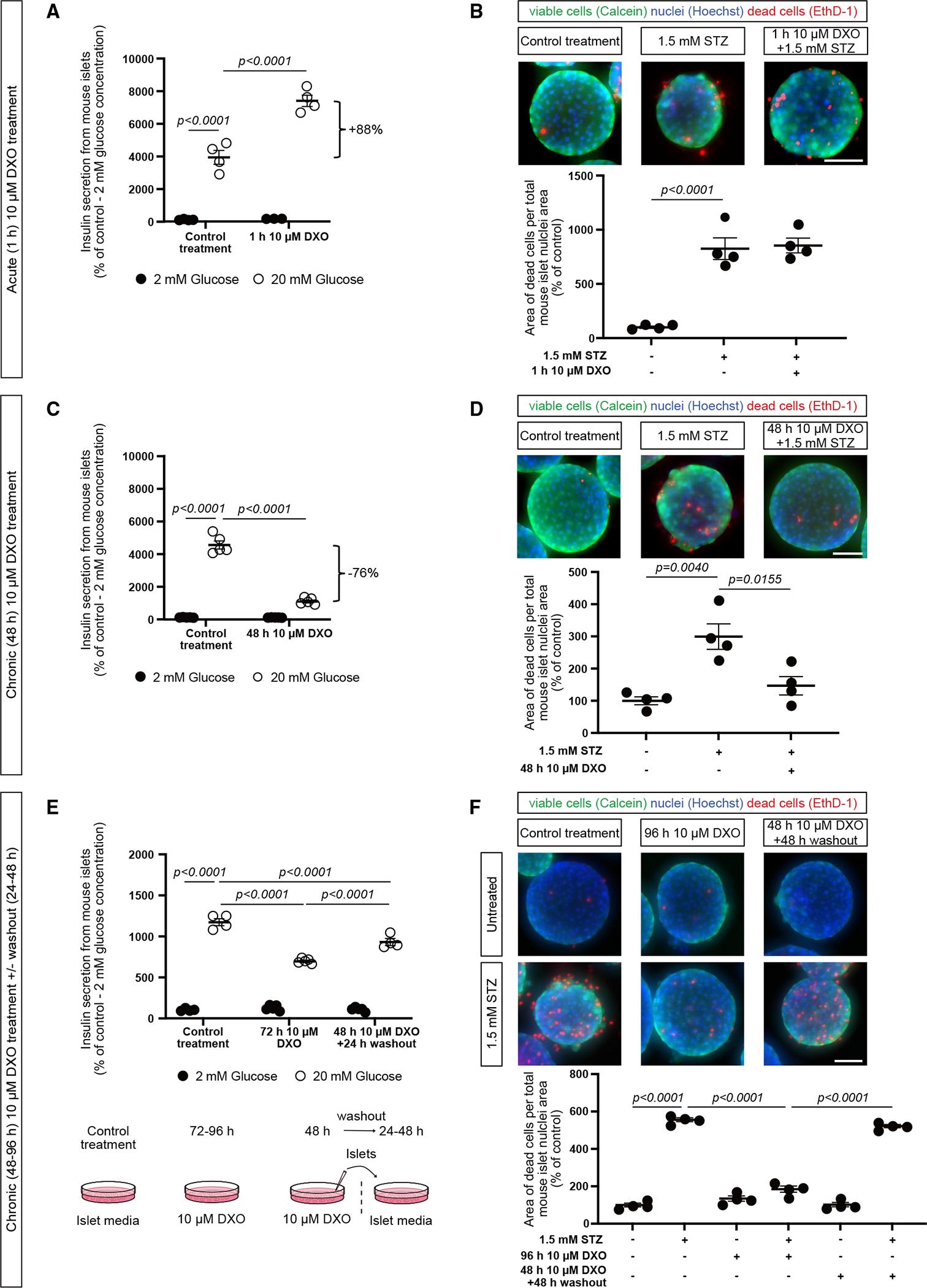
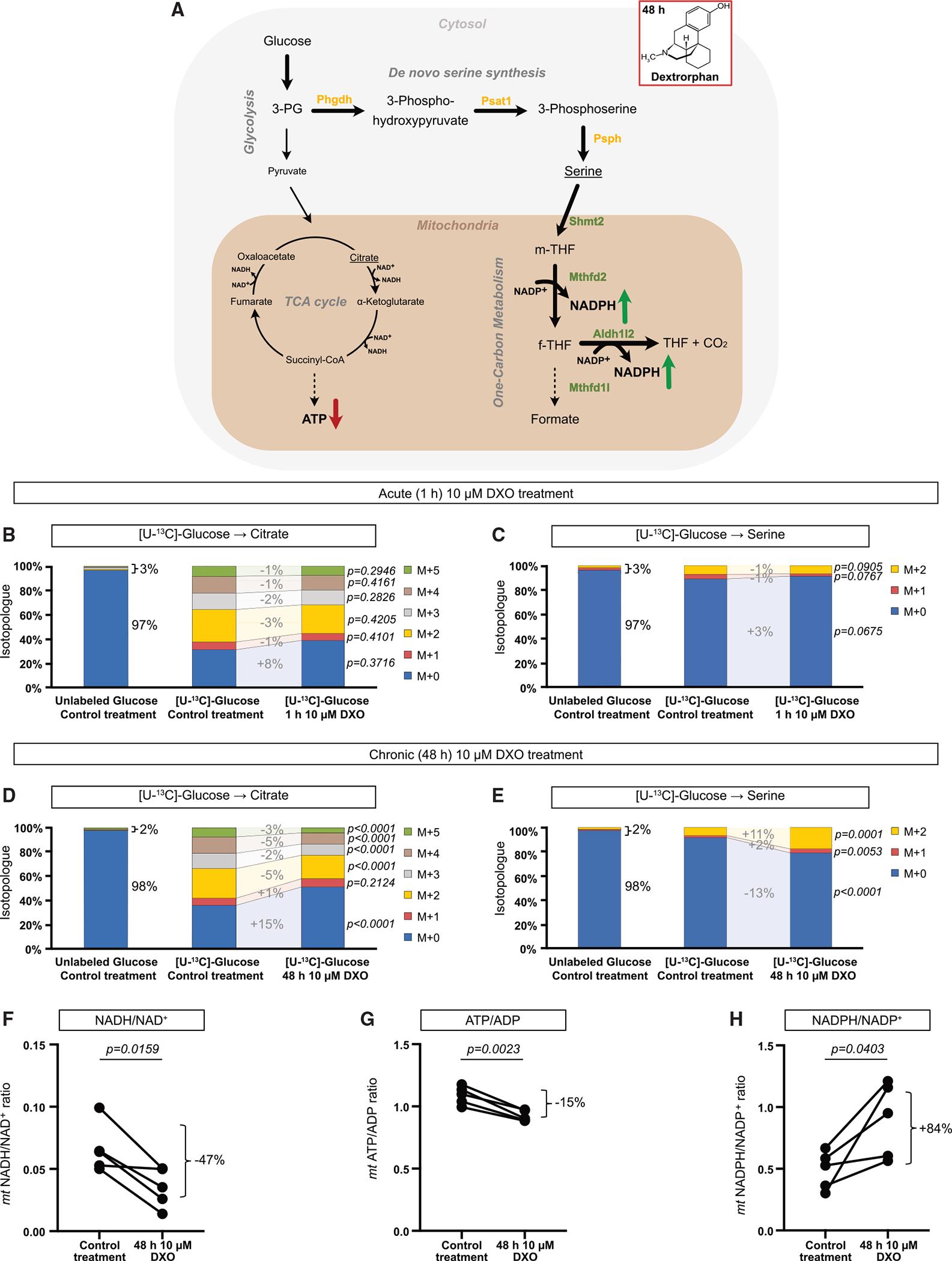
Type 2 diabetes is characterized by insulin hypersecretion followed by reduced glucose-stimulated insulin secretion (GSIS). Here we show that acute stimulation of pancreatic islets with the insulin secretagogue dextrorphan (DXO) or glibenclamide enhances GSIS, whereas chronic treatment with high concentrations of these drugs reduce GSIS but protect islets from cell death. Bulk RNA sequencing of islets shows increased expression of genes for serine-linked mitochondrial one-carbon metabolism (OCM) after chronic, but not acute, stimulation. In chronically stimulated islets, more glucose is metabolized to serine than to citrate, and the mitochondrial ATP/ADP ratio decreases, whereas the NADPH/NADP ratio increases. Activating transcription factor-4 (Atf4) is required and sufficient to activate serine-linked mitochondrial OCM genes in islets, with gain- and loss-of-function experiments showing that Atf4 reduces GSIS and is required, but not sufficient, for full DXO-mediated islet protection. In sum, we identify a reversible metabolic pathway that provides islet protection at the expense of secretory function.

摘要

2 型糖尿病的特征是胰岛素分泌亢进,随后葡萄糖刺激的胰岛素分泌(GSIS)减少。在这里,我们表明,用胰岛素分泌激动剂右苯丙氨酸(DXO)或格列本脲急性刺激胰岛会增强 GSIS,而用这些药物的高浓度进行慢性治疗会降低 GSIS,但能保护胰岛免受细胞死亡。胰岛的大量 RNA 测序显示,慢性刺激后,与丝氨酸相关的线粒体一碳代谢(OCM)的基因表达增加,但急性刺激后则没有增加。在慢性刺激的胰岛中,与柠檬酸相比,更多的葡萄糖被代谢为丝氨酸,并且线粒体 ATP/ADP 比值降低,而 NADPH/NADP 比值增加。激活转录因子-4(Atf4)在胰岛中激活与丝氨酸相关的线粒体 OCM 基因是必需且充分的,通过获得和丧失功能的实验表明,Atf4 降低了 GSIS,并且是完全 DXO 介导的胰岛保护所必需的,但不是充分的。总之,我们确定了一种可逆的代谢途径,它以牺牲分泌功能为代价提供胰岛保护。

https://cdn.ncbi.nlm.nih.gov/pmc/blobs/cecc/10592470/a5a01cf89c96/nihms-1912786-f0002.jpg

文献AI研究员

20分钟写一篇综述,助力文献阅读效率提升50倍。

立即体验

用中文搜PubMed

大模型驱动的PubMed中文搜索引擎

马上搜索

文档翻译

学术文献翻译模型,支持多种主流文档格式。

立即体验