Suppr超能文献

向日葵(Helianthus annuus)中 DCL、AGO 和 RDR 基因家族的全基因组鉴定及其相关功能调控元件分析。

Genome-wide identification of DCL, AGO and RDR gene families and their associated functional regulatory element analyses in sunflower (Helianthus annuus).

机构信息

Department of Mathematics, Faculty of Science, Jashore University of Science and Technology, Jashore, Bangladesh.

出版信息

PLoS One. 2023 Jun 9;18(6):e0286994. doi: 10.1371/journal.pone.0286994. eCollection 2023.

Abstract

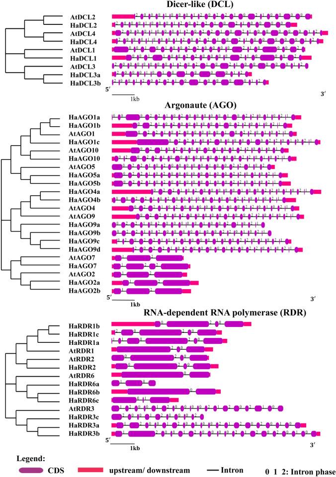
RNA interference (RNAi) regulates a variety of eukaryotic gene expressions that are engaged in response to stress, growth, and the conservation of genomic stability during developmental phases. It is also intimately connected to the post-transcriptional gene silencing (PTGS) process and chromatin modification levels. The entire process of RNA interference (RNAi) pathway gene families mediates RNA silencing. The main factors of RNA silencing are the Dicer-Like (DCL), Argonaute (AGO), and RNA-dependent RNA polymerase (RDR) gene families. To the best of our knowledge, genome-wide identification of RNAi gene families like DCL, AGO, and RDR in sunflower (Helianthus annuus) has not yet been studied despite being discovered in some species. So, the goal of this study is to find the RNAi gene families like DCL, AGO, and RDR in sunflower based on bioinformatics approaches. Therefore, we accomplished an inclusive in silico investigation for genome-wide identification of RNAi pathway gene families DCL, AGO, and RDR through bioinformatics approaches such as (sequence homogeneity, phylogenetic relationship, gene structure, chromosomal localization, PPIs, GO, sub-cellular localization). In this study, we have identified five DCL (HaDCLs), fifteen AGO (HaAGOs), and ten RDR (HaRDRs) in the sunflower genome database corresponding to the RNAi genes of model plant Arabidopsis thaliana based on genome-wide analysis and a phylogenetic method. The analysis of the gene structure that contains exon-intron numbers, conserved domain, and motif composition analyses for all HaDCL, HaAGO, and HaRDR gene families indicated almost homogeneity among the same gene family. The protein-protein interaction (PPI) network analysis illustrated that there exists interconnection among identified three gene families. The analysis of the Gene Ontology (GO) enrichment showed that the detected genes directly contribute to the RNA gene-silencing and were involved in crucial pathways. It was observed that the cis-acting regulatory components connected to the identified genes were shown to be responsive to hormone, light, stress, and other functions. That was found in HaDCL, HaAGO, and HaRDR genes associated with the development and growth of plants. Finally, we are able to provide some essential information about the components of sunflower RNA silencing through our genome-wide comparison and integrated bioinformatics analysis, which open the door for further research into the functional mechanisms of the identified genes and their regulatory elements.

摘要

RNA 干扰 (RNAi) 调控着真核生物基因表达的多样性,这些基因表达参与了应激反应、生长以及在发育阶段维持基因组稳定性等过程。它还与转录后基因沉默 (PTGS) 过程和染色质修饰水平密切相关。整个 RNA 干扰 (RNAi) 通路基因家族介导 RNA 沉默。RNA 沉默的主要因素是 Dicer-like (DCL)、Argonaute (AGO) 和 RNA 依赖的 RNA 聚合酶 (RDR) 基因家族。据我们所知,尽管在一些物种中已经发现,但尚未对向日葵 (Helianthus annuus) 中的 RNAi 基因家族(如 DCL、AGO 和 RDR)进行全基因组鉴定。因此,本研究的目的是基于生物信息学方法在向日葵中找到 DCL、AGO 和 RDR 等 RNAi 基因家族。因此,我们通过生物信息学方法(序列同源性、系统发育关系、基因结构、染色体定位、蛋白质-蛋白质相互作用、GO、亚细胞定位)完成了对 RNAi 通路基因家族 DCL、AGO 和 RDR 的全基因组鉴定的综合计算研究。在这项研究中,我们根据全基因组分析和系统发育方法,在向日葵基因组数据库中鉴定了五个 DCL(HaDCLs)、十五个 AGO(HaAGOs)和十个 RDR(HaRDRs),这些基因对应于模式植物拟南芥的 RNAi 基因。对基因结构的分析,包括外显子-内含子数量、保守域和基序组成分析,表明同一基因家族之间几乎具有同质性。蛋白质-蛋白质相互作用(PPI)网络分析表明,鉴定的三个基因家族之间存在相互联系。对基因本体论(GO)富集的分析表明,检测到的基因直接参与 RNA 基因沉默,并参与关键途径。观察到与鉴定基因相关的顺式作用调控元件对激素、光照、应激等功能有反应。在与植物发育和生长相关的 HaDCL、HaAGO 和 HaRDR 基因中发现了这种情况。最后,我们通过全基因组比较和综合生物信息学分析,为向日葵 RNA 沉默的成分提供了一些重要信息,这为进一步研究鉴定基因及其调控元件的功能机制开辟了道路。

https://cdn.ncbi.nlm.nih.gov/pmc/blobs/2c83/10256174/b847b56fc0d2/pone.0286994.g001.jpg

文献AI研究员

20分钟写一篇综述,助力文献阅读效率提升50倍。

立即体验

用中文搜PubMed

大模型驱动的PubMed中文搜索引擎

马上搜索

文档翻译

学术文献翻译模型,支持多种主流文档格式。

立即体验