Suppr超能文献

小豆蔻明通过诱导卵巢癌细胞氧化应激来抑制雷帕霉素靶蛋白复合物 1(mTORC1)和细胞外调节蛋白激酶 1/2(ERK1/2)。

Raptor couples mTORC1 and ERK1/2 inhibition by cardamonin with oxidative stress induction in ovarian cancer cells.

机构信息

Department of Pharmacy, Fujian Maternity and Child Health Hospital, College of Clinical Medicine for Obstetrics & Gynecology and Pediatrics, Fujian Medical University, Fuzhou, China.

出版信息

PeerJ. 2023 Jun 7;11:e15498. doi: 10.7717/peerj.15498. eCollection 2023.

Abstract

BACKGROUND

A balance on nutrient supply and redox homeostasis is required for cell survival, and increased antioxidant capacity of cancer cells may lead to chemotherapy failure.

OBJECTIVE

To investigate the mechanism of anti-proliferation of cardamonin by inducing oxidative stress in ovarian cancer cells.

METHODS

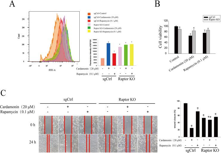
After 24 h of drug treatment, CCK8 kit and wound healing test were used to detect cell viability and migration ability, respectively, and the ROS levels were detected by flow cytometry. The differential protein expression after cardamonin administration was analyzed by proteomics, and the protein level was detected by Western blotting.

RESULTS

Cardamonin inhibited the cell growth, which was related to ROS accumulation. Proteomic analysis suggested that MAPK pathway might be involved in cardamonin-induced oxidative stress. Western blotting showed that cardamonin decreased Raptor expression and the activity of mTORC1 and ERK1/2. Same results were observed in Raptor KO cells. Notably, in Raptor KO cells, the effect of cardamonin was weakened.

CONCLUSION

Raptor mediated the function of cardamonin on cellular redox homeostasis and cell proliferation through mTORC1 and ERK1/2 pathways.

摘要

背景

细胞的存活需要营养供应和氧化还原平衡,癌细胞抗氧化能力的增加可能导致化疗失败。

目的

研究小豆蔻明通过诱导卵巢癌细胞氧化应激抑制增殖的机制。

方法

药物处理 24 小时后,用 CCK8 试剂盒和划痕愈合试验分别检测细胞活力和迁移能力,用流式细胞术检测 ROS 水平。通过蛋白质组学分析小豆蔻明给药后的差异蛋白表达,并通过 Western blot 检测蛋白水平。

结果

小豆蔻明抑制细胞生长,与 ROS 积累有关。蛋白质组学分析表明,MAPK 通路可能参与小豆蔻明诱导的氧化应激。Western blot 显示小豆蔻明降低了 Raptor 的表达及其 mTORC1 和 ERK1/2 的活性。在 Raptor KO 细胞中也观察到了相同的结果。值得注意的是,在 Raptor KO 细胞中,小豆蔻明的作用减弱。

结论

Raptor 通过 mTORC1 和 ERK1/2 通路介导小豆蔻明对细胞氧化还原平衡和细胞增殖的作用。

https://cdn.ncbi.nlm.nih.gov/pmc/blobs/00f1/10257395/ac02791b2075/peerj-11-15498-g001.jpg

文献AI研究员

20分钟写一篇综述,助力文献阅读效率提升50倍。

立即体验

用中文搜PubMed

大模型驱动的PubMed中文搜索引擎

马上搜索

文档翻译

学术文献翻译模型,支持多种主流文档格式。

立即体验