Suppr超能文献

铁死亡相关基因 CISD2 通过调节肿瘤免疫微环境抑制结肠癌的发展。

Ferroptosis-associated gene CISD2 suppresses colon cancer development by regulating tumor immune microenvironment.

机构信息

Department of Anorectal Surgery, Chenzhou No. 1 People's Hospital, Chenzhou, China.

Hunan University of Chinese Medicine, Hunan, China.

出版信息

PeerJ. 2023 Jun 5;11:e15476. doi: 10.7717/peerj.15476. eCollection 2023.

Abstract

BACKGROUND

Despite the association of ferroptosis with various tumors, the specific mechanism by which it influences colon adenocarcinoma (COAD) microenvironmental equilibrium remains elusive. This study aims to elucidate how ferroptosis affects COAD microenvironmental homeostasis and its potential impact on COAD research.

OBJECTIVE

By employing genetic screening and single-cell analysis of tumor data, we investigated the role of ferroptosis genes in COAD microenvironmental homeostasis. The genes were correlated with immune cell infiltration in tissue samples and patient outcomes.

METHODS

Ferroptosis-associated genes were initially identified through the FerrDb database. Utilizing the tidyverse and Seurat packages, genes with substantial expression differences were extracted, and clustering analysis was performed on the single-cell data. A Venn diagram depicted shared differential genes for ferroptosis and tumors. To screen key ferroptosis genes, further enrichment analysis and immune cell infiltration analysis were conducted. Lastly, human COAD cell lines were employed to overexpress CDGSH iron sulfur domain 2 (CISD2) through cellular assays to validate its function in COAD.

RESULTS

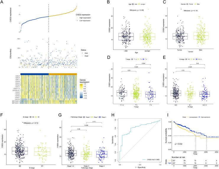
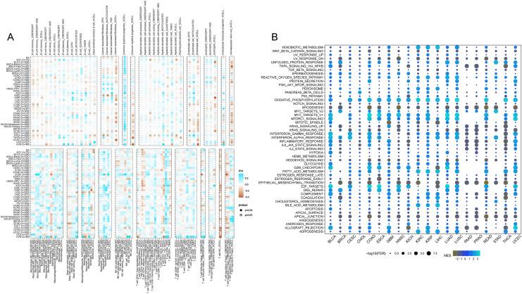
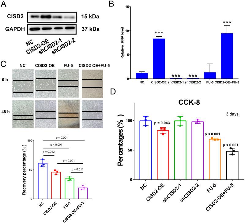
Following screening of The Cancer Genome Atlas (TCGA) and Genotype-Tissue Expression (GTEx) databases, 414 COAD patient samples and 341 normal samples were included. Through the FerrDb database, 259 ferroptosis genes were identified. Clustering the single-cell data revealed 911 tumor marker genes, of which 18 were ferroptosis genes. Analysis of variance (ANOVA) and univariate regression analysis determined that only CISD2 was statistically significantly associated with clinical outcomes. Additionally, CISD2 was found to positively correlate with activated memory T cells and negatively correlate with regulatory T cells (Tregs) and plasma cells in COAD, as well as being significantly associated with several immune-related and cancer-related pathways. CISD2 expression was elevated in most tumors, likely due to cell cycle regulation and immune system activation. Moreover, CISD2 upregulation inhibited COAD cell proliferation and enhanced 5-fluorouracil (5-FU) sensitivity. Our findings indicate, for the first time, that CISD2 governs the cell cycle and stimulates the immune system to impede COAD progression.

CONCLUSION

By modulating the cell cycle and mediating immune infiltration, CISD2 may inhibit COAD development by influencing tumor immune microenvironment equilibrium, providing valuable insights into the relevance and potential impact of the research results on the COAD research field.

摘要

背景

尽管铁死亡与各种肿瘤有关,但它影响结肠腺癌(COAD)微环境平衡的确切机制仍不清楚。本研究旨在阐明铁死亡如何影响 COAD 微环境稳态及其对 COAD 研究的潜在影响。

目的

通过对肿瘤数据进行遗传筛选和单细胞分析,研究铁死亡基因在 COAD 微环境稳态中的作用。这些基因与组织样本中的免疫细胞浸润和患者预后相关。

方法

首先通过 FerrDb 数据库鉴定铁死亡相关基因。利用 tidyverse 和 Seurat 软件包,提取表达差异较大的基因,并对单细胞数据进行聚类分析。绘制 Venn 图显示铁死亡和肿瘤的共同差异基因。为了筛选关键的铁死亡基因,进一步进行了富集分析和免疫细胞浸润分析。最后,通过细胞实验在人 COAD 细胞系中过表达 CDGSH 铁硫结构域 2(CISD2),验证其在 COAD 中的功能。

结果

对 The Cancer Genome Atlas(TCGA)和 Genotype-Tissue Expression(GTEx)数据库进行筛选后,纳入了 414 例 COAD 患者样本和 341 例正常样本。通过 FerrDb 数据库,鉴定出 259 个铁死亡基因。对单细胞数据进行聚类分析显示,有 911 个肿瘤标志物基因,其中 18 个是铁死亡基因。方差分析(ANOVA)和单变量回归分析表明,只有 CISD2 与临床结局具有统计学显著相关性。此外,CISD2 与 COAD 中的活化记忆 T 细胞呈正相关,与调节性 T 细胞(Tregs)和浆细胞呈负相关,并且与多个免疫和癌症相关通路显著相关。CISD2 在大多数肿瘤中表达升高,可能是由于细胞周期调控和免疫系统激活。此外,CISD2 的上调抑制了 COAD 细胞的增殖,并增强了 5-氟尿嘧啶(5-FU)的敏感性。我们的研究结果首次表明,CISD2 通过调节细胞周期和介导免疫浸润来控制肿瘤的发生发展,从而影响肿瘤免疫微环境平衡。

结论

CISD2 通过影响肿瘤免疫微环境平衡,通过调节细胞周期和介导免疫浸润,可能抑制 COAD 的发展,为该研究结果在 COAD 研究领域的相关性和潜在影响提供了有价值的见解。

https://cdn.ncbi.nlm.nih.gov/pmc/blobs/cfc3/10249621/80f425032236/peerj-11-15476-g001.jpg

文献AI研究员

20分钟写一篇综述,助力文献阅读效率提升50倍。

立即体验

用中文搜PubMed

大模型驱动的PubMed中文搜索引擎

马上搜索

文档翻译

学术文献翻译模型,支持多种主流文档格式。

立即体验