Suppr超能文献

消除小鼠中KCNQ3 GABA结合位点的行为和神经功能后果。

Behavioral and neuro-functional consequences of eliminating the KCNQ3 GABA binding site in mice.

作者信息

Chen Kiki J, Yoshimura Ryan, Edmundo Clarissa Adriana, Truong Tri Minh, Civelli Olivier, Alachkar Amal, Abbott Geoffrey W

机构信息

Department of Pharmaceutical Sciences, School of Pharmacy and Pharmaceutical Sciences, University of California, Irvine, Irvine, CA, United States.

Bioelectricity Laboratory, Department of Physiology and Biophysics, School of Medicine, University of California, Irvine, Irvine, CA, United States.

出版信息

Front Mol Neurosci. 2023 May 25;16:1192628. doi: 10.3389/fnmol.2023.1192628. eCollection 2023.

Abstract

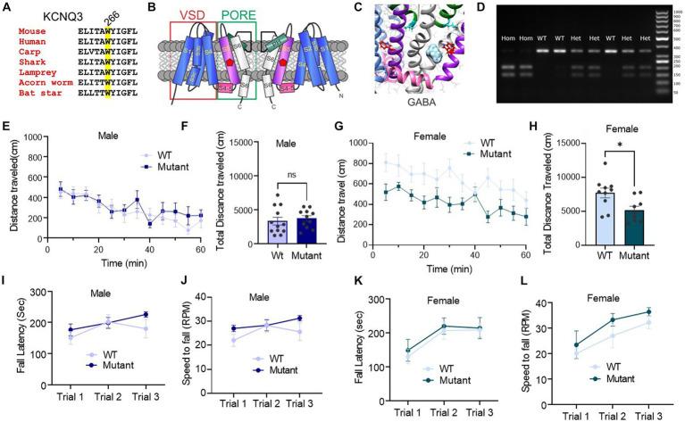
Voltage-gated potassium (Kv) channels formed by α subunits KCNQ2-5 are important in regulating neuronal excitability. We previously found that GABA directly binds to and activates channels containing KCNQ3, challenging the traditional understanding of inhibitory neurotransmission. To investigate the functional significance and behavioral role of this direct interaction, mice with a mutated KCNQ3 GABA binding site (Kcnq3-W266L) were generated and subjected to behavioral studies. Kcnq3-W266L mice exhibited distinctive behavioral phenotypes, of which reduced nociceptive and stress responses were profound and sex-specific. In female Kcnq3-W266L mice, the phenotype was shifted towards more nociceptive effects, while in male Kcnq3-W266L mice, it was shifted towards the stress response. In addition, female Kcnq3-W266L mice exhibited lower motor activity and reduced working spatial memory. The neuronal activity in the lateral habenula and visual cortex was altered in the female Kcnq3-W266L mice, suggesting that GABAergic activation of KCNQ3 in these regions may play a role in the regulation of the responses. Given the known overlap between the nociceptive and stress brain circuits, our data provide new insights into a sex-dependent role of KCNQ3 in regulating neural circuits involved in nociception and stress, its GABA binding site. These findings identify new targets for effective treatments for neurological and psychiatric conditions such as pain and anxiety.

摘要

由α亚基KCNQ2 - 5形成的电压门控钾(Kv)通道在调节神经元兴奋性方面很重要。我们之前发现γ-氨基丁酸(GABA)直接结合并激活含有KCNQ3的通道,这挑战了对抑制性神经传递的传统理解。为了研究这种直接相互作用的功能意义和行为作用,我们培育了具有突变的KCNQ3 GABA结合位点(Kcnq3 - W266L)的小鼠,并对其进行行为学研究。Kcnq3 - W266L小鼠表现出独特的行为表型,其中伤害性感受和应激反应的降低非常显著且具有性别特异性。在雌性Kcnq3 - W266L小鼠中,表型向更多的伤害性感受效应转变,而在雄性Kcnq3 - W266L小鼠中,表型则向应激反应转变。此外,雌性Kcnq3 - W266L小鼠表现出较低的运动活性和工作空间记忆减退。雌性Kcnq3 - W266L小鼠外侧缰核和视觉皮层的神经元活动发生了改变,这表明这些区域中KCNQ3的GABA能激活可能在反应调节中发挥作用。鉴于已知伤害性感受和应激脑回路之间存在重叠,我们的数据为KCNQ3在调节参与伤害性感受和应激的神经回路及其GABA结合位点中的性别依赖性作用提供了新的见解。这些发现为疼痛和焦虑等神经和精神疾病的有效治疗确定了新的靶点。

https://cdn.ncbi.nlm.nih.gov/pmc/blobs/ad75/10248464/6b76d62c2c31/fnmol-16-1192628-g001.jpg

文献AI研究员

20分钟写一篇综述,助力文献阅读效率提升50倍。

立即体验

用中文搜PubMed

大模型驱动的PubMed中文搜索引擎

马上搜索

文档翻译

学术文献翻译模型,支持多种主流文档格式。

立即体验