Suppr超能文献

日粮添加小檗碱和鞣花酸通过调节断奶仔猪肠道微生物群和短链脂肪酸的结构功能来改善生长性能和肠道损伤。

Dietary Berberine and Ellagic Acid Supplementation Improve Growth Performance and Intestinal Damage by Regulating the Structural Function of Gut Microbiota and SCFAs in Weaned Piglets.

作者信息

Qin Wenxia, Yu Zhendong, Li Zhechang, Liu Hengfeng, Li Wei, Zhao Jianan, Ren Yin, Ma Libao

机构信息

College of Animal Sciences and Technology, Huazhong Agricultural University, Wuhan 430070, China.

出版信息

Microorganisms. 2023 May 10;11(5):1254. doi: 10.3390/microorganisms11051254.

Abstract

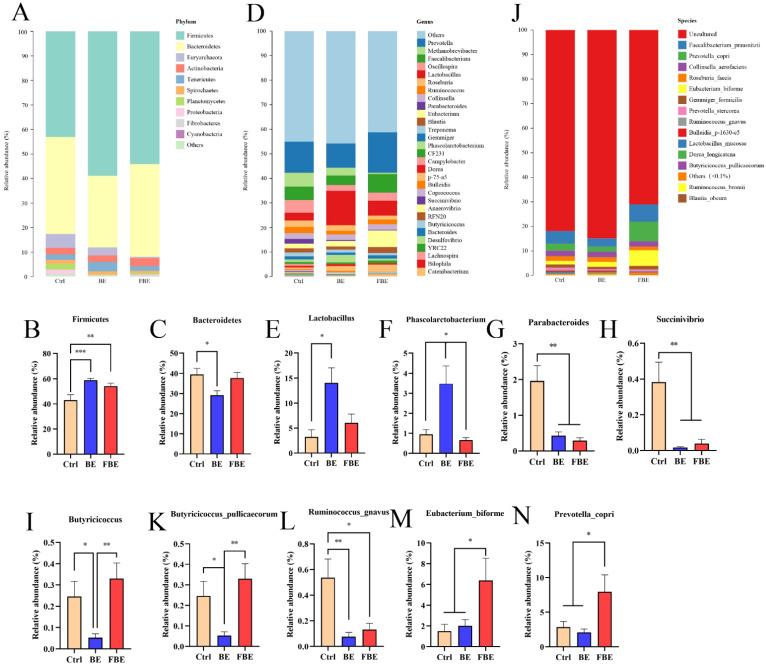
Early weaning is an effective method for improving the utilization rate of sows in intensive pig farms. However, weaning stress induces diarrhea and intestinal damage in piglets. Berberine (BBR) is known for its anti-diarrhea properties and ellagic acid (EA) is known for its antioxidant properties, however, whether their combination improves diarrhea and intestinal damage in piglets has not been studied, and the mechanism remains unclear. To explore the combined effects in this experiment, a total of 63 weaned piglets (Landrace × Yorkshire) were divided into three groups at 21 days. Piglets in the Ctrl group were treated with a basal diet and 2 mL saline orally, while those in the BE group were treated with a basal diet supplemented with 10 mg/kg (BW) BBR, 10 mg/kg (BW) EA, and 2 mL saline orally. Piglets in the FBE group were treated with a basal diet and 2 mL fecal microbiota suspension from the BE group orally, respectively, for 14 days. Compared with the Ctrl group, dietary supplementation with BE improved growth performance by increasing the average daily gain and average daily food intake and reducing the fecal score in weaned piglets. Dietary supplementation with BE also improved intestinal morphology and cell apoptosis by increasing the ratio of villus height to crypt depth and decreasing the average optical density of apoptotic cells; meanwhile, improvements also involved attenuating oxidative stress and intestinal barrier dysfunction by increasing the total antioxidant capacity, glutathione, and catalase, and upregulating the mRNA expressions of Occludin, Claudin-1, and ZO-1. Interestingly, the oral administration of a fecal microbiota suspension to piglets fed BE had similar effects to those of the BE group. According to 16S rDNA sequencing analysis, dietary supplementation with BE altered the composition of the microbiota, including , , , , and , and increased the metabolites of propionate and butyrate. In addition, Spearman analysis revealed that improvements in growth performance and intestinal damage were significantly correlated with differential bacteria and short-chain fatty acids (SCFAs). In brief, dietary supplementation with BE improved the growth performance and intestinal damage by altering the gut microbiota composition and SCFAs in weaned piglets.

摘要

早期断奶是提高集约化猪场母猪利用率的有效方法。然而,断奶应激会导致仔猪腹泻和肠道损伤。黄连素(BBR)以其抗腹泻特性而闻名,鞣花酸(EA)以其抗氧化特性而闻名,然而,它们的组合是否能改善仔猪腹泻和肠道损伤尚未见研究,其机制也尚不清楚。为了在本实验中探索联合作用,将63头21日龄的断奶仔猪(长白×约克夏)分为三组。对照组仔猪饲喂基础日粮并口服2 mL生理盐水,而BE组仔猪饲喂补充有10 mg/kg(体重)BBR、10 mg/kg(体重)EA的基础日粮并口服2 mL生理盐水。FBE组仔猪分别饲喂基础日粮并口服来自BE组的2 mL粪便微生物群悬液,持续14天。与对照组相比,日粮中添加BE通过提高断奶仔猪的平均日增重和平均日采食量以及降低粪便评分来改善生长性能。日粮中添加BE还通过增加绒毛高度与隐窝深度的比值并降低凋亡细胞的平均光密度来改善肠道形态和细胞凋亡;同时,改善还包括通过提高总抗氧化能力、谷胱甘肽和过氧化氢酶,并上调闭合蛋白、Claudin-1和ZO-1的mRNA表达来减轻氧化应激和肠道屏障功能障碍。有趣的是,给饲喂BE的仔猪口服粪便微生物群悬液产生了与BE组相似的效果。根据16S rDNA测序分析,日粮中添加BE改变了微生物群的组成,包括[具体菌群未给出],并增加了丙酸和丁酸的代谢产物。此外,Spearman分析表明,生长性能和肠道损伤的改善与差异细菌和短链脂肪酸(SCFAs)显著相关。简而言之,日粮中添加BE通过改变断奶仔猪的肠道微生物群组成和SCFAs来改善生长性能和肠道损伤。

https://cdn.ncbi.nlm.nih.gov/pmc/blobs/d57b/10220671/53c368e1c5ea/microorganisms-11-01254-g001.jpg

文献AI研究员

20分钟写一篇综述,助力文献阅读效率提升50倍。

立即体验

用中文搜PubMed

大模型驱动的PubMed中文搜索引擎

马上搜索

文档翻译

学术文献翻译模型,支持多种主流文档格式。

立即体验