Suppr超能文献

转录阻遏蛋白 TrcR 在丝状蓝藻鱼腥藻 PCC 7120 中的全局翻译控制。

Global translational control by the transcriptional repressor TrcR in the filamentous cyanobacterium Anabaena sp. PCC 7120.

机构信息

State Key Laboratory of Freshwater Ecology and Biotechnology and Key Laboratory of Algal Biology, Institute of Hydrobiology, Chinese Academy of Sciences, Wuhan, Hubei, 430072, People's Republic of China.

University of Chinese Academy of Sciences, Beijing, 100049, People's Republic of China.

出版信息

Commun Biol. 2023 Jun 15;6(1):643. doi: 10.1038/s42003-023-05012-9.

Abstract

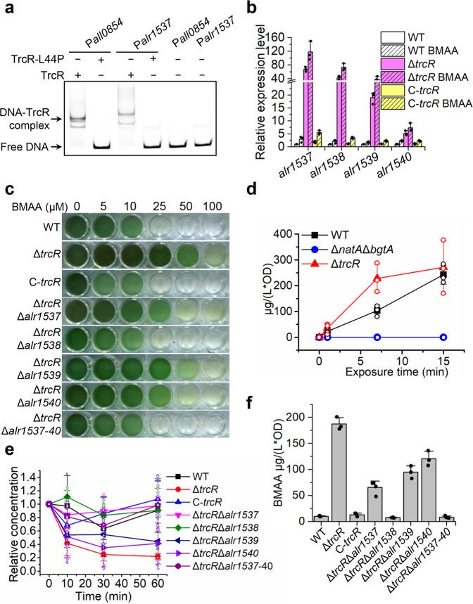
Transcriptional and translational regulations are important mechanisms for cell adaptation to environmental conditions. In addition to house-keeping tRNAs, the genome of the filamentous cyanobacterium Anabaena sp. strain PCC 7120 (Anabaena) has a long tRNA operon (trn operon) consisting of 26 genes present on a megaplasmid. The trn operon is repressed under standard culture conditions, but is activated under translational stress in the presence of antibiotics targeting translation. Using the toxic amino acid analog β-N-methylamino-L-alanine (BMAA) as a tool, we isolated and characterized several BMAA-resistance mutants from Anabaena, and identified one gene of unknown function, all0854, named as trcR, encoding a transcription factor belonging to the ribbon-helix-helix (RHH) family. We provide evidence that TrcR represses the expression of the trn operon and is thus the missing link between the trn operon and translational stress response. TrcR represses the expression of several other genes involved in translational control, and is required for maintaining translational fidelity. TrcR, as well as its binding sites, are highly conserved in cyanobacteria, and its functions represent an important mechanism for the coupling of the transcriptional and translational regulations in cyanobacteria.

摘要

转录和翻译调控是细胞适应环境条件的重要机制。除了看家 tRNA 外,丝状蓝藻鱼腥藻 PCC 7120 (鱼腥藻)的基因组中还有一个长 tRNA 操纵子(trn 操纵子),由存在于一个大质粒上的 26 个基因组成。trn 操纵子在标准培养条件下受到抑制,但在存在针对翻译的抗生素的翻译应激下被激活。我们使用有毒的氨基酸类似物β-N-甲基氨基-L-丙氨酸(BMAA)作为工具,从鱼腥藻中分离并鉴定了几个 BMAA 抗性突变体,并鉴定了一个功能未知的基因 all0854,命名为 trcR,编码属于 ribbon-helix-helix (RHH) 家族的转录因子。我们提供的证据表明,TrcR 抑制 trn 操纵子的表达,因此是 trn 操纵子和翻译应激反应之间缺失的环节。TrcR 抑制参与翻译控制的几个其他基因的表达,并且对于维持翻译保真度是必需的。TrcR 及其结合位点在蓝藻中高度保守,其功能代表了蓝藻中转录和翻译调控耦合的重要机制。

https://cdn.ncbi.nlm.nih.gov/pmc/blobs/d8de/10272220/faca7c71693e/42003_2023_5012_Fig1_HTML.jpg

文献AI研究员

20分钟写一篇综述,助力文献阅读效率提升50倍。

立即体验

用中文搜PubMed

大模型驱动的PubMed中文搜索引擎

马上搜索

文档翻译

学术文献翻译模型,支持多种主流文档格式。

立即体验