Suppr超能文献

梭状芽孢杆菌产生的维生素 B 通过增强肠道微生物组内的相互作用来提高宿主对病原体感染的抵抗力。

Vitamin B produced by Cetobacterium somerae improves host resistance against pathogen infection through strengthening the interactions within gut microbiota.

机构信息

College of Animal Science and Technology, Northwest A&F University, Yangling, Shaanxi, China.

出版信息

Microbiome. 2023 Jun 15;11(1):135. doi: 10.1186/s40168-023-01574-2.

Abstract

BACKGROUND

Pathogen infections seriously affect host health, and the use of antibiotics increases the risk of the emergence of drug-resistant bacteria and also increases environmental and health safety risks. Probiotics have received much attention for their excellent ability to prevent pathogen infections. Particularly, explaining mechanism of action of probiotics against pathogen infections is important for more efficient and rational use of probiotics and the maintenance of host health.

RESULTS

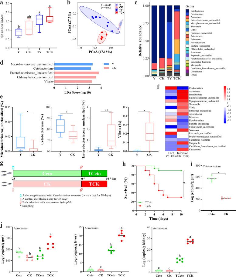
Here, we describe the impacts of probiotic on host resistance to pathogen infections. Our findings revealed that (I) the protective effect of oral supplementation with B. velezensis against Aeromonas hydrophila infection was dependent on gut microbiota, specially the anaerobic indigenous gut microbe Cetobacterium; (II) Cetobacterium was a sensor of health, especially for fish infected with pathogenic bacteria; (III) the genome resolved the ability of Cetobacterium somerae CS2105-BJ to synthesize vitamin B de novo, while in vivo and in vitro metabolism assays also showed the ability of Cetobacterium somerae CS2105-BJ to produce vitamin B; (IV) the addition of vitamin B significantly altered the gut redox status and the gut microbiome structure and function, and then improved the stability of the gut microbial ecological network, and enhanced the gut barrier tight junctions to prevent the pathogen infection.

CONCLUSION

Collectively, this study found that the effect of probiotics in enhancing host resistance to pathogen infections depended on function of B produced by an anaerobic indigenous gut microbe, Cetobacterium. Furthermore, as a gut microbial regulator, B exhibited the ability to strengthen the interactions within gut microbiota and gut barrier tight junctions, thereby improving host resistance against pathogen infection. Video Abstract.

摘要

背景

病原体感染严重影响宿主健康,而抗生素的使用增加了耐药菌出现的风险,同时也增加了环境和健康安全风险。益生菌因其预防病原体感染的优异能力而受到广泛关注。特别是,解释益生菌对抗病原体感染的作用机制对于更有效地、更合理地使用益生菌和维持宿主健康非常重要。

结果

在这里,我们描述了益生菌对宿主抵抗病原体感染的影响。我们的研究结果表明:(I)经口补充植物乳杆菌对嗜水气单胞菌感染的保护作用依赖于肠道微生物群,特别是厌氧土著肠道微生物梭菌;(II)梭菌是健康的传感器,特别是对感染了致病菌的鱼类;(III)基因组解析了梭菌 CS2105-BJ 从头合成维生素 B 的能力,而体内和体外代谢实验也表明梭菌 CS2105-BJ 产生维生素 B 的能力;(IV)添加维生素 B 显著改变了肠道氧化还原状态和肠道微生物群落结构和功能,进而增强了肠道微生物生态网络的稳定性,增强了肠道屏障紧密连接,以防止病原体感染。

结论

总之,本研究发现,益生菌增强宿主抵抗病原体感染的效果取决于一种厌氧土著肠道微生物梭菌产生的 B 的功能。此外,作为一种肠道微生物调节剂,B 表现出增强肠道微生物群落和肠道屏障紧密连接之间相互作用的能力,从而提高宿主对病原体感染的抵抗力。

https://cdn.ncbi.nlm.nih.gov/pmc/blobs/d9ca/10268390/605b4cd5717a/40168_2023_1574_Fig1_HTML.jpg

文献AI研究员

20分钟写一篇综述,助力文献阅读效率提升50倍。

立即体验

用中文搜PubMed

大模型驱动的PubMed中文搜索引擎

马上搜索

文档翻译

学术文献翻译模型,支持多种主流文档格式。

立即体验