Suppr超能文献

通过靶向膜联蛋白A9实验,负载哈尔明的金@介孔二氧化硅纳米颗粒@聚乙二醇@天冬酰胺纳米复合材料用于治疗肺腺癌脊柱转移。

Harmine loaded Au@MSNs@PEG@Asp6 nano-composites for treatment of spinal metastasis from lung adenocarcinoma by targeting ANXA9 experiment.

作者信息

Wang Houlei, Chen Fancheng, Hu Annan, Liang Haifeng, Liang Yun, Seetharamu Nagashree, Wang Huiren, Dong Jian

机构信息

Department of Orthopedic Surgery, Zhongshan Hospital, Fudan University, Shanghai, China.

Department of Orthopedic Surgery, Baoshan District Wusong Central Hospital, Fudan University, Shanghai, China.

出版信息

Transl Lung Cancer Res. 2023 May 31;12(5):1062-1077. doi: 10.21037/tlcr-23-191. Epub 2023 May 26.

Abstract

BACKGROUND

Annexin A9 (ANXA9) has been proved to be concerned with cancer development. However, to explore the clinical consequences of ANXA9 in lung adenocarcinoma (LUAD), especially its correlation to spinal metastasis (SM) has no in-depth study. The study was expected to elucidate the mechanism of ANXA9 in regulating SM of LUAD and create a productive nano-composites delivery system targeting this gene for treatment of SM.

METHODS

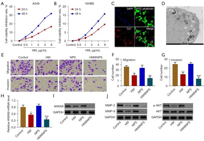
Harmine (HM), a β-carboline extracted from the traditional Chinese herb Peganum harmala, loaded Au@MSNs@PEG@Asp6 (NPS) nano-composites were synthesized. Bioinformatics analysis and clinical specimens' tests were used to verify the association between ANXA9 and prognosis of LUAD with SM. The immunohistochemistry (IHC) was employed to detect the expression levels of the ANXA9 protein in LUAD tissues with or without SM, and its significance in clinic was also explored. ANXA9‑siRNA was applied to investigate the molecular mechanism of ANXA9 in tumor behaviors. The HM release kinetics was detected by high performance liquid chromatography (HPLC) method. The cellular uptake efficiency of nanoparticles by A549 cells was observed by fluorescence microscope. Antitumor effects of nanoparticles were assessed in the nude mouse model of SM.

RESULTS

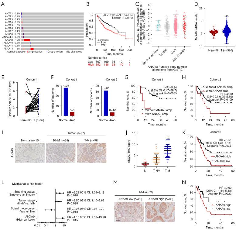
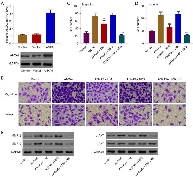
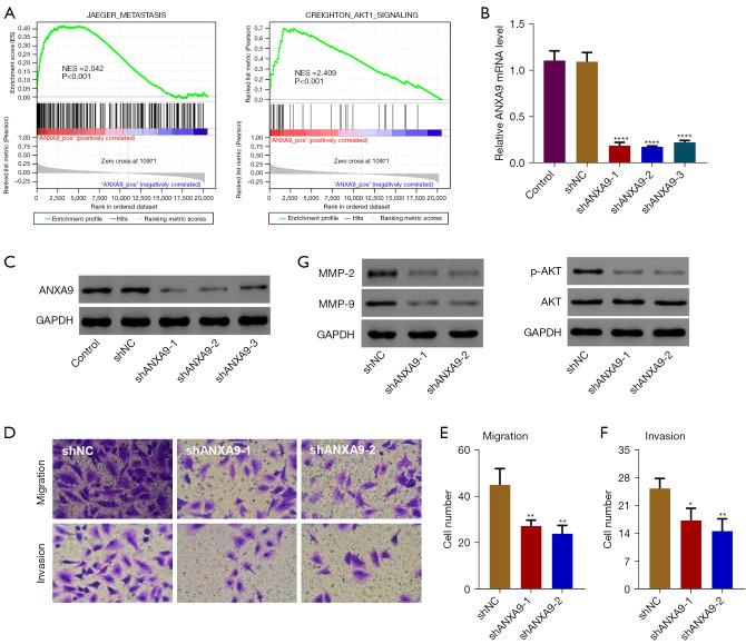
The genomic amplification of ANXA9 was prevalent in LUAD tissues and closely associated with poor outcome and SM (P<0.01). The experimental result manifested that high expression of ANXA9 could lead to wretched prognosis and ANXA9 was an independent risk factor for survival (P<0.05). After impeding expression of ANXA9, the proliferation and metastatic ability of tumor cells obviously decreased, and expression of matrix metallopeptidase 2 (MMP-2) and matrix metallopeptidase 9 (MMP-9) were considerably downregulated, while the expression of associated oncogene pathway were downregulated (P<0.01) as well. The synthesized HM-loaded NPS nano-composites could target to cancer and response to reactive oxygen species (ROS) to release HM slowly. Notably, in comparison to free HM, the nano-composites showed excellent targeting and anti-tumor effects in the A549 cell-bearing mouse model.

CONCLUSIONS

ANXA9 may serve as a novel biomarker for predicting poor prognosis in LUAD, and we provided an efficient and targeting drug delivery nano-composites system for precise treatment of SM from LUAD.

摘要

背景

已证实膜联蛋白A9(ANXA9)与癌症发展相关。然而,探讨ANXA9在肺腺癌(LUAD)中的临床影响,尤其是其与脊柱转移(SM)的相关性,尚未有深入研究。本研究旨在阐明ANXA9在调节LUAD的SM中的机制,并创建一种针对该基因的高效纳米复合递送系统用于治疗SM。

方法

合成了负载从传统中药骆驼蓬中提取的β-咔啉类生物碱哈尔明(HM)的Au@MSNs@PEG@Asp6(NPS)纳米复合材料。采用生物信息学分析和临床标本检测来验证ANXA9与LUAD伴SM预后之间的关联。采用免疫组织化学(IHC)检测有或无SM的LUAD组织中ANXA9蛋白的表达水平,并探讨其临床意义。应用ANXA9-siRNA研究ANXA9在肿瘤行为中的分子机制。通过高效液相色谱(HPLC)法检测HM的释放动力学。用荧光显微镜观察纳米颗粒被A549细胞的摄取效率。在SM裸鼠模型中评估纳米颗粒的抗肿瘤作用。

结果

ANXA9的基因组扩增在LUAD组织中普遍存在,且与不良预后和SM密切相关(P<0.01)。实验结果表明,ANXA9的高表达可导致预后不良,且ANXA9是生存的独立危险因素(P<0.05)。抑制ANXA9表达后,肿瘤细胞的增殖和转移能力明显降低,基质金属蛋白酶2(MMP-2)和基质金属蛋白酶9(MMP-9)的表达显著下调,同时相关癌基因通路的表达也下调(P<0.01)。合成的负载HM的NPS纳米复合材料可靶向肿瘤并对活性氧(ROS)作出反应以缓慢释放HM。值得注意的是,与游离HM相比,纳米复合材料在携带A549细胞的小鼠模型中显示出优异的靶向性和抗肿瘤作用。

结论

ANXA9可能作为预测LUAD预后不良的新型生物标志物,并且我们为精准治疗LUAD的SM提供了一种高效的靶向药物递送纳米复合系统。

https://cdn.ncbi.nlm.nih.gov/pmc/blobs/3f09/10261857/e6fabf78ad95/tlcr-12-05-1062-f1.jpg

文献AI研究员

20分钟写一篇综述,助力文献阅读效率提升50倍。

立即体验

用中文搜PubMed

大模型驱动的PubMed中文搜索引擎

马上搜索

文档翻译

学术文献翻译模型,支持多种主流文档格式。

立即体验