Suppr超能文献

脱羟鸟氨酸合成酶突变改变了真核起始因子 5A 的翻译后修饰,导致人和小鼠的神经内稳态受损。

Deoxyhypusine synthase mutations alter the post-translational modification of eukaryotic initiation factor 5A resulting in impaired human and mouse neural homeostasis.

机构信息

Indiana Biosciences Research Institute, Indianapolis, IN 46202, USA.

Department of Biology, Indiana University Purdue University Indianapolis, Indianapolis, IN 46202, USA.

出版信息

HGG Adv. 2023 May 18;4(3):100206. doi: 10.1016/j.xhgg.2023.100206. eCollection 2023 Jul 13.

Abstract

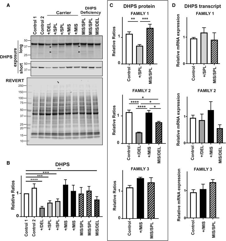
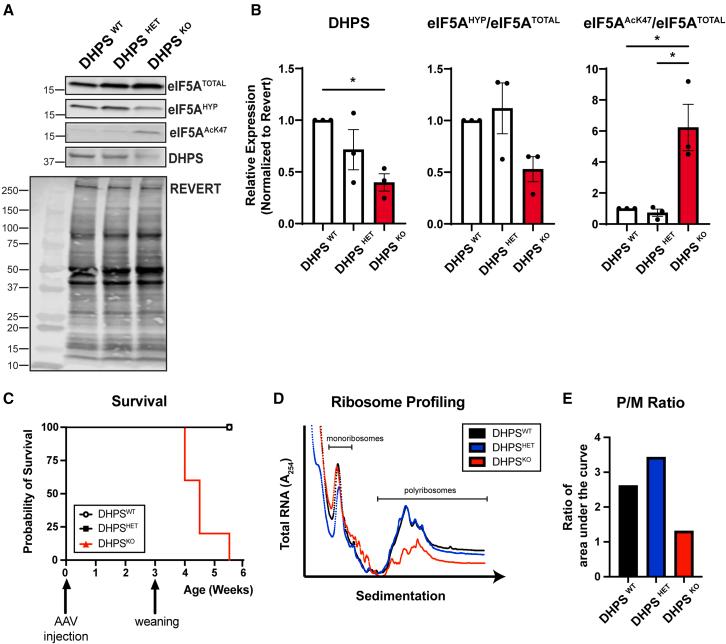
DHPS deficiency is a rare genetic disease caused by biallelic hypomorphic variants in the () gene. The DHPS enzyme functions in mRNA translation by catalyzing the post-translational modification, and therefore activation, of eukaryotic initiation factor 5A (eIF5A). The observed clinical outcomes associated with human mutations in include developmental delay, intellectual disability, and seizures. Therefore, to increase our understanding of this rare disease, it is critical to determine the mechanisms by which mutations in alter neurodevelopment. In this study, we have generated patient-derived lymphoblast cell lines and demonstrated that human variants alter DHPS protein abundance and impair enzyme function. Moreover, we observe a shift in the abundance of the post-translationally modified forms of eIF5A; specifically, an increase in the nuclear localized acetylated form (eIF5A) and concomitant decrease in the cytoplasmic localized hypusinated form (eIF5A). Generation and characterization of a mouse model with a genetic deletion of in the brain at birth shows that loss of hypusine biosynthesis impacts neuronal function due to impaired eIF5A-dependent mRNA translation; this translation defect results in altered expression of proteins required for proper neuronal development and function. This study reveals new insight into the biological consequences and molecular impact of human DHPS deficiency and provides valuable information toward the goal of developing treatment strategies for this rare disease.

摘要

DHPS 缺陷是一种由 () 基因的双等位基因功能降低变体引起的罕见遗传性疾病。DHPS 酶通过催化真核起始因子 5A(eIF5A)的翻译后修饰,从而激活 eIF5A。在人类中观察到的与 基因突变相关的临床结果包括发育迟缓、智力残疾和癫痫发作。因此,为了增加对这种罕见疾病的了解,确定 基因突变如何改变神经发育至关重要。在这项研究中,我们生成了患者来源的淋巴母细胞系,并证明人类 变体改变了 DHPS 蛋白丰度并损害了酶功能。此外,我们观察到翻译后修饰形式的 eIF5A 的丰度发生变化;具体而言,核定位的乙酰化形式(eIF5A)增加,同时细胞质定位的亚精胺化形式(eIF5A)减少。在出生时大脑中基因缺失 的小鼠模型的生成和表征表明,由于 eIF5A 依赖性 mRNA 翻译受损,亚精胺生物合成的丧失会影响神经元功能;这种翻译缺陷导致适当神经元发育和功能所需的蛋白质表达发生改变。这项研究揭示了人类 DHPS 缺陷的生物学后果和分子影响的新见解,并为开发这种罕见疾病的治疗策略提供了有价值的信息。

https://cdn.ncbi.nlm.nih.gov/pmc/blobs/5047/10275725/4aa986dd8488/gr1.jpg

文献AI研究员

20分钟写一篇综述,助力文献阅读效率提升50倍。

立即体验

用中文搜PubMed

大模型驱动的PubMed中文搜索引擎

马上搜索

文档翻译

学术文献翻译模型,支持多种主流文档格式。

立即体验