Suppr超能文献

铜死亡相关风险评分预测结肠腺癌的预后并表征肿瘤微环境。

Cuproptosis-related risk score predicts prognosis and characterizes the tumor microenvironment in colon adenocarcinoma.

作者信息

Wang Jinyan, Tao Zhonghua, Wang Biyun, Xie Yizhao, Wang Ye, Li Bin, Cao Jianing, Qiao Xiaosu, Qin Dongmei, Zhong Shanliang, Hu Xichun

机构信息

Department of Breast and Urologic Medical Oncology, Shanghai Medical College, Fudan University Shanghai Cancer Center, Shanghai, China.

Department of Pathology, Nanjing Jiangning Hospital, The Affiliated Jiangning Hospital of Nanjing Medical University, Nanjing, China.

出版信息

Front Oncol. 2023 Jun 2;13:1152681. doi: 10.3389/fonc.2023.1152681. eCollection 2023.

Abstract

INTRODUCTION

Cuproptosis is a novel copper-dependent regulatory cell death (RCD), which is closely related to the occurrence and development of multiple cancers. However, the potential role of cuproptosis-related genes (CRGs) in the tumor microenvironment (TME) of colon adenocarcinoma (COAD) remains unclear.

METHODS

Transcriptome, somatic mutation, somatic copy number alteration and the corresponding clinicopathological data of COAD were downloaded from The Cancer Genome Atlas (TCGA) and Gene Expression Omnibus database (GEO). Difference, survival and correlation analyses were conducted to evaluate the characteristics of CRGs in COAD patients. Consensus unsupervised clustering analysis of CRGs expression profile was used to classify patients into different cuproptosis molecular and gene subtypes. TME characteristics of different molecular subtypes were investigated by using Gene set variation analysis (GSVA) and single sample gene set enrichment analysis (ssGSEA). Next, CRG Risk scoring system was constructed by applying logistic least absolute shrinkage and selection operator (LASSO) cox regression analysis and multivariate cox analysis. Real-time quantitative polymerase chain reaction (RT-qPCR) and immunohistochemistry (IHC) were used to exam the expression of key Risk scoring genes.

RESULTS

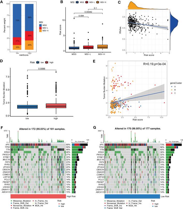
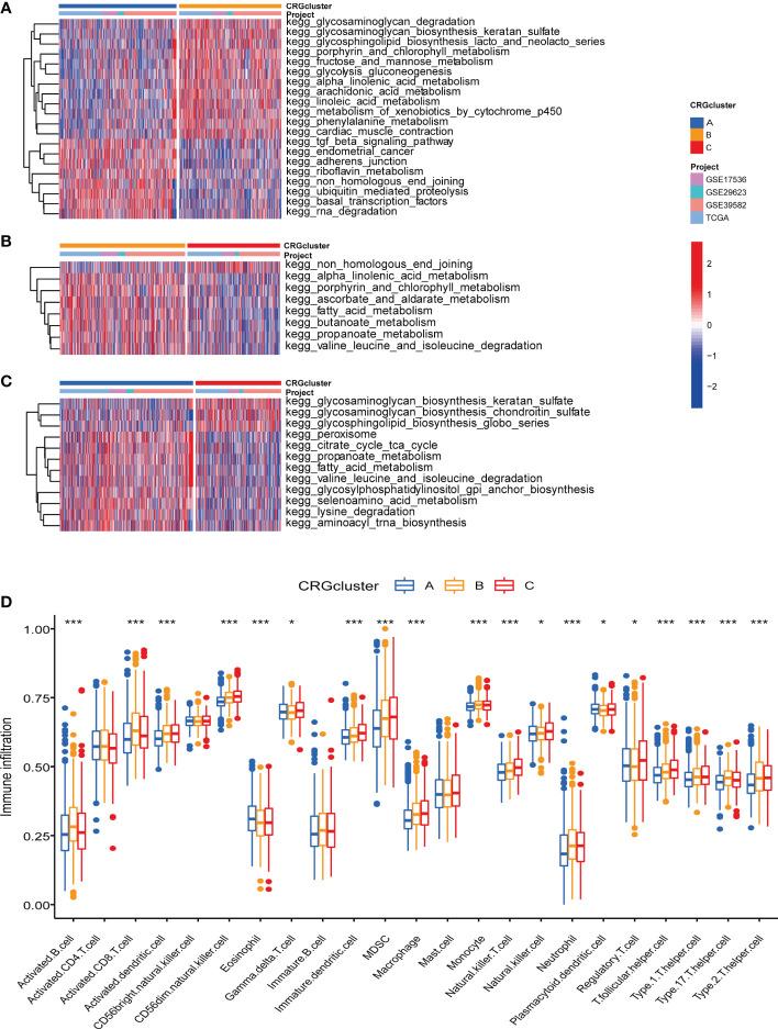
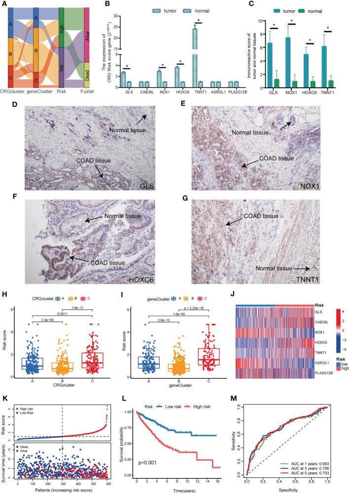
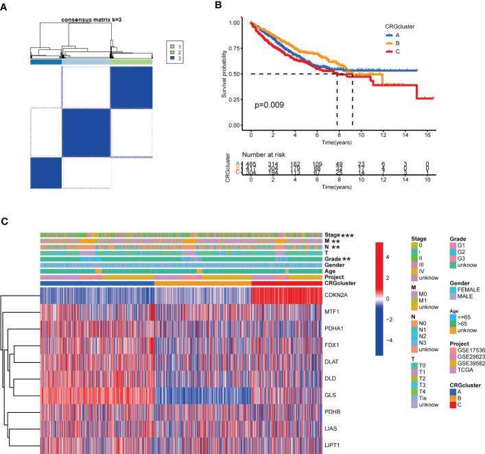
Our study indicated that CRGs had relatively common genetic and transcriptional variations in COAD tissues. We identified three cuproptosis molecular subtypes and three gene subtypes based on CRGs expression profile and prognostic differentially expressed genes (DEGs) expression profile, and found that changes in multilayer CRGs were closely related to the clinical characteristics, overall survival (OS), different signaling pathways, and immune cell infiltration of TME. CRG Risk scoring system was constructed according to the expression of 7 key cuproptosis-related risk genes (GLS, NOX1, HOXC6, TNNT1, GLS, HOXC6 and PLA2G12B). RT-qPCR and IHC indicated that the expression of GLS, NOX1, HOXC6, TNNT1 and PLA2G12B were up-regulated in tumor tissues, compared with those in normal tissues, and all of GLS, HOXC6, NOX1 and PLA2G12B were closely related with patient survival. In addition, high CRG risk scores were significantly associated with high microsatellite instability (MSI-H), tumor mutation burden (TMB), cancer stem cell (CSC) indices, stromal and immune scores in TME, drug susceptibility, as well as patient survival. Finally, a highly accurate nomogram was constructed to promote the clinical application of the CRG Risk scoring system.

DISCUSSION

Our comprehensive analysis showed that CRGs were greatly associated with TME, clinicopathological characteristics, and prognosis of patient with COAD. These findings may promote our understanding of CRGs in COAD, providing new insights for physicians to predict prognosis and develop more precise and individualized therapy strategies.

摘要

引言

铜死亡是一种新型的铜依赖性调节性细胞死亡(RCD),与多种癌症的发生发展密切相关。然而,铜死亡相关基因(CRGs)在结肠腺癌(COAD)肿瘤微环境(TME)中的潜在作用仍不清楚。

方法

从癌症基因组图谱(TCGA)和基因表达综合数据库(GEO)下载COAD的转录组、体细胞突变、体细胞拷贝数改变及相应的临床病理数据。进行差异、生存和相关性分析以评估COAD患者中CRGs的特征。采用CRGs表达谱的一致性无监督聚类分析将患者分为不同的铜死亡分子和基因亚型。通过基因集变异分析(GSVA)和单样本基因集富集分析(ssGSEA)研究不同分子亚型的TME特征。接下来,应用逻辑最小绝对收缩和选择算子(LASSO)cox回归分析和多变量cox分析构建CRG风险评分系统。采用实时定量聚合酶链反应(RT-qPCR)和免疫组织化学(IHC)检测关键风险评分基因的表达。

结果

我们的研究表明CRGs在COAD组织中具有相对常见的基因和转录变异。基于CRGs表达谱和预后差异表达基因(DEGs)表达谱,我们鉴定出三种铜死亡分子亚型和三种基因亚型,并发现多层CRGs的变化与临床特征、总生存期(OS)、不同信号通路以及TME的免疫细胞浸润密切相关。根据7个关键铜死亡相关风险基因(GLS、NOX1、HOXC6、TNNT1、GLS、HOXC6和PLA2G12B)的表达构建了CRG风险评分系统。RT-qPCR和IHC表明,与正常组织相比,GLS、NOX1、HOXC6、TNNT1和PLA2G12B在肿瘤组织中的表达上调,并且GLS、HOXC6、NOX1和PLA2G12B均与患者生存密切相关。此外,高CRG风险评分与高微卫星不稳定性(MSI-H)、肿瘤突变负荷(TMB)、癌症干细胞(CSC)指数、TME中的基质和免疫评分、药物敏感性以及患者生存显著相关。最后,构建了一个高度准确的列线图以促进CRG风险评分系统的临床应用。

讨论

我们的综合分析表明CRGs与COAD患者的TME、临床病理特征和预后密切相关。这些发现可能促进我们对COAD中CRGs的理解,为医生预测预后和制定更精确、个性化的治疗策略提供新的见解。

https://cdn.ncbi.nlm.nih.gov/pmc/blobs/a544/10272849/fdddc8ecbb76/fonc-13-1152681-g001.jpg

文献AI研究员

20分钟写一篇综述,助力文献阅读效率提升50倍。

立即体验

用中文搜PubMed

大模型驱动的PubMed中文搜索引擎

马上搜索

文档翻译

学术文献翻译模型,支持多种主流文档格式。

立即体验