Suppr超能文献

多胺代谢相关基因特征的建立与验证可预测肺腺癌的预后和免疫治疗反应。

Development and validation of polyamines metabolism-associated gene signatures to predict prognosis and immunotherapy response in lung adenocarcinoma.

机构信息

Division of Pulmonary Medicine, the First Affiliated Hospital of Wenzhou Medical University, Key Laboratory of Heart and Lung, Wenzhou, Zhejiang, China.

Intervention Department, the First Affiliated Hospital of Wenzhou Medical University, Wenzhou, Zhejiang, China.

出版信息

Front Immunol. 2023 Jun 2;14:1070953. doi: 10.3389/fimmu.2023.1070953. eCollection 2023.

Abstract

BACKGROUND

Polyamines metabolism is closely related to tumor development and progression, as well as tumor microenvironment (TME). In this study, we focused on exploring whether polyamines metabolism-associated genes would provide prognosis and immunotherapy response prediction in lung adenocarcinoma (LUAD).

METHODS

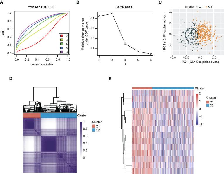
The expression profile data of polyamines metabolism-associated genes were acquired from the Cancer Genome Atlas (TCGA) database. Utilizing the least absolute shrinkage and selection operator (LASSO) algorithm, we created a risk score model according to polyamines metabolism-associated gene signatures. Meanwhile, an independent cohort (GSE72094) was employed to validate this model. Through the univariate and multivariate Cox regression analyses, the independent prognostic factors were identified. Subsequently, quantitative real-time polymerase chain reaction (qRT-PCR) was performed to detect their expression in LUAD cells. By consensus clustering analysis, polyamines metabolism-associated subgroups were determined in LUAD patients, with differential gene expression, prognosis, and immune characteristics analyses explored.

RESULTS

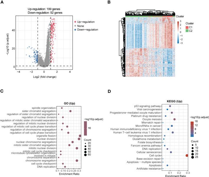
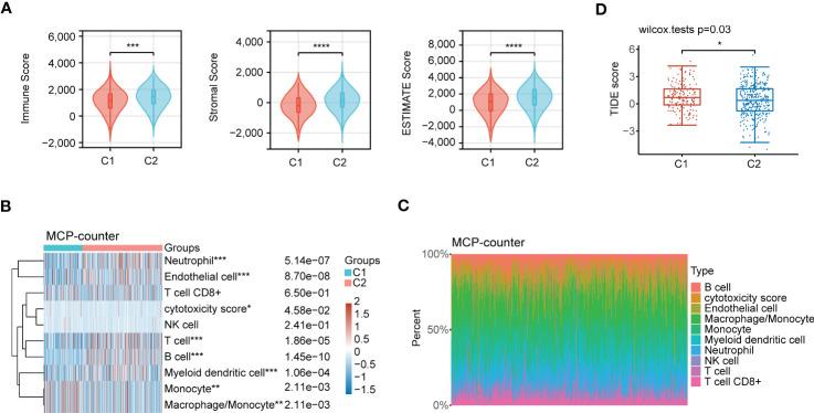
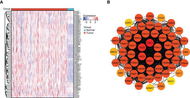
A total of 59 polyamines metabolism genes were collected for this study, of which 14 genes were identified for the construction of risk score model using LASSO method. High- and low- risk groups of LUAD patients in TCGA cohort were distinguished this model, and high-risk group presented dismal clinical outcomes. The same prognostic prediction of this model had been also validated in GSE72094 cohort. Meanwhile, three independent prognostic factors (PSMC6, SMOX, SMS) were determined for constructing the nomogram, and they were all upregulated in LUAD cells. In addition, two distinct subgroups (C1 and C2) were identified in LUAD patients. Comparing the two subgroups, 291 differentially expressed genes (DEGs) were acquired, mainly enriching in organelle fission, nuclear division, and cell cycle. Comparing to C1 subgroup, the patients in C2 subgroup had favorable clinical outcomes, increased immune cells infiltration, and effective immunotherapy response.

CONCLUSION

This study identified polyamines metabolism-associated gene signatures for predicting the patients' survival, and they were also linked to immune cells infiltration and immunotherapy response in LUAD patients.

摘要

背景

多胺代谢与肿瘤的发生发展以及肿瘤微环境(TME)密切相关。在本研究中,我们专注于探索多胺代谢相关基因是否能为肺腺癌(LUAD)提供预后和免疫治疗反应预测。

方法

从癌症基因组图谱(TCGA)数据库中获取多胺代谢相关基因的表达谱数据。利用最小绝对收缩和选择算子(LASSO)算法,根据多胺代谢相关基因特征创建风险评分模型。同时,利用独立队列(GSE72094)对该模型进行验证。通过单因素和多因素 Cox 回归分析,确定独立的预后因素。随后,采用实时定量聚合酶链反应(qRT-PCR)检测 LUAD 细胞中多胺代谢相关基因的表达。通过共识聚类分析,确定 LUAD 患者中多胺代谢相关亚群,分析其差异基因表达、预后和免疫特征。

结果

本研究共收集了 59 个多胺代谢基因,其中 14 个基因采用 LASSO 方法构建风险评分模型。TCGA 队列中,LUAD 患者被分为高风险组和低风险组,高风险组的临床结局较差。该模型在 GSE72094 队列中的预后预测也得到了验证。同时,确定了三个独立的预后因素(PSMC6、SMOX、SMS)用于构建列线图,它们在 LUAD 细胞中均上调。此外,在 LUAD 患者中鉴定出两个不同的亚群(C1 和 C2)。比较两个亚群,获得了 291 个差异表达基因(DEGs),主要富集在细胞器分裂、核分裂和细胞周期中。与 C1 亚群相比,C2 亚群的患者具有较好的临床结局、增加的免疫细胞浸润和有效的免疫治疗反应。

结论

本研究确定了多胺代谢相关基因特征,可用于预测患者的生存情况,并且与 LUAD 患者的免疫细胞浸润和免疫治疗反应相关。

https://cdn.ncbi.nlm.nih.gov/pmc/blobs/08fe/10272553/a50e307bb288/fimmu-14-1070953-g001.jpg

文献AI研究员

20分钟写一篇综述,助力文献阅读效率提升50倍。

立即体验

用中文搜PubMed

大模型驱动的PubMed中文搜索引擎

马上搜索

文档翻译

学术文献翻译模型,支持多种主流文档格式。

立即体验