Suppr超能文献

PARK15/FBXO7 在 iNeurons 和 HeLa 细胞系统中对于 PINK1/Parkin 介导的线粒体自噬是可有可无的。

PARK15/FBXO7 is dispensable for PINK1/Parkin mitophagy in iNeurons and HeLa cell systems.

机构信息

Department of Cell Biology, Blavatnik Institute, Harvard Medical School, Boston, MA, USA.

Aligning Science Across Parkinson's (ASAP) Collaborative Research Network, Chevy Chase, MD, USA.

出版信息

EMBO Rep. 2023 Aug 3;24(8):e56399. doi: 10.15252/embr.202256399. Epub 2023 Jun 19.

Abstract

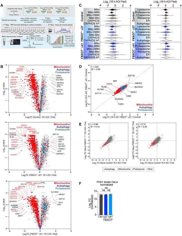
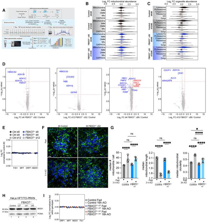
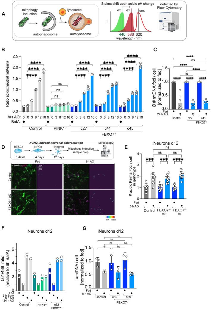
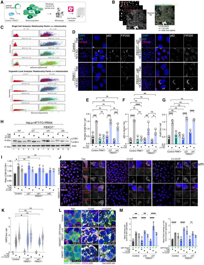
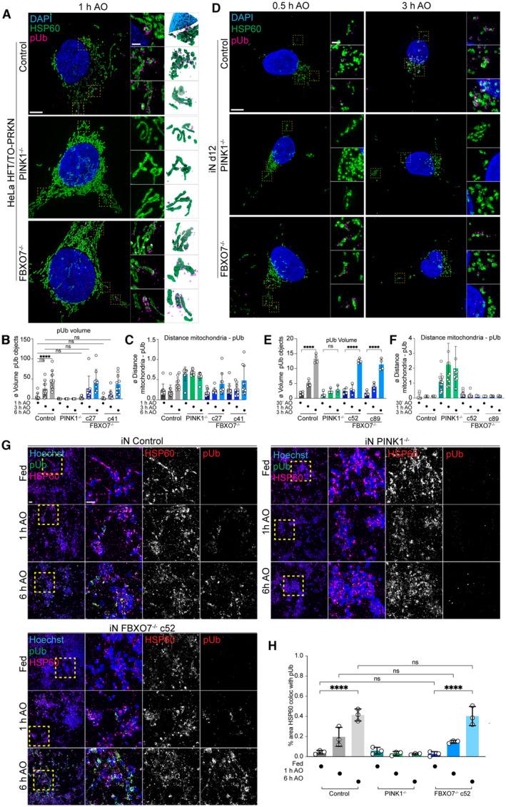
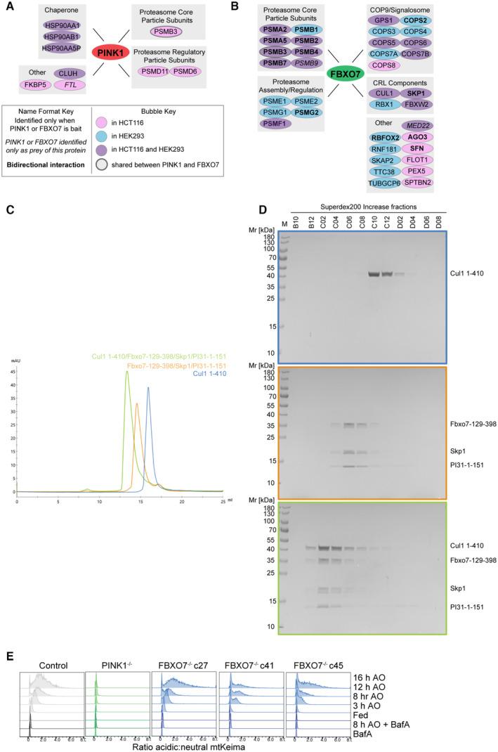
The protein kinase PINK1 and ubiquitin ligase Parkin promote removal of damaged mitochondria via a feed-forward mechanism involving ubiquitin (Ub) phosphorylation (pUb), Parkin activation, and ubiquitylation of mitochondrial outer membrane proteins to support the recruitment of mitophagy receptors. The ubiquitin ligase substrate receptor FBXO7/PARK15 is mutated in an early-onset parkinsonian-pyramidal syndrome. Previous studies have proposed a role for FBXO7 in promoting Parkin-dependent mitophagy. Here, we systematically examine the involvement of FBXO7 in depolarization and UPR-dependent mitophagy in the well-established HeLa and induced-neurons cell systems. We find that FBXO7 cells have no demonstrable defect in: (i) kinetics of pUb accumulation, (ii) pUb puncta on mitochondria by super-resolution imaging, (iii) recruitment of Parkin and autophagy machinery to damaged mitochondria, (iv) mitophagic flux, and (v) mitochondrial clearance as quantified by global proteomics. Moreover, global proteomics of neurogenesis in the absence of FBXO7 reveals no obvious alterations in mitochondria or other organelles. These results argue against a general role for FBXO7 in Parkin-dependent mitophagy and point to the need for additional studies to define how FBXO7 mutations promote parkinsonian-pyramidal syndrome.

摘要

蛋白激酶 PINK1 和泛素连接酶 Parkin 通过涉及泛素 (Ub) 磷酸化 (pUb)、Parkin 激活和线粒体外膜蛋白的泛素化,以支持自噬受体的募集,从而促进受损线粒体的清除,这是一个正反馈机制。泛素连接酶底物受体 FBXO7/PARK15 在早发性帕金森病-锥体束综合征中发生突变。先前的研究提出了 FBXO7 在促进 Parkin 依赖性线粒体自噬中的作用。在这里,我们系统地研究了 FBXO7 在已建立的 HeLa 和诱导神经元细胞系统中去极化和 UPR 依赖性线粒体自噬中的作用。我们发现 FBXO7 细胞在以下方面没有明显缺陷:(i) pUb 积累的动力学,(ii) 通过超分辨率成像的 pUb 线粒体斑点,(iii) Parkin 和自噬机制对受损线粒体的募集,(iv) 线粒体自噬通量,以及 (v) 通过全局蛋白质组学定量的线粒体清除。此外,在没有 FBXO7 的神经发生的全局蛋白质组学中,线粒体或其他细胞器没有明显的改变。这些结果表明 FBXO7 一般不在 Parkin 依赖性线粒体自噬中发挥作用,并指出需要进一步研究来确定 FBXO7 突变如何促进帕金森病-锥体束综合征。

https://cdn.ncbi.nlm.nih.gov/pmc/blobs/1d71/10398645/b5d03eb36a64/EMBR-24-e56399-g010.jpg

文献AI研究员

20分钟写一篇综述,助力文献阅读效率提升50倍。

立即体验

用中文搜PubMed

大模型驱动的PubMed中文搜索引擎

马上搜索

文档翻译

学术文献翻译模型,支持多种主流文档格式。

立即体验