Suppr超能文献

接种一种隐球菌菌株可提供持久的隐球菌病保护作用,并在免疫功能低下宿主中有效。

Vaccination with a Strain of Cryptococcus Provides Long-Lasting Protection against Cryptococcosis and Is Effective in Immunocompromised Hosts.

机构信息

Department of Plant Biology, University of Georgia, Athens, Georgia, USA.

Department of Microbiology, University of Georgia, Athens, Georgia, USA.

出版信息

Infect Immun. 2023 Jul 18;91(7):e0019823. doi: 10.1128/iai.00198-23. Epub 2023 Jun 20.

Abstract

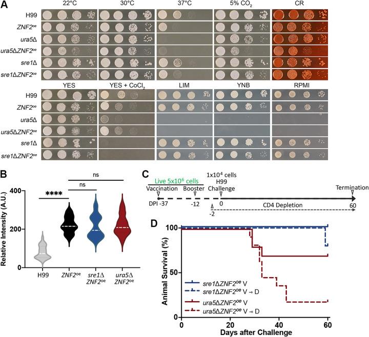
Systemic cryptococcosis is fatal without treatment. Even with the current antifungal therapies, this disease kills 180,000 of 225,000 infected people annually. Exposure to the causative environmental fungus Cryptococcus neoformans is universal. Either reactivation of a latent infection or an acute infection after high exposure to cryptococcal cells can result in cryptococcosis. Currently, there is no vaccine to prevent cryptococcosis. Previously, we discovered that Znf2, a transcription factor that directs Cryptococcus yeast-to-hypha transition, profoundly affects cryptococcal interaction with the host. Overexpression of drives filamentous growth, attenuates cryptococcal virulence, and elicits protective host immune responses. Importantly, immunization with cryptococcal cells overexpressing , in either live or heat-inactivated form, offers significant protection to the host from a subsequent challenge by the otherwise lethal clinical isolate H99. In this study, we found that the heat-inactivated vaccine offered long-lasting protection with no relapse upon challenge with the wild-type H99. Vaccination with heat-inactivated cells provides partial protection in hosts with preexisting asymptomatic cryptococcal infection. Importantly, once animals have been vaccinated with heat-inactivated or live short-lived cells, they are protected against cryptococcosis even when their CD4 T cells are depleted at the time of fungal challenge. Remarkably, vaccination with live, short-lived cells in CD4-depleted hosts still provides strong protection to these hosts with preexisting immunodeficiency at the time of vaccination. This work raises hope for developing effective vaccines with long-lasting protection for individuals who are immunocompromised or could become immunocompromised later in life.

摘要

系统性隐球菌病如果不治疗是致命的。即使采用目前的抗真菌疗法,每年仍有 18 万人死于 22.5 万人感染的这种疾病。接触致病环境真菌新生隐球菌是普遍的。无论是潜伏感染的重新激活还是在高暴露于隐球菌细胞后发生的急性感染,都可能导致隐球菌病。目前尚无预防隐球菌病的疫苗。此前,我们发现 Znf2,一种指导隐球菌酵母向菌丝转变的转录因子,对隐球菌与宿主的相互作用有很大影响。过表达 可驱动丝状生长,减弱隐球菌的毒力,并引发保护性宿主免疫反应。重要的是,用过表达 的隐球菌细胞(无论是活的还是热灭活的)免疫,可显著保护宿主免受随后致命临床分离株 H99 的攻击。在这项研究中,我们发现热灭活的 疫苗可提供持久的保护,在受到野生型 H99 挑战时不会复发。用热灭活的 细胞接种可在存在无症状隐球菌感染的宿主中提供部分保护。重要的是,一旦用热灭活或活的短暂 细胞接种动物,即使在真菌攻击时耗尽其 CD4 T 细胞,它们也能免受隐球菌病的影响。值得注意的是,在 CD4 耗竭的宿主中用活的短暂 细胞接种仍能为这些在接种时已存在免疫缺陷的宿主提供强有力的保护。这项工作为开发具有持久保护作用的有效疫苗带来了希望,适用于免疫功能低下或以后可能免疫功能低下的个体。

https://cdn.ncbi.nlm.nih.gov/pmc/blobs/f949/10353382/a4d2c44423d3/iai.00198-23-f001.jpg

文献AI研究员

20分钟写一篇综述,助力文献阅读效率提升50倍。

立即体验

用中文搜PubMed

大模型驱动的PubMed中文搜索引擎

马上搜索

文档翻译

学术文献翻译模型,支持多种主流文档格式。

立即体验