Suppr超能文献

ERRα 可保护大鼠免受脓毒症引起的急性肺损伤。

ERRα protects against sepsis-induced acute lung injury in rats.

机构信息

Department of Critical Care Medicine, Renmin Hospital of Wuhan University, Wuhan, 430060, China.

Department of Cardiology, Renmin Hospital of Wuhan University, Wuhan, 430060, China.

出版信息

Mol Med. 2023 Jun 20;29(1):76. doi: 10.1186/s10020-023-00670-1.

Abstract

BACKGROUND

Sepsis-induced acute lung injury (ALI) is associated with poor survival rates. The identification of potential therapeutic targets for preventing sepsis-induced ALI has clinical importance. This study aims to investigate the role of estrogen-related receptor alpha (ERRα) in sepsis-induced ALI.

METHODS

Lipopolysaccharide (LPS) was used to simulate sepsis-induced ALI model in rat pulmonary microvascular endothelial cells (PMVECs). The effects of ERRα overexpression and knockdown on LPS-induced endothelial permeability, apoptosis and autophagy were determined by horseradish peroxidase permeability assay, TdT-mediated dUTP Nick End Labeling (TUNEL) assay, flow cytometry, immunofluorescence staining, RT-PCR and Western Blotting. The rat model with sepsis-induced ALI was established by cecal ligation and puncture in anesthetized rats to verify the results of in vitro experiments. Animals were randomly assigned to receive intraperitoneal injection of vehicle or ERRα agonist. Lung vascular permeability, pathological injury, apoptosis and autophagy were examined.

RESULTS

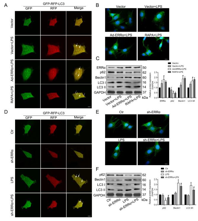
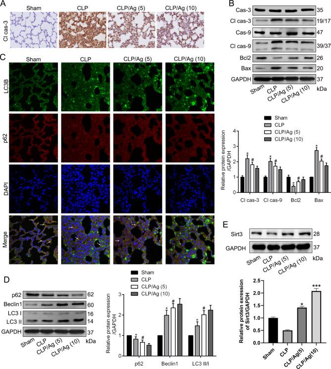
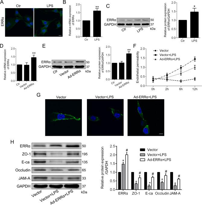
Overexpression of ERRα ameliorated LPS-induced endothelial hyperpermeability, degradation of adherens junctional molecules, upregulation of bax, cleaved caspase 3 and cleaved caspase 9 levels, downregulation of anti-apoptotic protein Bcl-2 level, and promoted the formation of autophagic flux, while the knockdown of ERRα exacerbated LPS-induced apoptosis and inhibited the activation of autophagy. Administration of ERRα agonist alleviated the pathological damage of lung tissue, increased the levels of tight junction proteins and adherens junction proteins, and decreased the expression of apoptosis-related proteins. Promoting the expression of ERRα significantly enhanced the process of autophagy and reduced CLP-induced ALI. Mechanistically, ERRα is essential to regulate the balance between autophagy and apoptosis to maintain the adherens junctional integrity.

CONCLUSION

ERRα protects against sepsis-induced ALI through ERRα-mediated apoptosis and autophagy. Activation of ERRα provides a new therapeutic opportunity to prevent sepsis-induced ALI.

摘要

背景

脓毒症诱导的急性肺损伤(ALI)与生存率降低有关。寻找潜在的治疗靶点预防脓毒症诱导的 ALI 具有重要的临床意义。本研究旨在探讨雌激素相关受体α(ERRα)在脓毒症诱导的 ALI 中的作用。

方法

使用脂多糖(LPS)模拟大鼠肺微血管内皮细胞(PMVECs)中的脓毒症诱导的 ALI 模型。通过辣根过氧化物酶通透性测定法、TdT 介导的 dUTP 缺口末端标记(TUNEL)测定法、流式细胞术、免疫荧光染色、RT-PCR 和 Western Blotting 测定 ERRα 过表达和敲低对 LPS 诱导的内皮通透性、凋亡和自噬的影响。通过麻醉大鼠的盲肠结扎和穿刺建立脓毒症诱导的 ALI 大鼠模型,以验证体外实验结果。动物随机接受腹腔注射载体或 ERRα 激动剂。检测肺血管通透性、病理损伤、凋亡和自噬。

结果

ERRα 的过表达改善了 LPS 诱导的内皮高通透性、黏附连接分子的降解、bax、cleaved caspase 3 和 cleaved caspase 9 水平的上调、抗凋亡蛋白 Bcl-2 水平的下调以及自噬流的形成,而 ERRα 的敲低则加剧了 LPS 诱导的凋亡并抑制了自噬的激活。ERRα 激动剂的给药减轻了肺组织的病理损伤,增加了紧密连接蛋白和黏附连接蛋白的水平,并降低了凋亡相关蛋白的表达。促进 ERRα 的表达显著增强了自噬过程,并减少了 CLP 诱导的 ALI。机制上,ERRα 对于调节自噬和凋亡之间的平衡以维持黏附连接完整性是必需的。

结论

ERRα 通过 ERRα 介导的凋亡和自噬来保护脓毒症诱导的 ALI。ERRα 的激活为预防脓毒症诱导的 ALI 提供了新的治疗机会。

https://cdn.ncbi.nlm.nih.gov/pmc/blobs/f77d/10283250/fcf878ff4cb0/10020_2023_670_Fig1_HTML.jpg

文献AI研究员

20分钟写一篇综述,助力文献阅读效率提升50倍。

立即体验

用中文搜PubMed

大模型驱动的PubMed中文搜索引擎

马上搜索

文档翻译

学术文献翻译模型,支持多种主流文档格式。

立即体验