Suppr超能文献

一种包含脂质代谢和免疫相关基因的新型特征,用于预测肝细胞癌的预后和免疫格局。

A novel signature incorporating lipid metabolism- and immune-related genes to predict the prognosis and immune landscape in hepatocellular carcinoma.

作者信息

Yang Ti, Luo Yurong, Liu Junhao, Liu Fang, Ma Zengxin, Liu Gai, Li Hailiang, Wen Jianfan, Chen Chengcong, Zeng Xiancheng

机构信息

Department of Hepatobiliary-Pancreatic and Hernia Surgery, Guangdong Second Provincial General Hospital, Guangzhou, China.

The Second School of Clinical Medicine, Southern Medical University, Guangzhou, China.

出版信息

Front Oncol. 2023 Jun 6;13:1182434. doi: 10.3389/fonc.2023.1182434. eCollection 2023.

Abstract

BACKGROUND

Liver hepatocellular carcinoma (LIHC) is a highly malignant tumor with high metastasis and recurrence rates. Due to the relation between lipid metabolism and the tumor immune microenvironment is constantly being elucidated, this work is carried out to produce a new prognostic gene signature that incorporates immune profiles and lipid metabolism of LIHC patients.

METHODS

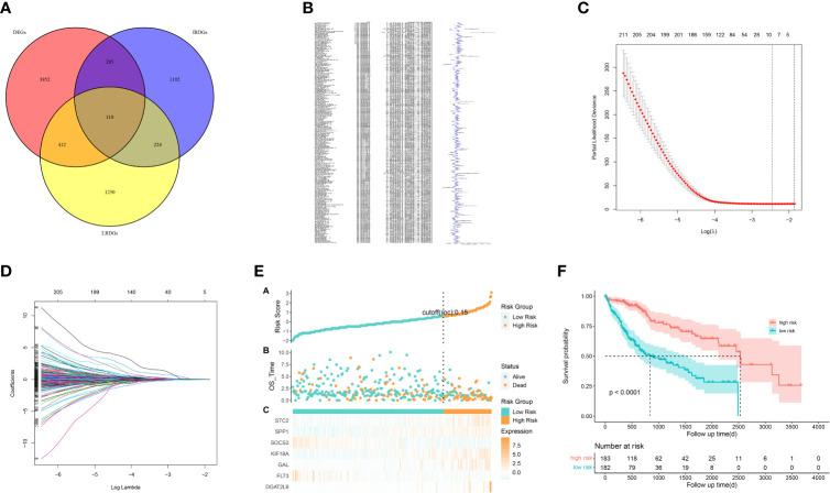
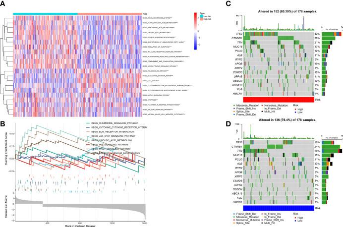
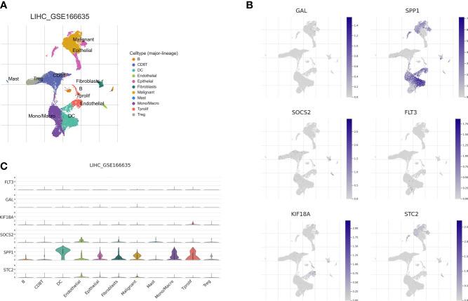
We used the "DEseq2" R package and the "Venn" R package to identify differentially expressed genes related to lipid metabolism (LRDGs) in LIHC. Additionally, we performed unsupervised clustering of LIHC patients based on LRDGs to identify their subgroups and immuno-infiltration and Gene Ontology (GO) enrichment analysis on the subgroups. Next, we employed multivariate, LASSO and univariate Cox regression analyses to determine variables and to create a prognostic profile on the basis of immune- and lipid metabolism-related differential genes (IRDGs and LRDGs). We separated patients into low- and high-risk groups in accordance with the best cut-off value of risk score. We conducted Decision Curve Analysis (DCA), Receiver Operating Characteristic curve analysis as a function of time as well as Survival Analysis to evaluate this signature's prognostic value. We incorporated the clinical characteristics of patients into the risk model to obtain a nomogram prognostic model. GEO14520 and ICGC-LIRI JP datasets were employed to externally confirm the accuracy and robustness of signature. The gene set variation analysis (GSVA) and gene set enrichment analysis (GSEA) were applied for investigating the underlying mechanisms. Immune infiltration analysis was implemented to examine the differences in immune between both risk groups. Single-cell RNA sequencing (scRNA-SEQ) was utilized to characterize the genes that were involved in the distribution of signature and expression characteristics of different LIHC cell types. The patients' sensitivity in both risk groups to commonly used chemotherapeutic agents and semi-inhibitory concentrations (IC50) of the drugs was assessed using the GDSC database. On the basis of the differentially expressed genes (DEGs) in the two groups, the CMAP database was adopted for the prediction of potential small-molecule compounds. Small-molecule compounds were molecularly docked with prognostic markers. Lastly, we investigated the prognostic gene expression levels in normal and LIHC tissues with immunohistochemistry (IHC) and quantitative reverse transcription polymerase chain reaction(qRT-PCR).

RESULTS

We built and verified a prognostic signature with seven genes that incorporated immune profiles and lipid metabolism. Patients were classified as low- and high-risk groups depending on their prognostic profiles. The overall survival (OS) was markedly lower in the high-risk group as compared to low-risk group. Time-dependent ROC curves more precisely predicted patients' survival at 1, 3 and 5 years; the area under the ROC curve was 0.81 (1 year), 0.75 (3 years) and 0.77 (5 years). The DCA curves showed the value of the prognostic genes in this signature for clinical applications. We included the patients' clinical characteristics in the risk model for both multivariate and univariate Cox regression analyses, and the findings revealed that the risk model represents an independent factor that influences OS in LIHC patients. With immune analysis, GSVA and GSEA, we identified that there are remarkable differences between the two risk groups in immune pathways, lipid metabolism, tumor development, immune cell infiltration and immune microenvironment, response to immunotherapy, and sensitivity to chemotherapy. Moreover, those with higher risk scores presented greater sensitivity to the chemotherapeutic agents. Experiments further elucidated the roles of SPP1 and FLT3 in the LIHC immune microenvironment. Furthermore, four small-molecule drugs that could target LIHC were screened. qRT-PCR , IHC revealed that the SPP1,KIF18A expressions were raised in LIHC in tumor samples, whereas FLT3,SOCS2 showed the opposite trend.

CONCLUSIONS

We developed and verified a new signature comprising immune- and lipid metabolism-associated markers and to assess the prognosis and the immune status of LIHC patients. This signature can be applied to survival prediction, individualized chemotherapy, and immunotherapeutic guidance for patients with liver cancer. This study also provides potential targeted therapeutics and novel ideas for the immune evasion and progression of LIHC.

摘要

背景

肝细胞肝癌(LIHC)是一种具有高转移率和高复发率的高度恶性肿瘤。由于脂质代谢与肿瘤免疫微环境之间的关系不断被阐明,因此开展本研究以构建一个整合了LIHC患者免疫特征和脂质代谢的新的预后基因特征。

方法

我们使用“DEseq2”R包和“Venn”R包来鉴定LIHC中与脂质代谢相关的差异表达基因(LRDG)。此外,我们基于LRDG对LIHC患者进行无监督聚类,以识别其亚组,并对亚组进行免疫浸润和基因本体(GO)富集分析。接下来,我们采用多变量、LASSO和单变量Cox回归分析来确定变量,并基于免疫和脂质代谢相关差异基因(IRDGs和LRDGs)创建一个预后特征。我们根据风险评分的最佳截断值将患者分为低风险组和高风险组。我们进行决策曲线分析(DCA)、随时间变化的受试者工作特征曲线分析以及生存分析,以评估该特征的预后价值。我们将患者的临床特征纳入风险模型以获得列线图预后模型。使用GEO14520和ICGC-LIRI JP数据集对外验证特征的准确性和稳健性。应用基因集变异分析(GSVA)和基因集富集分析(GSEA)来研究潜在机制。进行免疫浸润分析以检查两个风险组之间的免疫差异。利用单细胞RNA测序(scRNA-SEQ)来表征参与特征分布和不同LIHC细胞类型表达特征的基因。使用GDSC数据库评估两个风险组患者对常用化疗药物的敏感性以及药物的半抑制浓度(IC50)。基于两组中的差异表达基因(DEG),采用CMAP数据库预测潜在的小分子化合物。将小分子化合物与预后标志物进行分子对接。最后,我们通过免疫组织化学(IHC)和定量逆转录聚合酶链反应(qRT-PCR)研究正常组织和LIHC组织中预后基因的表达水平。

结果

我们构建并验证了一个包含七个基因的预后特征,该特征整合了免疫特征和脂质代谢。根据预后特征将患者分为低风险组和高风险组。与低风险组相比,高风险组的总生存期(OS)明显更低。随时间变化的ROC曲线更精确地预测了患者在1年、3年和5年的生存情况;ROC曲线下面积分别为0.81(1年)、0.75(3年)和0.77(5年)。DCA曲线显示了该特征中预后基因在临床应用中的价值。我们将患者的临床特征纳入多变量和单变量Cox回归分析的风险模型中,结果显示该风险模型是影响LIHC患者OS的独立因素。通过免疫分析、GSVA和GSEA分析,我们发现在免疫途径、脂质代谢、肿瘤发展、免疫细胞浸润和免疫微环境、对免疫治疗的反应以及对化疗的敏感性方面,两个风险组之间存在显著差异。此外,风险评分较高的患者对化疗药物表现出更高的敏感性。实验进一步阐明了SPP1和FLT3在LIHC免疫微环境中的作用。此外,筛选出了四种可靶向LIHC的小分子药物。qRT-PCR和IHC显示,肿瘤样本中LIHC组织中SPP1、KIF18A的表达升高,而FLT3、SOCS2则呈现相反趋势。

结论

我们开发并验证了一个包含免疫和脂质代谢相关标志物的新特征,用于评估LIHC患者的预后和免疫状态。该特征可应用于肝癌患者的生存预测、个体化化疗和免疫治疗指导。本研究还为LIHC的免疫逃逸和进展提供了潜在的靶向治疗方法和新思路。

https://cdn.ncbi.nlm.nih.gov/pmc/blobs/fa7e/10279962/46e3ff2b12d5/fonc-13-1182434-g001.jpg

文献AI研究员

20分钟写一篇综述,助力文献阅读效率提升50倍。

立即体验

用中文搜PubMed

大模型驱动的PubMed中文搜索引擎

马上搜索

文档翻译

学术文献翻译模型,支持多种主流文档格式。

立即体验