Suppr超能文献

利用从SMF2中分离得到的单端孢霉烯族毒素提高兰州百合(变种)的耐热性。

Enhancing heat stress tolerance in Lanzhou lily ( var. ) with Trichokonins isolated from SMF2.

作者信息

Cao Xing, Sui Juanjuan, Li Haiyan, Yue Wenxiu, Liu Tao, Hou Dong, Liang Jiahui, Wu Ze

机构信息

Department of Environmental Art Design, College of Architecture, Yantai University, Yantai, China.

Engineering Technology Research Center of Anti-aging Chinese Herbal Medicine, Biology and Food Engineering College, Fuyang Normal University, Fuyang, China.

出版信息

Front Plant Sci. 2023 Jun 7;14:1182977. doi: 10.3389/fpls.2023.1182977. eCollection 2023.

Abstract

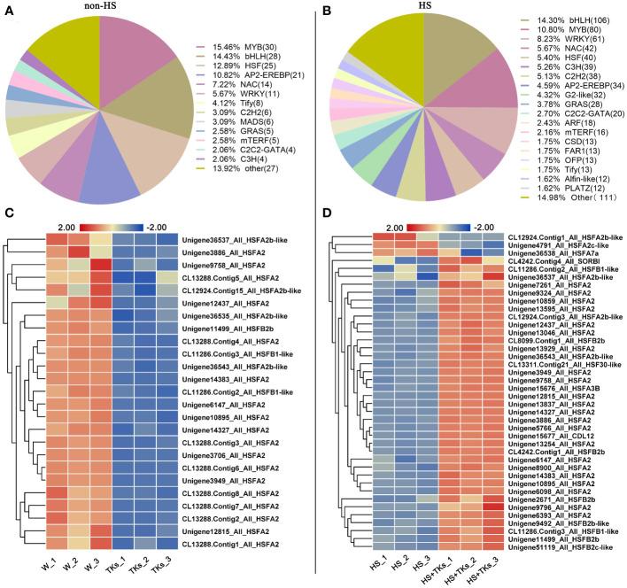
Lanzhou lily ( var. ) is a renowned edible crop produced in China and relatively sensitive to high temperature (HT). Trichokonins (TKs) are antimicrobial peptaibols secreted from strain SMF2. Here, we report that TKs application improves the thermotolerance of Lanzhou lily. The activity of the antioxidant enzyme system (SOD, CAT, and POD), the level of heat-resistance-associated phytohormones (ABA, SA, and JA), the relative water content (RWC), the content of chlorophyll (Chl), and the net photosynthetic rate ( ) were promoted by TKs treatment in Lanzhou lily plants subjected to heat stress (HS). TKs treatment also mitigated cell injury as shown by a lower accumulation of malondialdehyde (MDA) and relative electrolyte leakage (REL) under HS conditions. RNA-seq data analysis showed that more than 4.5 times differentially expressed genes (DEGs) responded to TKs treatment under HS compared to non-HS, and TKs treatment reduced protein folding and enhanced cellular repair function under HS conditions. The analyses of DEGs involved in hormone (ABA, SA and JA) synthesis and signaling pathways suggested that TKs might improve Lanzhou lily heat tolerance by promoting ABA synthesis and signal transduction. TKs highly induced DEGs of the HSF-HSP pathway under HS, in which accounted for most of the HSF family. Furthermore, TKs treatment resulted in the upregulation of heat-protective genes , , , , and involved in HSF-HSP signal pathway after long-term HS. LzHsfA2a-1 likely plays a key role in acquisition of TKs-induced thermotolerance of Lanzhou lily as evidenced by the sustained response to HS, the enhanced response to TKs treatment under long-term HS, and the high sequence similarity to LlHsfA2a which is a key regulator for the improvement of heat tolerance in . Our results reveal the underlying mechanisms of TKs-mediated thermotolerance in Lanzhou lily and highlight an attractive approach to protecting crop plants from damage caused by HS in a global warming future.

摘要

兰州百合(变种)是中国著名的食用作物,对高温较为敏感。木霉菌素(TKs)是菌株SMF2分泌的抗菌肽。在此,我们报道TKs的应用提高了兰州百合的耐热性。在遭受热胁迫(HS)的兰州百合植株中,TKs处理促进了抗氧化酶系统(超氧化物歧化酶、过氧化氢酶和过氧化物酶)的活性、耐热相关植物激素(脱落酸、水杨酸和茉莉酸)的水平、相对含水量(RWC)、叶绿素(Chl)含量和净光合速率。TKs处理还减轻了细胞损伤,热胁迫条件下丙二醛(MDA)积累和相对电解质渗漏(REL)较低即表明了这一点。RNA测序数据分析表明,与非热胁迫相比,热胁迫下有超过4.5倍的差异表达基因(DEGs)对TKs处理有响应,且TKs处理在热胁迫条件下减少了蛋白质折叠并增强了细胞修复功能。对参与激素(脱落酸、水杨酸和茉莉酸)合成及信号通路的DEGs分析表明,TKs可能通过促进脱落酸合成和信号转导来提高兰州百合的耐热性。热胁迫下,TKs高度诱导热激因子-热激蛋白(HSF-HSP)途径的DEGs,其中热激因子占HSF家族的大部分。此外,长期热胁迫后,TKs处理导致参与HSF-HSP信号通路的热保护基因、、、、和上调。LzHsfA2a-1可能在TKs诱导兰州百合耐热性的过程中起关键作用,这一点可通过对热胁迫的持续响应、长期热胁迫下对TKs处理的增强响应以及与LlHsfA2a的高序列相似性得到证明,LlHsfA2a是提高耐热性的关键调节因子。我们的研究结果揭示了TKs介导兰州百合耐热性的潜在机制,并突出了一种在全球变暖的未来保护作物免受热胁迫损害的有吸引力的方法。

https://cdn.ncbi.nlm.nih.gov/pmc/blobs/39a6/10282843/825fee9307ec/fpls-14-1182977-g001.jpg

文献AI研究员

20分钟写一篇综述,助力文献阅读效率提升50倍。

立即体验

用中文搜PubMed

大模型驱动的PubMed中文搜索引擎

马上搜索

文档翻译

学术文献翻译模型,支持多种主流文档格式。

立即体验