Suppr超能文献

性发育差异或障碍(DSD)多学科诊断中的实验室检查:III)46,XY个体中的生化和遗传标志物IV)DSD鉴别诊断建议

The laboratory in the multidisciplinary diagnosis of differences or disorders of sex development (DSD): III) Biochemical and genetic markers in the 46,XYIV) Proposals for the differential diagnosis of DSD.

作者信息

Granada Maria Luisa, Audí Laura

机构信息

Department of Clinical Biochemistry, Hospital Germans Trias i Pujol, Autonomous University of Barcelona, Badalona, Spain.

Growth and Development Research Group, Vall d'Hebron Research Institute (VHIR), Center for Biomedical Research on Rare Diseases (CIBERER), Instituto de Salud Carlos III, Barcelona, Catalonia, Spain.

出版信息

Adv Lab Med. 2021 Jul 5;2(4):494-515. doi: 10.1515/almed-2021-0043. eCollection 2021 Nov.

Abstract

OBJECTIVES

46,XY differences/disorders of sex development (DSD) involve an abnormal gonadal and/or genital (external and/or internal) development caused by lack or incomplete intrauterine virilization, with or without the presence of Müllerian ducts remnants.

CONTENT

Useful biochemical markers for differential diagnosis of 46,XY DSD include hypothalamic-pituitary-gonadal hormones such as luteinizing and follicle-stimulating hormones (LH and FSH; in baseline or after LHRH stimulation conditions), the anti-Müllerian hormone (AMH), inhibin B, insulin-like 3 (INSL3), adrenal and gonadal steroid hormones (including cortisol, aldosterone, testosterone and their precursors, dihydrotestosterone and estradiol) and the pituitary ACTH hormone. Steroid hormones are measured at baseline or after stimulation with ACTH (adrenal hormones) and/or with HCG (gonadal hormones).

SUMMARY

Different patterns of hormone profiles depend on the etiology and the severity of the underlying disorder and the age of the patient at diagnosis. Molecular diagnosis includes detection of gene dosage or copy number variations, analysis of candidate genes or high-throughput DNA sequencing of panels of candidate genes or the whole exome or genome.

OUTLOOK

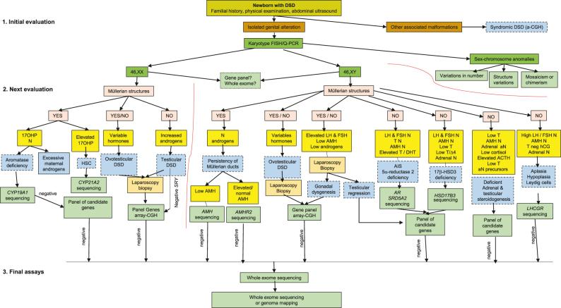
Differential diagnosis of 46,XX or 46,XY DSD requires a multidisciplinary approach, including patient history and clinical, morphological, imaging, biochemical and genetic data. We propose a diagnostic algorithm suitable for a newborn with DSD that focuses mainly on biochemical and genetic data.

摘要

目的

46,XY性发育差异/障碍(DSD)涉及因宫内雄激素化缺乏或不完全而导致的性腺和/或生殖器(外部和/或内部)发育异常,可伴有或不伴有苗勒管残余物。

内容

用于46,XY DSD鉴别诊断的有用生化标志物包括下丘脑-垂体-性腺激素,如黄体生成素和卵泡刺激素(LH和FSH;在基线或促性腺激素释放激素刺激条件下)、抗苗勒管激素(AMH)、抑制素B、胰岛素样3(INSL3)、肾上腺和性腺甾体激素(包括皮质醇、醛固酮、睾酮及其前体、双氢睾酮和雌二醇)以及垂体促肾上腺皮质激素。甾体激素在基线时或用促肾上腺皮质激素(肾上腺激素)和/或人绒毛膜促性腺激素(性腺激素)刺激后进行测量。

总结

激素谱的不同模式取决于潜在疾病的病因、严重程度以及诊断时患者的年龄。分子诊断包括检测基因剂量或拷贝数变异、分析候选基因或对候选基因面板、全外显子组或基因组进行高通量DNA测序。

展望

46,XX或46,XY DSD的鉴别诊断需要多学科方法,包括患者病史以及临床、形态学、影像学、生化和遗传学数据。我们提出了一种适用于患有DSD的新生儿的诊断算法,该算法主要侧重于生化和遗传学数据。

https://cdn.ncbi.nlm.nih.gov/pmc/blobs/175c/10197773/e56991dd2607/j_almed-2021-0043_fig_001.jpg

文献AI研究员

20分钟写一篇综述,助力文献阅读效率提升50倍。

立即体验

用中文搜PubMed

大模型驱动的PubMed中文搜索引擎

马上搜索

文档翻译

学术文献翻译模型,支持多种主流文档格式。

立即体验