Suppr超能文献

鉴定和免疫鉴定溃疡性结肠炎中铜死亡相关分子簇。

Identification and immunological characterization of cuproptosis-related molecular clusters in ulcerative colitis.

机构信息

The First Affiliated Hospital of Harbin Medical University, Harbin, Heilongjiang, China.

Department of Minimally Invasive Biliary Surgery, The First Affiliated Hospital of Harbin Medical University, Harbin, 150000, Heilongjiang, China.

出版信息

BMC Gastroenterol. 2023 Jun 27;23(1):221. doi: 10.1186/s12876-023-02831-2.

Abstract

BACKGROUND

Ulcerative colitis is one of the two main forms of inflammatory bowel disease. Cuproptosis is reported to be a novel mode of cell death.

METHODS

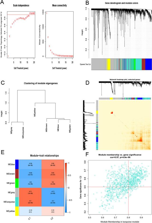
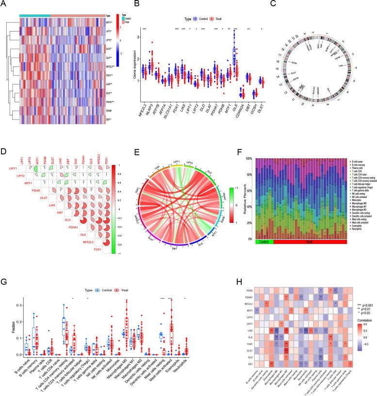
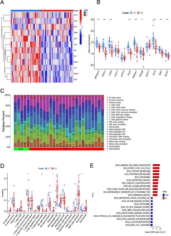
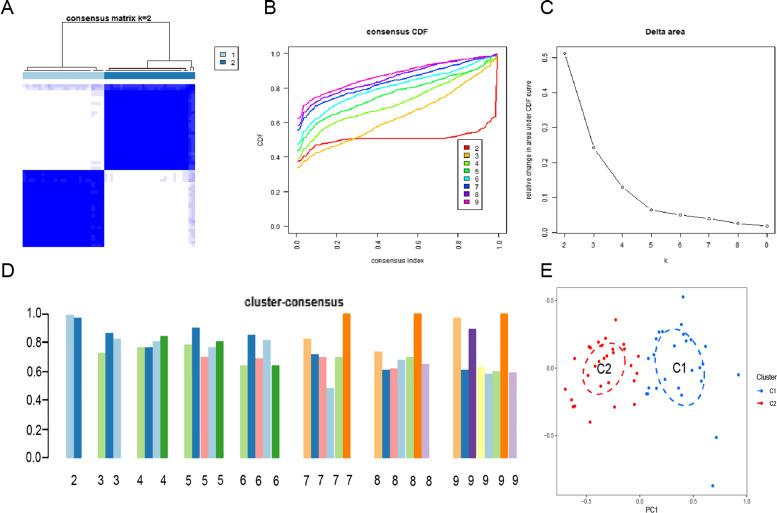
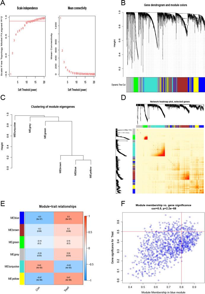
We examined clusters of cuproptosis related genes and immune cell infiltration molecules in 86 ulcerative colitis samples from the GSE179285 dataset. We identified the differentially expressed genes according to the clustering method, and the performance of the SVM model, the random forest model, the generalized linear model, and the limit gradient enhancement model were compared, and then the optimal machine model was selected. To assess the accuracy of the learning predictions, the nomogram and the calibration curve and decision curve analyses showed that the subtypes of ulcerative colitis have been accurately predicted.

RESULTS

Significant cuproptosis-related genes and immune response cells were detected between the ulcerative colitis and control groups. Two cuproptosis-associated molecular clusters were identified. Immune infiltration analysis indicated that different clusters exhibited significant heterogeneity. The immune scores for Cluster2 were elevated. Both the residual error and root mean square error of the random forest machine model had clinical significance. There was a clear correlation between the differentially expressed genes in cluster 2 and the response of immune cells. The nomogram and the calibration curve and decision curve analyses showed that the subtypes of ulcerative colitis had sufficient accuracy.

CONCLUSION

We examined the complex relationship between cuproptosis and ulcerative colitis in a systematic manner. To estimate the likelihood that each subtype of cuproptosis will occur in ulcerative colitis patients and their disease outcome, we developed a promising prediction model.

摘要

背景

溃疡性结肠炎是炎症性肠病的两种主要形式之一。铜死亡被报道为一种新的细胞死亡方式。

方法

我们检查了 86 个溃疡性结肠炎样本的 GSE179285 数据集的铜死亡相关基因簇和免疫细胞浸润分子。我们根据聚类方法识别差异表达基因,比较 SVM 模型、随机森林模型、广义线性模型和限制梯度增强模型的性能,然后选择最佳机器模型。为了评估学习预测的准确性,列线图和校准曲线和决策曲线分析表明,溃疡性结肠炎的亚型已被准确预测。

结果

在溃疡性结肠炎组和对照组之间检测到显著的铜死亡相关基因和免疫反应细胞。鉴定出两个与铜死亡相关的分子簇。免疫浸润分析表明,不同的簇表现出显著的异质性。簇 2 的免疫评分升高。随机森林机器模型的残差和均方根误差均具有临床意义。簇 2 中差异表达基因与免疫细胞反应之间存在明显的相关性。列线图和校准曲线和决策曲线分析表明,溃疡性结肠炎的亚型具有足够的准确性。

结论

我们系统地检查了铜死亡与溃疡性结肠炎之间的复杂关系。为了估计每种铜死亡亚型在溃疡性结肠炎患者及其疾病结局中发生的可能性,我们开发了一种有前途的预测模型。

https://cdn.ncbi.nlm.nih.gov/pmc/blobs/d6c7/10304604/c0daff899b2d/12876_2023_2831_Fig1_HTML.jpg

文献AI研究员

20分钟写一篇综述,助力文献阅读效率提升50倍。

立即体验

用中文搜PubMed

大模型驱动的PubMed中文搜索引擎

马上搜索

文档翻译

学术文献翻译模型,支持多种主流文档格式。

立即体验