Suppr超能文献

尼日利亚菌素通过诱导三阴性乳腺癌细胞焦亡增强抗肿瘤免疫反应

Nigericin Boosts Anti-Tumor Immune Response via Inducing Pyroptosis in Triple-Negative Breast Cancer.

作者信息

Wu Lisha, Bai Shoumin, Huang Jing, Cui Guohui, Li Qingjian, Wang Jingshu, Du Xin, Fu Wenkui, Li Chuping, Wei Wei, Lin Huan, Luo Man-Li

机构信息

Department of Oncology, Sun Yat-sen Memorial Hospital, Sun Yat-sen University, Guangzhou 510120, China.

Guangdong Provincial Key Laboratory of Malignant Tumor Epigenetics and Gene Regulation, Guangdong-Hong Kong Joint Laboratory for RNA Medicine, Sun Yat-sen Memorial Hospital, Sun Yat-sen University, Guangzhou 510120, China.

出版信息

Cancers (Basel). 2023 Jun 16;15(12):3221. doi: 10.3390/cancers15123221.

Abstract

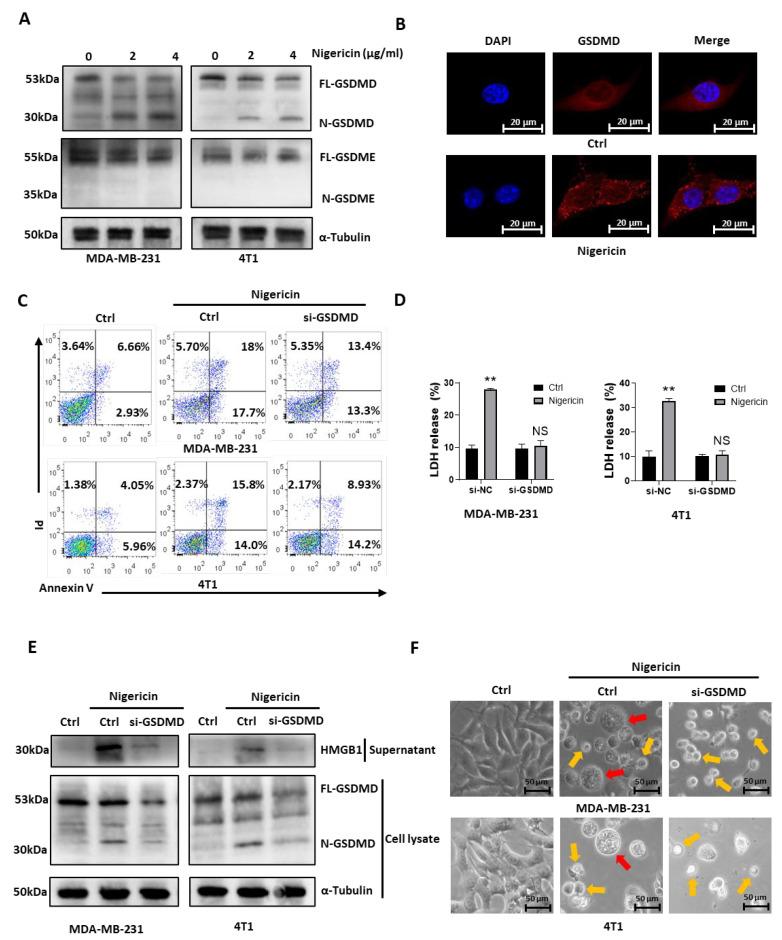
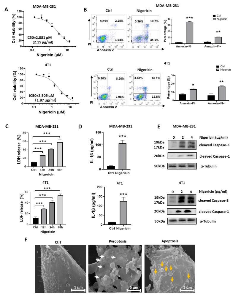
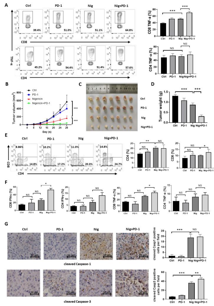
Although immune checkpoint inhibitors improved the clinical outcomes of advanced triple negative breast cancer (TBNC) patients, the response rate remains relatively low. Nigericin is an antibiotic derived from . We found that nigericin caused cell death in TNBC cell lines MDA-MB-231 and 4T1 by inducing concurrent pyroptosis and apoptosis. As nigericin facilitated cellular potassium efflux, we discovered that it caused mitochondrial dysfunction, leading to mitochondrial ROS production, as well as activation of Caspase-1/GSDMD-mediated pyroptosis and Caspase-3-mediated apoptosis in TNBC cells. Notably, nigericin-induced pyroptosis could amplify the anti-tumor immune response by enhancing the infiltration and anti-tumor effect of CD4+ and CD8+ T cells. Moreover, nigericin showed a synergistic therapeutic effect when combined with anti-PD-1 antibody in TNBC treatment. Our study reveals that nigericin may be a promising anti-tumor agent, especially in combination with immune checkpoint inhibitors for advanced TNBC treatment.

摘要

尽管免疫检查点抑制剂改善了晚期三阴性乳腺癌(TBNC)患者的临床结局,但缓解率仍然相对较低。尼日利亚菌素是一种源自……的抗生素。我们发现尼日利亚菌素通过诱导同时发生的细胞焦亡和凋亡,导致三阴性乳腺癌细胞系MDA-MB-231和4T1中的细胞死亡。由于尼日利亚菌素促进细胞内钾外流,我们发现它会导致线粒体功能障碍,从而导致线粒体活性氧生成,以及在三阴性乳腺癌细胞中激活半胱天冬酶-1/GSDMD介导的细胞焦亡和半胱天冬酶-3介导的凋亡。值得注意的是,尼日利亚菌素诱导的细胞焦亡可通过增强CD4+和CD8+T细胞的浸润和抗肿瘤作用来放大抗肿瘤免疫反应。此外,在三阴性乳腺癌治疗中,尼日利亚菌素与抗PD-1抗体联合使用时显示出协同治疗效果。我们的研究表明,尼日利亚菌素可能是一种有前景的抗肿瘤药物,特别是与免疫检查点抑制剂联合用于晚期三阴性乳腺癌的治疗。

https://cdn.ncbi.nlm.nih.gov/pmc/blobs/112a/10296105/cc331e35144c/cancers-15-03221-g001.jpg

文献AI研究员

20分钟写一篇综述,助力文献阅读效率提升50倍。

立即体验

用中文搜PubMed

大模型驱动的PubMed中文搜索引擎

马上搜索

文档翻译

学术文献翻译模型,支持多种主流文档格式。

立即体验