Suppr超能文献

钙通过 TRPC 通道内流受同型半胱氨酸-铜复合物的调节。

Ca Influx through TRPC Channels Is Regulated by Homocysteine-Copper Complexes.

机构信息

Centre for Atherothrombosis and Metabolic Disease, Hull York Medical School, University of Hull, Hull HU6 7RX, UK.

Diabetes, Endocrinology and Metabolism, Hull York Medical School, University of Hull, Hull HU6 7RX, UK.

出版信息

Biomolecules. 2023 Jun 6;13(6):952. doi: 10.3390/biom13060952.

Abstract

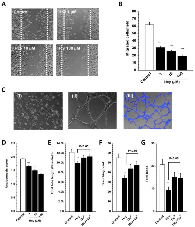
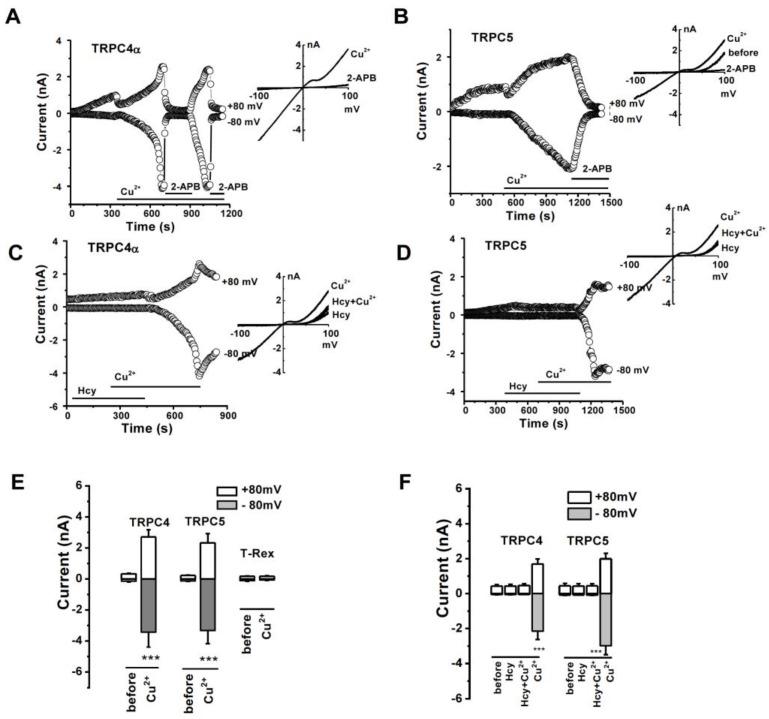
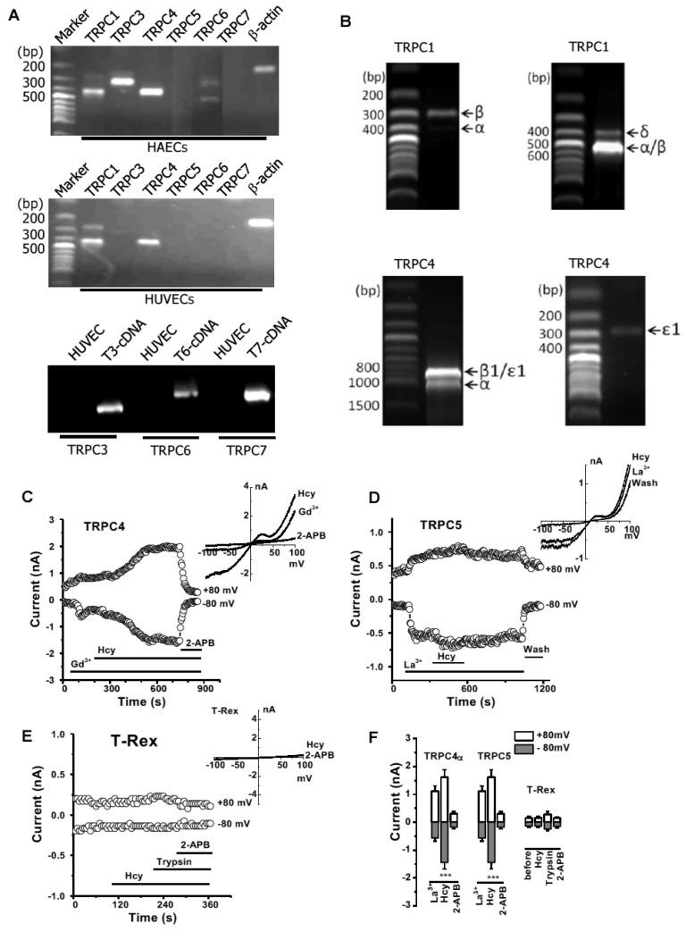
An elevated level of circulating homocysteine (Hcy) has been regarded as an independent risk factor for cardiovascular disease; however, the clinical benefit of Hcy lowering-therapy is not satisfying. To explore potential unrevealed mechanisms, we investigated the roles of Ca influx through TRPC channels and regulation by Hcy-copper complexes. Using primary cultured human aortic endothelial cells and HEK-293 T-REx cells with inducible TRPC gene expression, we found that Hcy increased the Ca influx in vascular endothelial cells through the activation of TRPC4 and TRPC5. The activity of TRPC4 and TRPC5 was regulated by extracellular divalent copper (Cu) and Hcy. Hcy prevented channel activation by divalent copper, but monovalent copper (Cu) had no effect on the TRPC channels. The glutamic acids (E542/E543) and the cysteine residue (C554) in the extracellular pore region of the TRPC4 channel mediated the effect of Hcy-copper complexes. The interaction of Hcy-copper significantly regulated endothelial proliferation, migration, and angiogenesis. Our results suggest that Hcy-copper complexes function as a new pair of endogenous regulators for TRPC channel activity. This finding gives a new understanding of the pathogenesis of hyperhomocysteinemia and may explain the unsatisfying clinical outcome of Hcy-lowering therapy and the potential benefit of copper-chelating therapy.

摘要

同型半胱氨酸(Hcy)水平升高已被认为是心血管疾病的独立危险因素;然而,降低 Hcy 治疗的临床获益并不令人满意。为了探索潜在的未被揭示的机制,我们研究了通过 TRPC 通道的 Ca 内流和 Hcy-铜复合物的调节作用。使用原代培养的人主动脉内皮细胞和可诱导 TRPC 基因表达的 HEK-293 T-REx 细胞,我们发现 Hcy 通过激活 TRPC4 和 TRPC5 增加血管内皮细胞中的 Ca 内流。TRPC4 和 TRPC5 的活性受细胞外二价铜(Cu)和 Hcy 的调节。Hcy 阻止二价铜对通道的激活,但单价铜(Cu)对 TRPC 通道没有影响。TRPC4 通道细胞外孔区的谷氨酸残基(E542/E543)和半胱氨酸残基(C554)介导了 Hcy-铜复合物的作用。Hcy-铜复合物的相互作用显著调节内皮细胞的增殖、迁移和血管生成。我们的研究结果表明,Hcy-铜复合物是 TRPC 通道活性的一对新的内源性调节物。这一发现为高同型半胱氨酸血症的发病机制提供了新的认识,可能解释了降低 Hcy 治疗的临床疗效不佳和铜螯合治疗的潜在益处。

https://cdn.ncbi.nlm.nih.gov/pmc/blobs/24b3/10296383/6426ea1a7320/biomolecules-13-00952-g001.jpg

文献AI研究员

20分钟写一篇综述,助力文献阅读效率提升50倍。

立即体验

用中文搜PubMed

大模型驱动的PubMed中文搜索引擎

马上搜索

文档翻译

学术文献翻译模型,支持多种主流文档格式。

立即体验