Suppr超能文献

在缺血再灌注后,视网膜神经节细胞群体中同时激活了各种形式的程序性细胞死亡。

Various Forms of Programmed Cell Death Are Concurrently Activated in the Population of Retinal Ganglion Cells after Ischemia and Reperfusion.

机构信息

Bascom Palmer Eye Institute, Department of Ophthalmology, University of Miami Miller School of Medicine, Miami, FL 33136, USA.

Department of Microbiology and Immunology, University of Miami Miller School of Medicine, Miami, FL 33136, USA.

出版信息

Int J Mol Sci. 2023 Jun 8;24(12):9892. doi: 10.3390/ijms24129892.

Abstract

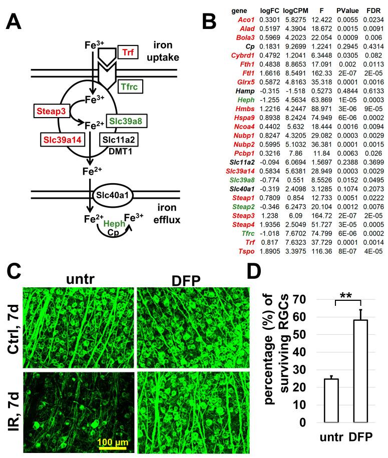
Retinal ischemia-reperfusion (IR)-which ultimately results in retinal ganglion cell (RGC) death-is a common cause of visual impairment and blindness worldwide. IR results in various types of programmed cell death (PCD), which are of particular importance since they can be prevented by inhibiting the activity of their corresponding signaling cascades. To study the PCD pathways in ischemic RGCs, we used a mouse model of retinal IR and a variety of approaches including RNA-seq analysis, knockout animals, and animals treated with an iron chelator. In our RNA-seq analysis, we utilized RGCs isolated from retinas 24 h after IR. In ischemic RGCs, we found increased expression of many genes that regulate apoptosis, necroptosis, pyroptosis, oxytosis/ferroptosis, and parthanatos. Our data indicate that genetic ablation of death receptors protects RGCs from IR. We showed that the signaling cascades regulating ferrous iron (Fe) metabolism undergo significant changes in ischemic RGCs, leading to retinal damage after IR. This data suggests that the activation of death receptors and increased Fe production in ischemic RGCs promote the simultaneous activation of apoptosis, necroptosis, pyroptosis, oxytosis/ferroptosis, and parthanatos pathways. Thus, a therapy is needed that concurrently regulates the activity of the multiple PCD pathways to reduce RGC death after IR.

摘要

视网膜缺血再灌注(IR)——最终导致视网膜神经节细胞(RGC)死亡——是全球范围内视力损害和失明的常见原因。IR 导致各种类型的程序性细胞死亡(PCD),这一点尤为重要,因为可以通过抑制其相应信号级联的活性来预防它们。为了研究缺血性 RGC 中的 PCD 途径,我们使用了视网膜 IR 的小鼠模型以及包括 RNA-seq 分析、基因敲除动物和用铁螯合剂处理的动物在内的各种方法。在我们的 RNA-seq 分析中,我们利用了 IR 后 24 小时从视网膜中分离出的 RGC。在缺血性 RGC 中,我们发现许多调节细胞凋亡、坏死性凋亡、细胞焦亡、氧化应激/铁死亡和 Parthanatos 的基因表达增加。我们的数据表明,死亡受体的基因缺失可保护 RGC 免受 IR 损伤。我们表明,调节亚铁(Fe)代谢的信号级联在缺血性 RGC 中发生显著变化,导致 IR 后视网膜损伤。这些数据表明,在缺血性 RGC 中,死亡受体的激活和 Fe 产量的增加促进了细胞凋亡、坏死性凋亡、细胞焦亡、氧化应激/铁死亡和 Parthanatos 途径的同时激活。因此,需要一种能够同时调节多种 PCD 途径的活性的疗法,以减少 IR 后 RGC 的死亡。

https://cdn.ncbi.nlm.nih.gov/pmc/blobs/d6c4/10298358/58db29a95fa9/ijms-24-09892-g001.jpg

文献AI研究员

20分钟写一篇综述,助力文献阅读效率提升50倍。

立即体验

用中文搜PubMed

大模型驱动的PubMed中文搜索引擎

马上搜索

文档翻译

学术文献翻译模型,支持多种主流文档格式。

立即体验