Suppr超能文献

Hif1α/Dhrs3a 通路通过视黄醇和 Ppar-γ 在鱼类肝细胞中参与脂滴积累。

Hif1α/Dhrs3a Pathway Participates in Lipid Droplet Accumulation via Retinol and Ppar-γ in Fish Hepatocytes.

机构信息

Key Laboratory of Aquatic Animal Immune Technology of Guangdong Province, Pearl River Fisheries Research Institute, Chinese Academy of Fishery Sciences, Guangzhou 510380, China.

Key Laboratory of Tropical and Subtropical Fishery Resource Application and Cultivation, Pearl River Fisheries Research Institute, Chinese Academy of Fishery Sciences, Guangzhou 510380, China.

出版信息

Int J Mol Sci. 2023 Jun 16;24(12):10236. doi: 10.3390/ijms241210236.

Abstract

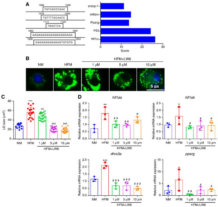
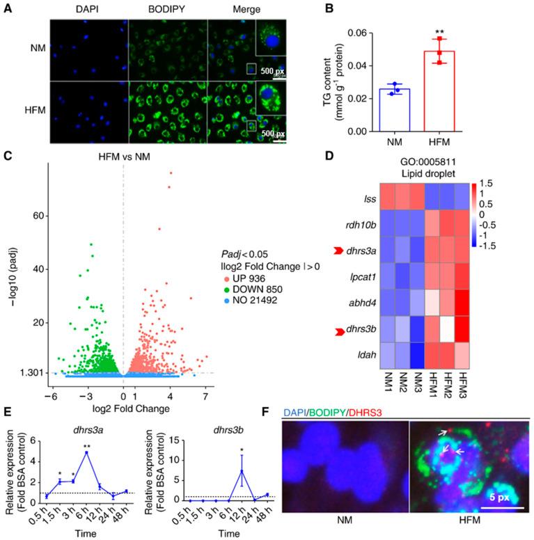
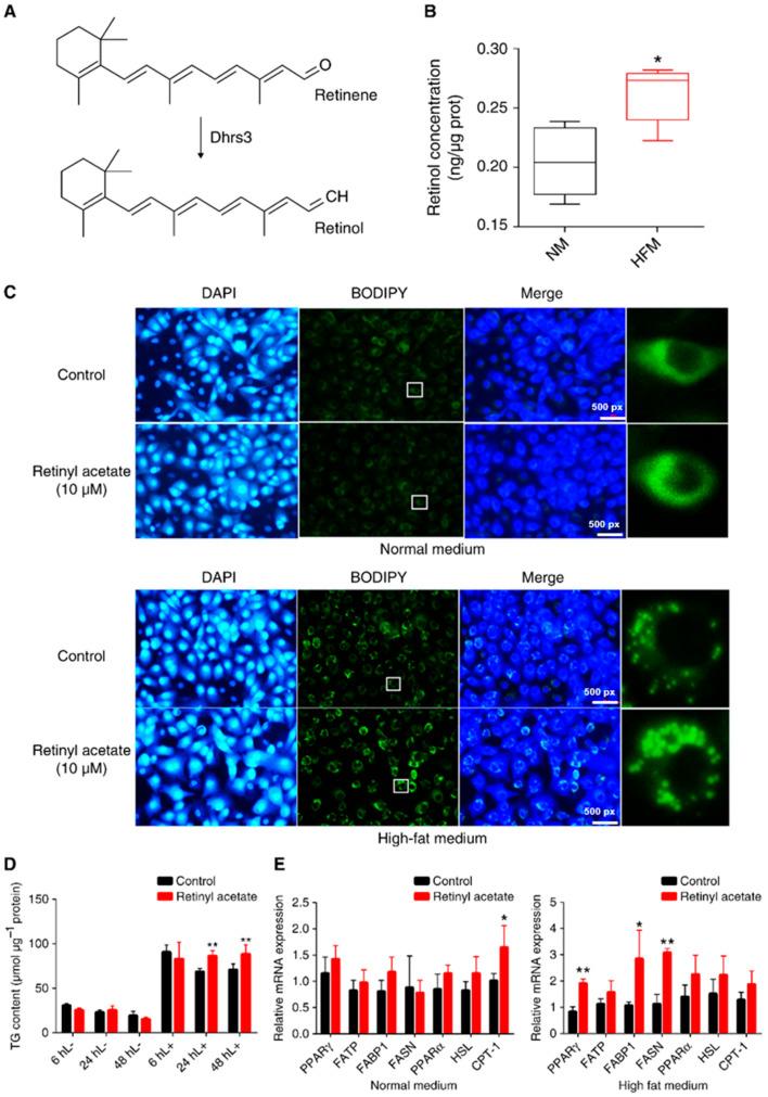
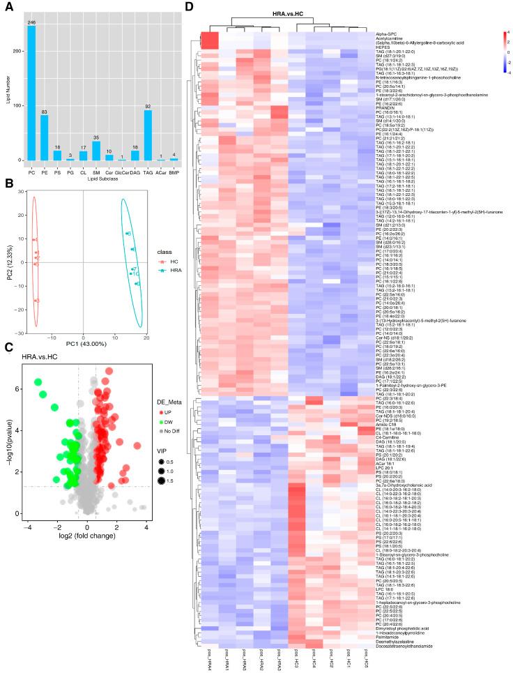
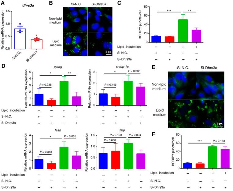
Excessive hepatic lipid accumulation is a common phenomenon in cultured fish; however, its underlying mechanisms are poorly understood. Lipid droplet (LD)-related proteins play vital roles in LD accumulation. Herein, using a zebrafish liver cell line (ZFL), we show that LD accumulation is accompanied by differential expression of seven LD-annotated genes, among which the expression of / () / (/) increased synchronously. RNAi-mediated knockdown of delayed LD accumulation and downregulated the mRNA expression of () in cells incubated with fatty acids. Notably, Dhrs3 catalyzed retinene to retinol, the content of which increased in LD-enriched cells. The addition of exogenous retinyl acetate maintained LD accumulation only in cells incubated in a lipid-rich medium. Correspondingly, exogenous retinyl acetate significantly increased mRNA expression levels and altered the lipidome of the cells by increasing the phosphatidylcholine and triacylglycerol contents and decreasing the cardiolipin, phosphatidylinositol, and phosphatidylserine contents. Administration of LW6, an hypoxia-inducible factor 1α (HIF1α) inhibitor, reduced the size and number of LDs in ZFL cells and attenuated , , , and mRNA expression levels. We propose that the Hif-1α/Dhrs3a pathway participates in LD accumulation in hepatocytes, which induces retinol formation and the Ppar-γ pathway.

摘要

肝内脂质蓄积是养殖鱼类的常见现象,但其潜在机制尚不清楚。脂滴(LD)相关蛋白在 LD 蓄积中发挥重要作用。本文利用斑马鱼肝细胞系(ZFL),表明 LD 蓄积伴随着七种 LD 注释基因的差异表达,其中/()/()的表达同步增加。用 RNAi 介导的敲低可延迟 LD 蓄积,并下调脂肪酸孵育细胞中()的 mRNA 表达。值得注意的是,Dhrs3 将视黄醇转化为视黄醇,其含量在富含 LD 的细胞中增加。外源性视黄基醋酸酯的添加仅能维持在富含脂质培养基中孵育的细胞中 LD 的蓄积。相应地,外源性视黄基醋酸酯通过增加磷脂酰胆碱和三酰甘油含量以及降低心磷脂、磷脂酰肌醇和磷脂酰丝氨酸含量,显著增加细胞中()的 mRNA 表达水平并改变细胞的脂质组。HIF1α 抑制剂 LW6 的给药减少了 ZFL 细胞中 LD 的大小和数量,并减弱了、、和 mRNA 的表达水平。我们提出 Hif-1α/Dhrs3a 途径参与了肝细胞中的 LD 蓄积,诱导视黄醇的形成和 Ppar-γ 途径。

https://cdn.ncbi.nlm.nih.gov/pmc/blobs/f519/10299640/de93058643db/ijms-24-10236-g001.jpg

文献AI研究员

20分钟写一篇综述,助力文献阅读效率提升50倍。

立即体验

用中文搜PubMed

大模型驱动的PubMed中文搜索引擎

马上搜索

文档翻译

学术文献翻译模型,支持多种主流文档格式。

立即体验