Suppr超能文献

通过调控小鼠自噬相关信号通路增强 SARS-CoV-2 N 抗原特异性 T 细胞功能。

Enhancement of SARS-CoV-2 N Antigen-Specific T Cell Functionality by Modulating the Autophagy-Mediated Signal Pathway in Mice.

机构信息

School of Public Health (Shenzhen), Shenzhen Campus of Sun Yat-Sen University, Shenzhen 518107, China.

Nanshan District Center for Disease Control and Prevention, Shenzhen 518000, China.

出版信息

Viruses. 2023 Jun 2;15(6):1316. doi: 10.3390/v15061316.

Abstract

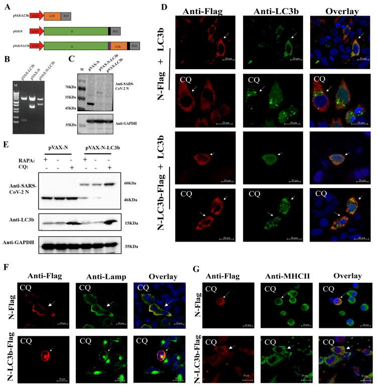
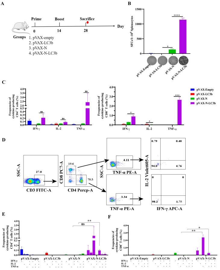
The frequent SARS-CoV-2 variants have caused a continual challenge, weakening the effectiveness of current vaccines, and thus it is of great importance to induce robust and conserved T cellular immunity for developing the next-generation vaccine against SARS-CoV-2 variants. In this study, we proposed a conception of enhancing the SARS-CoV-2 specific T cell functionality by fusing autophagosome-associated LC3b protein to the nucleocapsid (N) (N-LC3b). When compared to N protein alone, the N-LC3b protein was more effectively targeted to the autophagosome/lysosome/MHC II compartment signal pathway and thus elicited stronger CD4 and CD8 T cell immune responses in mice. Importantly, the frequency of N-specific polyfunctional CD4 and CD8 T cells, which can simultaneously secrete multiple cytokines (IFN-γ/IL-2/TNF-α), in the N-LC3b group was significantly higher than that in the N alone group. Moreover, there was a significantly improved T cell proliferation, especially for CD8 T cells in the N-LC3b group. In addition, the N-LC3b also induced a robust humoral immune response, characterized by the Th1-biased IgG2a subclass antibodies against the SARS-CoV-2 N protein. Overall, these findings demonstrated that our strategy could effectively induce a potential SARS-CoV-2 specific T cellular immunity with enhanced magnitude, polyfunctionality, and proliferation, and thus provided insights to develop a promising strategy for the design of a novel universal vaccine against SARS-CoV-2 variants and other emerging infectious diseases.

摘要

频繁出现的 SARS-CoV-2 变体持续带来挑战,削弱了当前疫苗的有效性,因此,诱导针对 SARS-CoV-2 变体的强大且保守的 T 细胞免疫对于开发下一代 SARS-CoV-2 疫苗至关重要。在这项研究中,我们提出了一种通过将自噬体相关 LC3b 蛋白融合到核衣壳 (N) 蛋白上来增强 SARS-CoV-2 特异性 T 细胞功能的概念(N-LC3b)。与单独的 N 蛋白相比,N-LC3b 蛋白更有效地靶向自噬体/溶酶体/MHC II 区室信号通路,从而在小鼠中引发更强的 CD4 和 CD8 T 细胞免疫反应。重要的是,N-LC3b 组中 N 特异性多效性 CD4 和 CD8 T 细胞的频率明显高于 N 组,这些细胞可以同时分泌多种细胞因子(IFN-γ/IL-2/TNF-α)。此外,N-LC3b 还显著改善了 T 细胞增殖,尤其是 CD8 T 细胞的增殖。此外,N-LC3b 还诱导了强大的体液免疫反应,表现为针对 SARS-CoV-2 N 蛋白的 Th1 偏向 IgG2a 亚类抗体。总的来说,这些发现表明我们的策略可以有效地诱导针对 SARS-CoV-2 的潜在特异性 T 细胞免疫,增强其幅度、多效性和增殖性,为开发针对 SARS-CoV-2 变体和其他新发传染病的新型通用疫苗提供了思路。

https://cdn.ncbi.nlm.nih.gov/pmc/blobs/b92f/10303505/8273316250ea/viruses-15-01316-g001.jpg

文献AI研究员

20分钟写一篇综述,助力文献阅读效率提升50倍。

立即体验

用中文搜PubMed

大模型驱动的PubMed中文搜索引擎

马上搜索

文档翻译

学术文献翻译模型,支持多种主流文档格式。

立即体验