Suppr超能文献

药用植物水提物在体外和体内条件下均能抑制甲型 H1N1 流感病毒的活性。

The Aqueous Leaf Extract of the Medicinal Herb Suppresses Influenza A H1N1 Viral Activity under In Vitro and In Vivo Conditions.

机构信息

College of Veterinary Medicine and Research Institute of Veterinary Medicine, Chungnam National University, Yuseong-go, Daejeon 34134, Republic of Korea.

Department of Food Science and Technology, Faculty of Applied Science, Sabaragamuwa University of Sri Lanka, Belihuloya 70140, Sri Lanka.

出版信息

Viruses. 2023 Jun 15;15(6):1375. doi: 10.3390/v15061375.

Abstract

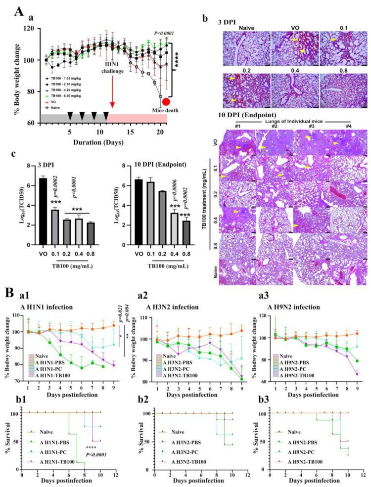
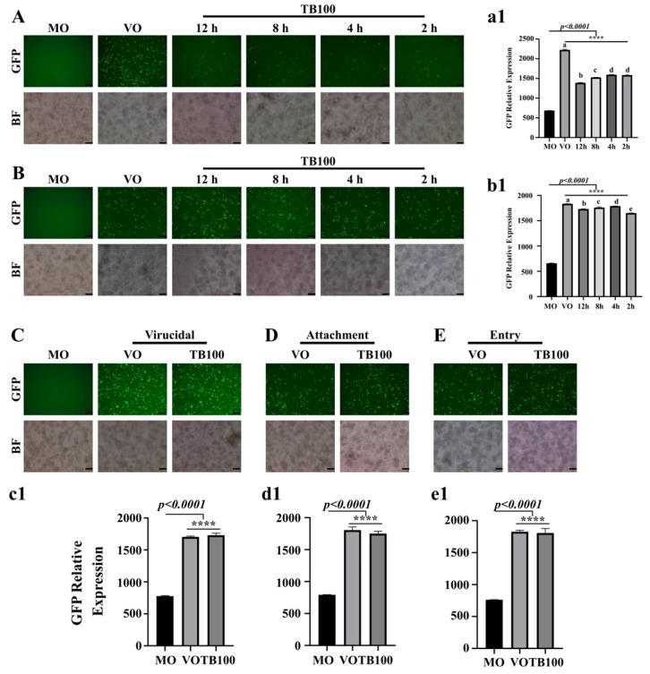
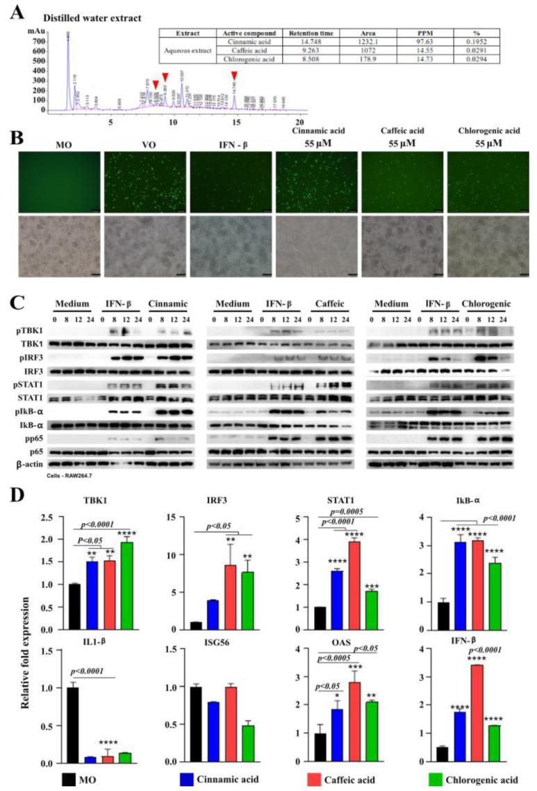
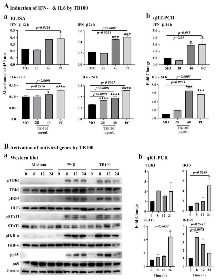
This study investigated the antiviral activity of aqueous leaf extract of (TB100) against influenza A. Pretreatment of TB100 in RAW264.7 cells enhanced antiviral activity in an assay using the green fluorescence-expressing influenza A/Puerto Rico/8/1934 (H1N1) virus. The fifty percent effective concentration (EC50) and fifty percent cytotoxic concentration (CC50) were determined to be 15.19 ± 0.61 and 117.12 ± 18.31 µg/mL, respectively, for RAW264.7 cells. Based on fluorescent microscopy, green fluorescence protein (GFP) expression and viral copy number reduction confirmed that TB100 inhibited viral replication in murine RAW264.7 and human A549 and HEp2 cells. In vitro pretreatment with TB100 induced the phosphorylation of transcriptional activators TBK1, IRF3, STAT1, IKB-α, and p65 associated with interferon pathways, indicating the activation of antiviral defenses. The safety and protective efficacy of TB100 were assessed in BALB/c mice as an oral treatment and the results confirmed that it was safe and effective against influenza A/Puerto Rico/8/1934 (H1N1), A/Philippines/2/2008 (H3N2), and A/Chicken/Korea/116/2004 (H9N2). High-performance liquid chromatography of aqueous extracts led to the identification of cinnamic, caffeic, and chlorogenic acids as potential chemicals for antiviral responses. Further confirmatory studies using these acids revealed that each of them confers significant antiviral effects against influenza when used as pretreatment and enhances the antiviral response in a time-dependent manner. These findings suggest that TB100 has the potential to be developed into an antiviral agent that is effective against seasonal influenza.

摘要

本研究考察了 TB100(山柰)水提物对甲型流感病毒的抗病毒活性。在使用表达绿色荧光蛋白的甲型流感病毒/Puerto Rico/8/1934(H1N1)病毒的检测中,TB100 预处理增强了 RAW264.7 细胞的抗病毒活性。半数有效浓度(EC50)和半数细胞毒性浓度(CC50)分别为 15.19±0.61 和 117.12±18.31 µg/mL。基于荧光显微镜、绿色荧光蛋白(GFP)表达和病毒拷贝数减少证实,TB100 抑制了鼠源 RAW264.7 细胞和人源 A549 和 HEp2 细胞中的病毒复制。体外 TB100 预处理诱导与干扰素途径相关的转录激活因子 TBK1、IRF3、STAT1、IKB-α 和 p65 的磷酸化,表明抗病毒防御的激活。TB100 的安全性和保护效力在 BALB/c 小鼠中作为口服治疗进行了评估,结果证实其对甲型流感病毒/Puerto Rico/8/1934(H1N1)、A/Philippines/2/2008(H3N2)和 A/Chicken/Korea/116/2004(H9N2)均安全且有效。水提物的高效液相色谱分析导致鉴定出肉桂酸、咖啡酸和绿原酸为潜在的抗病毒反应化学物质。使用这些酸进行的进一步确证研究表明,当用作预处理时,它们中的每一种都对流感具有显著的抗病毒作用,并以时间依赖性方式增强抗病毒反应。这些发现表明,TB100 有可能开发成一种有效对抗季节性流感的抗病毒药物。

https://cdn.ncbi.nlm.nih.gov/pmc/blobs/8a06/10303568/5dc6cbebf9b9/viruses-15-01375-g001.jpg

文献AI研究员

20分钟写一篇综述,助力文献阅读效率提升50倍。

立即体验

用中文搜PubMed

大模型驱动的PubMed中文搜索引擎

马上搜索

文档翻译

学术文献翻译模型,支持多种主流文档格式。

立即体验