Suppr超能文献

基于铜死亡相关长链非编码RNA,构建了一种用于预测结肠腺癌预后、免疫治疗及化疗反应的新型预后标志物。

Based on cuproptosis-related lncRNAs, a novel prognostic signature for colon adenocarcinoma prognosis, immunotherapy, and chemotherapy response.

作者信息

Li Chong, Zhang Keqian, Gong Yuzhu, Wu Qinan, Zhang Yanyan, Dong Yan, Li Dejia, Wang Zhe

机构信息

Department of Occupational and Environmental Health, School of Public Health, Wuhan University, Wuhan, China.

Department of Oncology, Dazu Hospital of Chongqing Medical University, Chongqing, China.

出版信息

Front Pharmacol. 2023 Jun 12;14:1200054. doi: 10.3389/fphar.2023.1200054. eCollection 2023.

Abstract

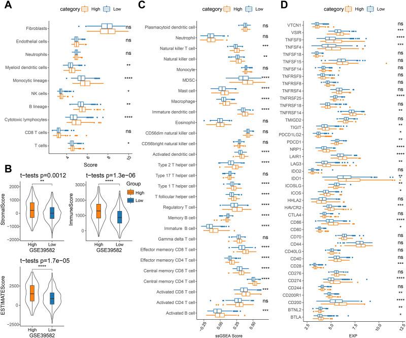
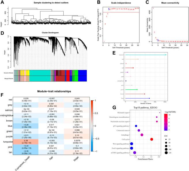
Colon adenocarcinoma (COAD) is a special pathological subtype of colorectal cancer (CRC) with highly heterogeneous solid tumors with poor prognosis, and novel biomarkers are urgently required to guide its prognosis. RNA-Seq data of COAD were downloaded through The Cancer Genome Atlas (TCGA) database to determine cuproptosis-related lncRNAs (CRLs) using weighted gene co-expression network analysis (WGCNA). The scores of the pathways were calculated by single-sample gene set enrichment analysis (ssGSEA). CRLs that affected prognoses were determined via the univariate COX regression analysis to develop a prognostic model using multivariate COX regression analysis and LASSO regression analysis. The model was assessed by applying Kaplan-Meier (K-M) survival analysis and receiver operating characteristic curves and validated in GSE39582 and GSE17538. The tumor microenvironment (TME), single nucleotide variants (SNV), and immunotherapy response/chemotherapy sensitivity were assessed in high- and low-score subgroups. Finally, the construction of a nomogram was adopted to predict survival rates of COAD patients during years 1, 3, and 5. We found that a high cuproptosis score reduced the survival rates of COAD significantly. A total of five CRLs affecting prognosis were identified, containing AC008494.3, EIF3J-DT, AC016027.1, AL731533.2, and ZEB1-AS1. The ROC curve showed that RiskScore could perform well in predicting the prognosis of COAD. Meanwhile, we found that RiskScore showed good ability in assessing immunotherapy and chemotherapy sensitivity. Finally, the nomogram and decision curves showed that RiskScore would be a powerful predictor for COAD. A novel prognostic model was constructed using CRLs in COAD, and the CRLs in the model were probably a potential therapeutic target. Based on this study, RiskScore was an independent predictor factor, immunotherapy response, and chemotherapy sensitivity for COAD, providing a new scientific basis for COAD prognosis management.

摘要

结肠腺癌(COAD)是结直肠癌(CRC)的一种特殊病理亚型,是具有高度异质性的实体肿瘤,预后较差,迫切需要新的生物标志物来指导其预后。通过癌症基因组图谱(TCGA)数据库下载COAD的RNA测序数据,使用加权基因共表达网络分析(WGCNA)来确定铜死亡相关长链非编码RNA(CRL)。通过单样本基因集富集分析(ssGSEA)计算通路得分。通过单变量COX回归分析确定影响预后的CRL,使用多变量COX回归分析和LASSO回归分析建立预后模型。通过应用Kaplan-Meier(K-M)生存分析和受试者工作特征曲线对模型进行评估,并在GSE39582和GSE17538中进行验证。在高分和低分亚组中评估肿瘤微环境(TME)、单核苷酸变异(SNV)以及免疫治疗反应/化疗敏感性。最后,采用列线图构建来预测COAD患者1年、3年和5年的生存率。我们发现高铜死亡评分显著降低了COAD的生存率。共鉴定出5个影响预后的CRL,包括AC008494.3、EIF3J-DT、AC016027.1、AL731533.2和ZEB1-AS1。ROC曲线显示风险评分在预测COAD预后方面表现良好。同时,我们发现风险评分在评估免疫治疗和化疗敏感性方面表现出良好的能力。最后,列线图和决策曲线显示风险评分将是COAD的有力预测指标。利用COAD中的CRL构建了一种新的预后模型,模型中的CRL可能是潜在的治疗靶点。基于本研究,风险评分是COAD的独立预测因素、免疫治疗反应和化疗敏感性指标,为COAD预后管理提供了新的科学依据。

https://cdn.ncbi.nlm.nih.gov/pmc/blobs/a38a/10291194/fa8eddca644c/fphar-14-1200054-g001.jpg

文献AI研究员

20分钟写一篇综述,助力文献阅读效率提升50倍。

立即体验

用中文搜PubMed

大模型驱动的PubMed中文搜索引擎

马上搜索

文档翻译

学术文献翻译模型,支持多种主流文档格式。

立即体验