Suppr超能文献

AAV-CRISPR-Cas13 可清除人肠道病毒并防止感染小鼠死亡。

AAV-CRISPR-Cas13 eliminates human enterovirus and prevents death of infected mice.

机构信息

Genome Institute of Singapore, Agency for Science, Technology and Research, 60 Biopolis Street, Singapore 138672, Singapore.

Laboratory of Molecular RNA Virology and Antiviral Strategies, Department of Microbiology and Immunology, Yong Loo Lin School of Medicine, National University of Singapore, Singapore; Infectious Disease Translational Research Programme, Yong Loo Lin School of Medicine, National University of Singapore, 117597, Singapore.

出版信息

EBioMedicine. 2023 Jul;93:104682. doi: 10.1016/j.ebiom.2023.104682. Epub 2023 Jun 28.

Abstract

BACKGROUND

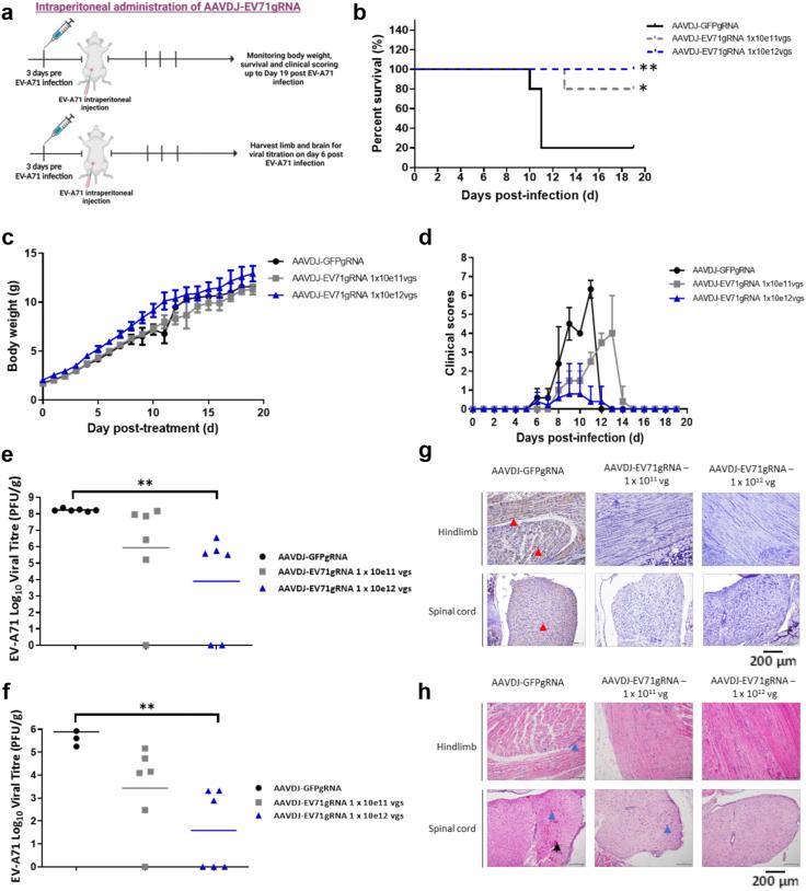
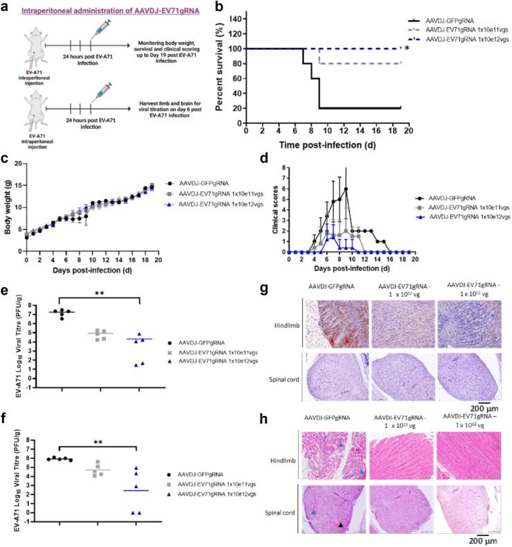
RNA viruses account for many human diseases and pandemic events but are often not targetable by traditional therapeutics modalities. Here, we demonstrate that adeno-associated virus (AAV) -delivered CRISPR-Cas13 directly targets and eliminates the positive-strand EV-A71 RNA virus in cells and infected mice.

METHODS

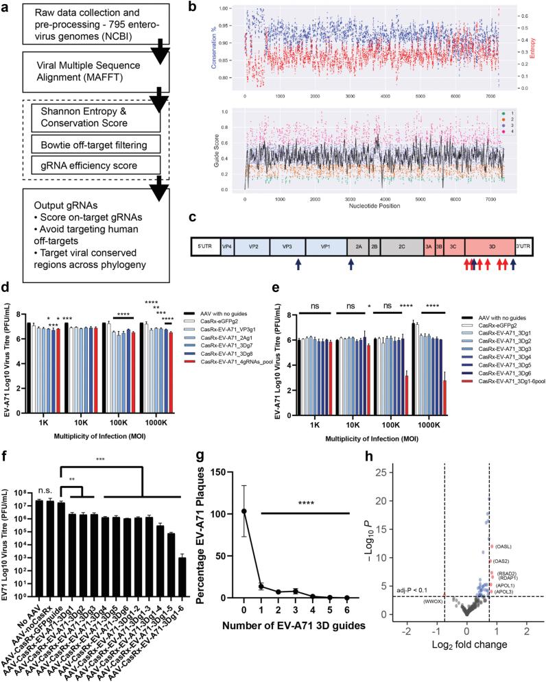
We developed a Cas13gRNAtor bioinformatics pipeline to design CRISPR guide RNAs (gRNAs) that cleave conserved viral sequences across the virus phylogeny and developed an AAV-CRISPR-Cas13 therapeutics using in vitro viral plaque assay and in vivo EV-A71 lethally-infected mouse model.

FINDINGS

We show that treatment with a pool of AAV-CRISPR-Cas13-gRNAs designed using the bioinformatics pipeline effectively blocks viral replication and reduces viral titers in cells by >99.99%. We further demonstrate that AAV-CRISPR-Cas13-gRNAs prophylactically and therapeutically inhibited viral replication in infected mouse tissues and prevented death in a lethally challenged EV-A71-infected mouse model.

INTERPRETATION

Our results show that the bioinformatics pipeline designs efficient CRISPR-Cas13 gRNAs for direct viral RNA targeting to reduce viral loads. Additionally, this new antiviral AAV-CRISPR-Cas13 modality represents an effective direct-acting prophylactic and therapeutic agent against lethal RNA viral infections.

FUNDING

Agency for Science, Technology and Research (A∗STAR) Assured Research Budget, A∗STAR Central Research Fund UIBR SC18/21-1089UI, A∗STAR Industrial Alignment Fund Pre-Positioning (IAF-PP) grant H17/01/a0/012, MOE Tier 2 2017 (MOE2017-T2-1-078; MOE-T2EP30221-0005), and NUHSRO/2020/050/RO5+5/NUHS-COVID/4.

摘要

背景

RNA 病毒可引发多种人类疾病和大流行事件,但通常无法通过传统的治疗方法进行靶向治疗。在这里,我们证明腺相关病毒(AAV)递送的 CRISPR-Cas13 可直接靶向并消除正链肠道病毒 A71(EV-A71)RNA 病毒,在细胞和感染的小鼠中均有此效果。

方法

我们开发了一种 Cas13gRNAtor 生物信息学管道来设计 CRISPR 向导 RNA(gRNA),这些 gRNA 可切割病毒系统发生树上的保守病毒序列,并使用体外病毒蚀斑测定和体内致死性 EV-A71 感染小鼠模型开发了一种 AAV-CRISPR-Cas13 治疗方法。

发现

我们表明,使用生物信息学管道设计的 AAV-CRISPR-Cas13-gRNA 混合物的治疗可有效阻止病毒复制,并使细胞中的病毒滴度降低 >99.99%。我们进一步证明,AAV-CRISPR-Cas13-gRNA 可在感染的小鼠组织中预防性和治疗性地抑制病毒复制,并预防致死性 EV-A71 感染小鼠模型中的死亡。

解释

我们的结果表明,该生物信息学管道可设计有效的 CRISPR-Cas13 gRNA 来直接靶向病毒 RNA,从而降低病毒载量。此外,这种新型抗病毒 AAV-CRISPR-Cas13 模式代表了针对致命 RNA 病毒感染的有效直接作用的预防性和治疗性制剂。

资金

新加坡科技研究局(A∗STAR)保证研究预算、A∗STAR 中央研究基金 UIBR SC18/21-1089UI、A∗STAR 工业联盟基金前置部署(IAF-PP)项目 H17/01/a0/012、教育部 2017 年 Tier 2 基金(MOE2017-T2-1-078;MOE-T2EP30221-0005)和新加坡国立大学医院研究基金 RO5+5/NUHS-COVID/4。

https://cdn.ncbi.nlm.nih.gov/pmc/blobs/d9bb/10363442/43478ac94d7e/gr1.jpg

文献AI研究员

20分钟写一篇综述,助力文献阅读效率提升50倍。

立即体验

用中文搜PubMed

大模型驱动的PubMed中文搜索引擎

马上搜索

文档翻译

学术文献翻译模型,支持多种主流文档格式。

立即体验