Suppr超能文献

胶质瘤相关巨噬细胞细胞外囊泡中的MiR-146a-5p缺乏通过NF-κB信号通路促进上皮-间质转化。

MiR-146a-5p deficiency in extracellular vesicles of glioma-associated macrophages promotes epithelial-mesenchymal transition through the NF-κB signaling pathway.

作者信息

Xu Chao, Wang Pan, Guo Haiyan, Shao Chuan, Liao Bin, Gong Sheng, Zhou Yanghao, Yang Bingjie, Jiang Haotian, Zhang Gang, Wu Nan

机构信息

Chongqing Medical University, Chongqing, China.

Chongqing Institute of Green and Intelligent Technology, Chinese Academy of Sciences, Chongqing, China.

出版信息

Cell Death Discov. 2023 Jun 30;9(1):206. doi: 10.1038/s41420-023-01492-0.

Abstract

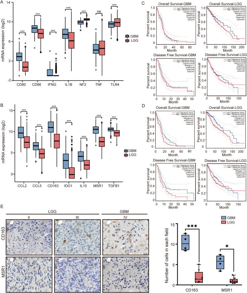
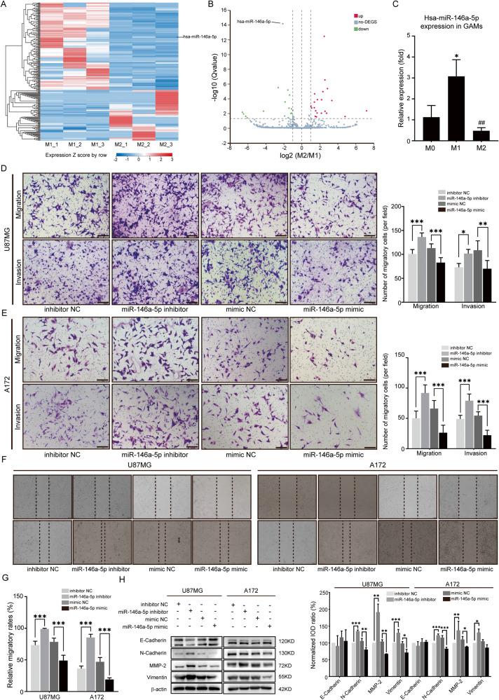
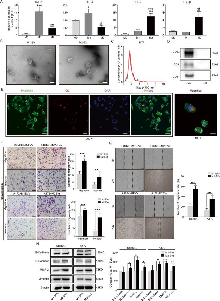
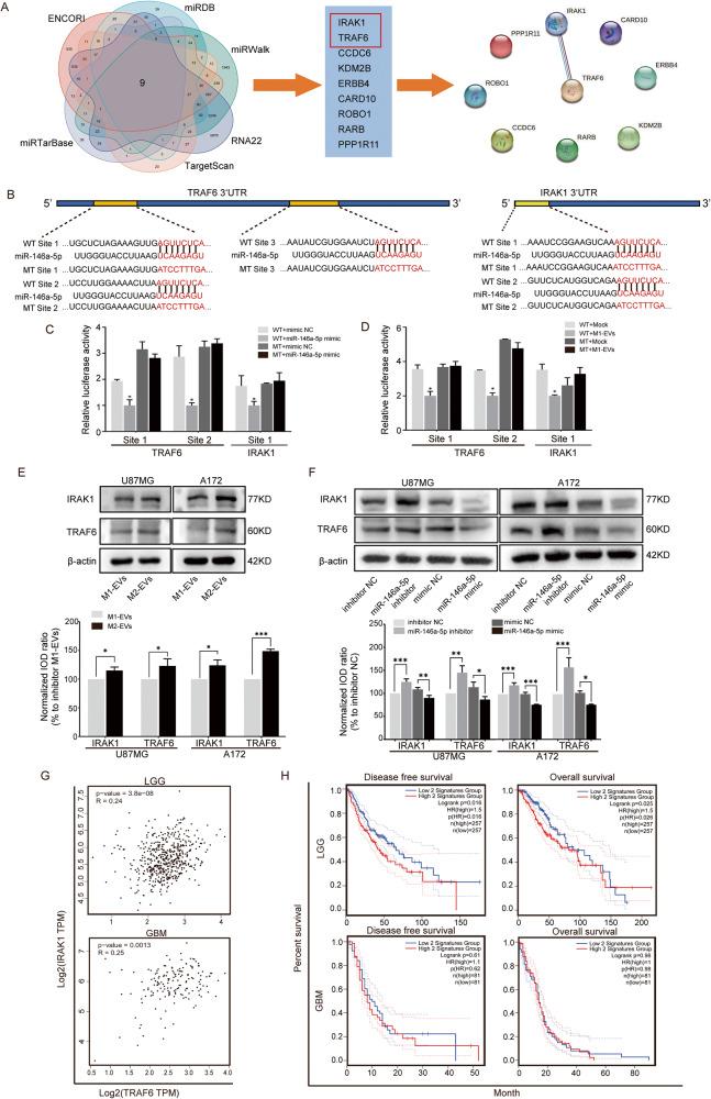
Glioma-associated macrophages (GAMs) are pivotal chains in the tumor immune microenvironment (TIME). GAMs mostly display M2-like phenotypes with anti-inflammatory features related to the malignancy and progression of cancers. Extracellular vesicles derived from immunosuppressive GAMs (M2-EVs), the essential components of the TIME, greatly impact the malignant behavior of GBM cells. M1- or M2-EVs were isolated in vitro, and human GBM cell invasion and migration were reinforced under M2-EV treatment. Signatures of the epithelial-mesenchymal transition (EMT) were also enhanced by M2-EVs. Compared with M1-EVs, miR-146a-5p, considered the key factor in TIME regulation, was deficient in M2-EVs according to miRNA-sequencing. When the miR-146a-5p mimic was added, EMT signatures and the invasive and migratory abilities of GBM cells were correspondingly weakened. Public databases predicted the miRNA binding targets and interleukin 1 receptor-associated kinase 1 (IRAK1) and tumor necrosis factor receptor-associated factor 6 (TRAF6) were screened as miR-146a-5p binding genes. Bimolecular fluorescent complementation and coimmunoprecipitation confirmed interactions between TRAF6 and IRAK1. The correlation between TRAF6 and IRAK1 was evaluated with immunofluorescence (IF)-stained clinical glioma samples. The TRAF6-IRAK1 complex is the switch and the brake that modulates IKK complex phosphorylation and NF-κB pathway activation, as well as the EMT behaviors of GBM cells. Furthermore, a homograft nude mouse model was explored and mice transplanted with TRAF6/IRAK1-overexpressing glioma cells had shorter survival times while mice transplanted with glioma cells with miR-146a-5p overexpression or TRAF6/IRAK1 knockdown lived longer. This work indicated that in the TIME of GBM, the deficiency of miR-146a-5p in M2-EVs enhances tumor EMT through disinhibition of the TRAF6-IRAK1 complex and IKK-dependent NF-κB signaling pathway providing a novel therapeutic strategy targeting the TIME of GBM.

摘要

胶质瘤相关巨噬细胞(GAMs)是肿瘤免疫微环境(TIME)中的关键环节。GAMs大多表现出类似M2的表型,具有与癌症恶性程度和进展相关的抗炎特征。源自免疫抑制性GAMs的细胞外囊泡(M2-EVs)是TIME的重要组成部分,对胶质母细胞瘤(GBM)细胞的恶性行为有很大影响。体外分离出M1-EVs或M2-EVs,在M2-EV处理下,人类GBM细胞的侵袭和迁移能力增强。M2-EVs还增强了上皮-间质转化(EMT)的特征。根据miRNA测序,与M1-EVs相比,被认为是TIME调节关键因子的miR-146a-5p在M2-EVs中缺乏。当添加miR-146a-5p模拟物时,GBM细胞的EMT特征以及侵袭和迁移能力相应减弱。公共数据库预测了miRNA结合靶点,并筛选出白细胞介素1受体相关激酶1(IRAK1)和肿瘤坏死因子受体相关因子6(TRAF6)作为miR-146a-5p结合基因。双分子荧光互补和免疫共沉淀证实了TRAF6与IRAK1之间的相互作用。通过免疫荧光(IF)染色的临床胶质瘤样本评估TRAF6与IRAK1之间的相关性。TRAF6-IRAK1复合物是调节IKK复合物磷酸化和NF-κB途径激活以及GBM细胞EMT行为的开关和制动器。此外,还探索了同种异体裸鼠模型,移植了过表达TRAF6/IRAK1的胶质瘤细胞的小鼠存活时间较短,而移植了过表达miR-146a-5p或敲低TRAF6/IRAK1的胶质瘤细胞的小鼠存活时间更长。这项研究表明,在GBM的TIME中,M2-EVs中miR-146a-5p的缺乏通过解除对TRAF6-IRAK1复合物和IKK依赖性NF-κB信号通路的抑制来增强肿瘤EMT,为靶向GBM的TIME提供了一种新的治疗策略。

https://cdn.ncbi.nlm.nih.gov/pmc/blobs/91c2/10313823/e3d65b873bc7/41420_2023_1492_Fig1_HTML.jpg

文献AI研究员

20分钟写一篇综述,助力文献阅读效率提升50倍。

立即体验

用中文搜PubMed

大模型驱动的PubMed中文搜索引擎

马上搜索

文档翻译

学术文献翻译模型,支持多种主流文档格式。

立即体验