Suppr超能文献

NRH L11R 单核苷酸多态性,一种新的乳腺癌预测生物标志物,影响内质网依赖的 Ca 流和对新辅助化疗的反应。

Nrh L11R single nucleotide polymorphism, a new prediction biomarker in breast cancer, impacts endoplasmic reticulum-dependent Ca traffic and response to neoadjuvant chemotherapy.

机构信息

Université de Lyon, Université Claude Bernard Lyon 1, INSERM 1052, CNRS 5286, Centre Léon Bérard, Centre de Recherche en Cancérologie de Lyon, Lyon, 69008, France.

Département de Biopathologie, Centre Léon Bérard, Lyon, France.

出版信息

Cell Death Dis. 2023 Jul 1;14(6):392. doi: 10.1038/s41419-023-05917-7.

Abstract

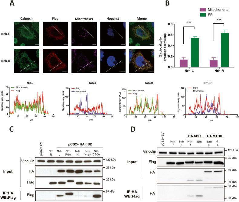
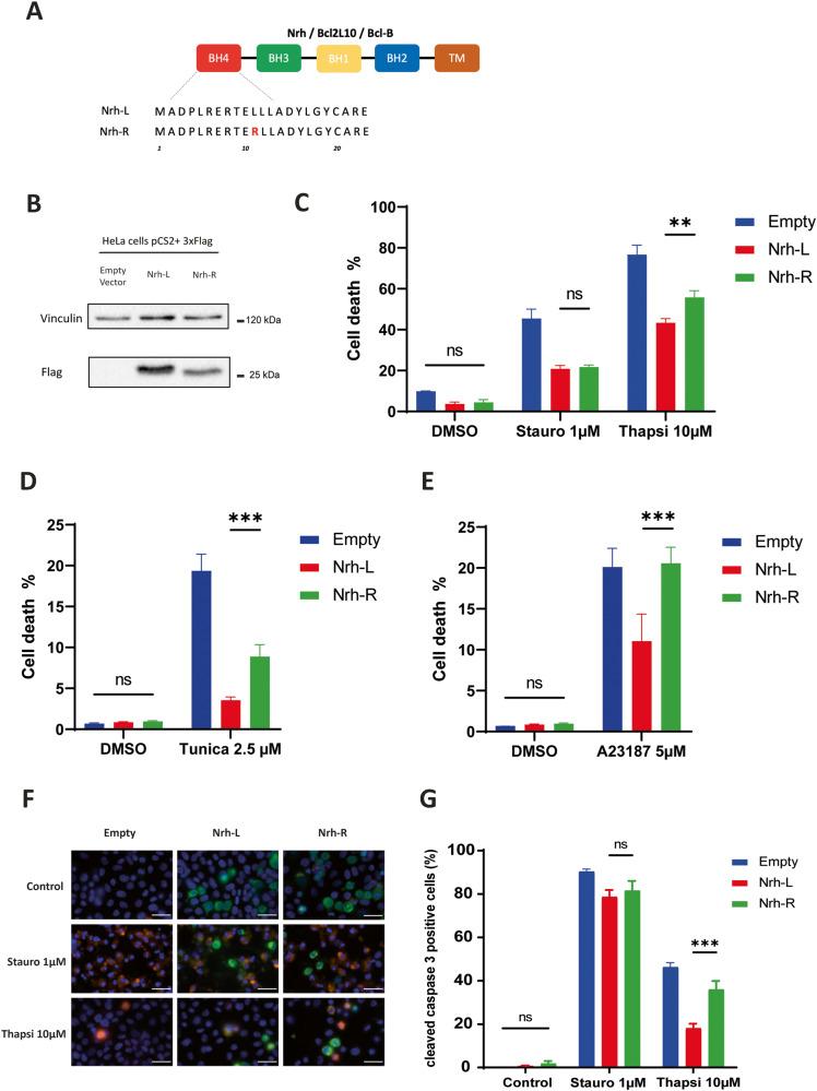
Overexpression of Bcl-2 proteins such as Bcl2L10, also referred to as Nrh, is associated with resistance to therapy and poor survival in various cancers, including breast cancer, lung cancer, and leukemia. The single nucleotide polymorphism (SNP) of BCL2L10 in its BH4 domain at position 11 (BCL2L10 Leu11Arg, rs2231292), corresponding to position 11 in the Nrh open reading frame, is reported to lower resistance towards chemotherapy, with patients showing better survival in the context of acute leukemia and colorectal cancer. Using cellular models and clinical data, we aimed to extend this knowledge to breast cancer. We report that the homozygous status of the Nrh Leu11Arg isoform (Nrh-R) is found in 9.7-11% percent of the clinical datasets studied. Furthermore, Nrh-R confers higher sensitivity towards Thapsigargin-induced cell death compared to the Nrh-L isoform, due to altered interactions with IPR1 Ca channels in the former case. Collectively, our data show that cells expressing the Nrh-R isoform are more prone to death triggered by Ca stress inducers, compared to Nrh-L expressing cells. Analysis of breast cancer cohorts revealed that patients genotyped as Nrh-R/Nrh-R may have a better outcome. Overall, this study supports the notion that the rs2231292 Nrh SNP could be used as a predictive tool regarding chemoresistance, improving therapeutic decision-making processes. Moreover, it sheds new light on the contribution of the BH4 domain to the anti-apoptotic function of Nrh and identifies the IPR1/Nrh complex as a potential therapeutic target in the context of breast cancer.

摘要

Bcl-2 蛋白的过表达,如 Bcl2L10,也称为 Nrh,与多种癌症(包括乳腺癌、肺癌和白血病)的治疗耐药和预后不良相关。BCL2L10 在 BH4 结构域第 11 位(BCL2L10 Leu11Arg,rs2231292)的单核苷酸多态性(SNP),对应于 Nrh 开放阅读框的第 11 位,据报道可降低化疗耐药性,急性白血病和结直肠癌患者的生存情况更好。利用细胞模型和临床数据,我们旨在将这一知识扩展到乳腺癌。我们报告称,在研究的临床数据集 9.7-11%中发现 Nrh Leu11Arg 同种型(Nrh-R)的纯合状态。此外,与 Nrh-L 同种型相比,Nrh-R 赋予了更高的对 Thapsigargin 诱导的细胞死亡的敏感性,这是由于前者与 IPR1 Ca 通道的相互作用改变所致。总之,我们的数据表明,与表达 Nrh-L 同种型的细胞相比,表达 Nrh-R 同种型的细胞更容易受到 Ca 应激诱导剂触发的死亡。对乳腺癌队列的分析表明,基因型为 Nrh-R/Nrh-R 的患者可能具有更好的预后。总的来说,这项研究支持了 rs2231292 Nrh SNP 可作为预测化疗耐药性的工具的观点,从而改善治疗决策过程。此外,它为 BH4 结构域对 Nrh 抗凋亡功能的贡献提供了新的认识,并确定了 IPR1/Nrh 复合物作为乳腺癌治疗的潜在靶点。

https://cdn.ncbi.nlm.nih.gov/pmc/blobs/fc75/10313725/c0f023372cbd/41419_2023_5917_Fig1_HTML.jpg

文献AI研究员

20分钟写一篇综述,助力文献阅读效率提升50倍。

立即体验

用中文搜PubMed

大模型驱动的PubMed中文搜索引擎

马上搜索

文档翻译

学术文献翻译模型,支持多种主流文档格式。

立即体验