Suppr超能文献

依非韦伦对 Apoj 小鼠视网膜固醇水平和青光眼风险因素的正常化作用。

The normalizing effects of the CYP46A1 activator efavirenz on retinal sterol levels and risk factors for glaucoma in Apoj mice.

机构信息

Department of Ophthalmology and Visual Science, Case Western Reserve University, Cleveland, OH, 44106, USA.

出版信息

Cell Mol Life Sci. 2023 Jul 1;80(7):194. doi: 10.1007/s00018-023-04848-y.

Abstract

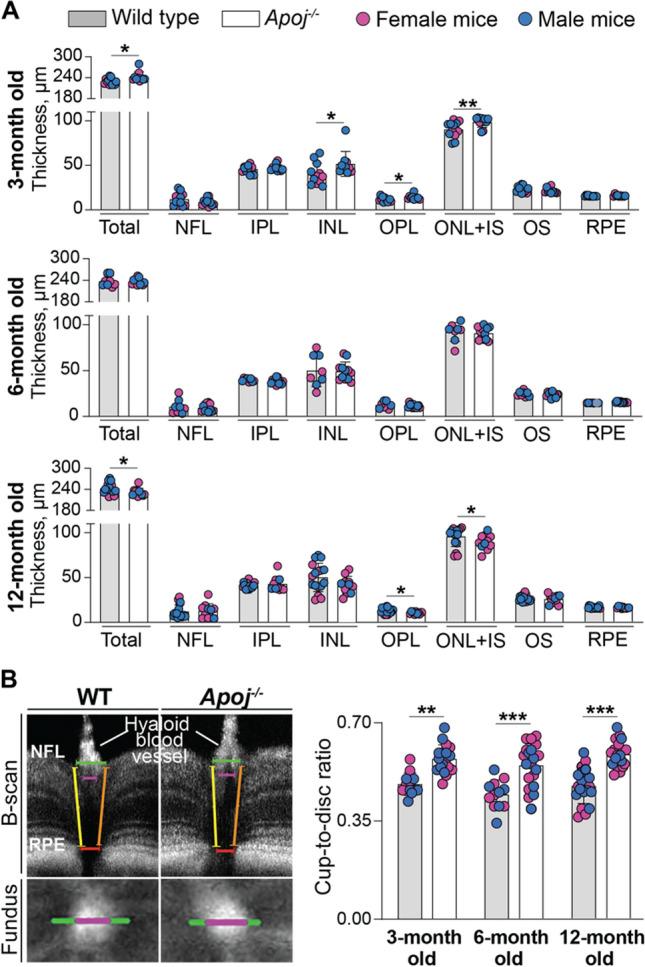
Apolipoprotein J (APOJ) is a multifunctional protein with genetic evidence suggesting an association between APOJ polymorphisms and Alzheimer's disease as well as exfoliation glaucoma. Herein we conducted ocular characterizations of Apoj mice and found that their retinal cholesterol levels were decreased and that this genotype had several risk factors for glaucoma: increased intraocular pressure and cup-to-disk ratio and impaired retinal ganglion cell (RGC) function. The latter was not due to RGC degeneration or activation of retinal Muller cells and microglia/macrophages. There was also a decrease in retinal levels of 24-hydroxycholesterol, a suggested neuroprotectant under glaucomatous conditions and a positive allosteric modulator of N-methyl-D-aspartate receptors mediating the light-evoked response of the RGC. Therefore, Apoj mice were treated with low-dose efavirenz, an allosteric activator of CYP46A1 which converts cholesterol into 24-hydroxycholesterol. Efavirenz treatment increased retinal cholesterol and 24-hydroxycholesterol levels, normalized intraocular pressure and cup-to-disk ratio, and rescued in part RGC function. Retinal expression of Abcg1 (a cholesterol efflux transporter), Apoa1 (a constituent of lipoprotein particles), and Scarb1 (a lipoprotein particle receptor) was increased in EVF-treated Apoj mice, indicating increased retinal cholesterol transport on lipoprotein particles. Ocular characterizations of Cyp46a1 mice supported the beneficial efavirenz treatment effects via CYP46A1 activation. The data obtained demonstrate an important APOJ role in retinal cholesterol homeostasis and link this apolipoprotein to the glaucoma risk factors and retinal 24-hydroxycholesterol production by CYP46A1. As the CYP46A1 activator efavirenz is an FDA-approved anti-HIV drug, our studies suggest a new therapeutic approach for treatment of glaucomatous conditions.

摘要

载脂蛋白 J(APOJ)是一种多功能蛋白,遗传证据表明 APOJ 多态性与阿尔茨海默病以及剥脱性青光眼有关。在此,我们对 Apoj 小鼠进行了眼部特征分析,发现其视网膜胆固醇水平降低,且该基因型存在几种青光眼的危险因素:眼内压升高、杯盘比增大以及视网膜神经节细胞(RGC)功能受损。后者不是由于 RGC 变性或视网膜 Muller 细胞和小胶质细胞/巨噬细胞激活引起的。视网膜 24-羟胆固醇水平也降低,24-羟胆固醇是青光眼条件下的一种神经保护剂,也是介导 RGC 光反应的 N-甲基-D-天冬氨酸受体的正变构调节剂。因此,Apoj 小鼠用低剂量依非韦伦进行治疗,依非韦伦是 CYP46A1 的变构激活剂,可将胆固醇转化为 24-羟胆固醇。依非韦伦治疗增加了视网膜胆固醇和 24-羟胆固醇水平,使眼内压和杯盘比正常化,并部分挽救了 RGC 功能。在 EVF 治疗的 Apoj 小鼠中,Abcg1(胆固醇外排转运蛋白)、Apoa1(脂蛋白颗粒的组成部分)和 Scarb1(脂蛋白颗粒受体)的视网膜表达增加,表明脂蛋白颗粒上的视网膜胆固醇转运增加。Cyp46a1 小鼠的眼部特征分析支持通过 CYP46A1 激活进行依非韦伦治疗的有益作用。这些数据表明 APOJ 在视网膜胆固醇稳态中具有重要作用,并将这种载脂蛋白与 CYP46A1 产生的青光眼危险因素和视网膜 24-羟胆固醇联系起来。由于 CYP46A1 激活剂依非韦伦是一种 FDA 批准的抗 HIV 药物,我们的研究为治疗青光眼提供了一种新的治疗方法。

https://cdn.ncbi.nlm.nih.gov/pmc/blobs/26cd/11072956/9212b429c883/18_2023_4848_Fig1_HTML.jpg

文献AI研究员

20分钟写一篇综述,助力文献阅读效率提升50倍。

立即体验

用中文搜PubMed

大模型驱动的PubMed中文搜索引擎

马上搜索

文档翻译

学术文献翻译模型,支持多种主流文档格式。

立即体验