Suppr超能文献

争夺银离子结合位:SilE、SilF 和 SilB 蛋白之间的相互作用如何促进了银外排泵机制。

The battle for silver binding: How the interplay between the SilE, SilF, and SilB proteins contributes to the silver efflux pump mechanism.

机构信息

Université de Lyon, CNRS, UCB Lyon1, Institut des Sciences Analytiques, UMR5280, Villeurbanne, France.

Université de Lyon, CNRS, UCB Lyon1, Institut des Sciences Analytiques, UMR5280, Villeurbanne, France; Department of Structural Biology, St Jude Children's Research Hospital, Memphis, Tennessee, USA.

出版信息

J Biol Chem. 2023 Aug;299(8):105004. doi: 10.1016/j.jbc.2023.105004. Epub 2023 Jul 1.

Abstract

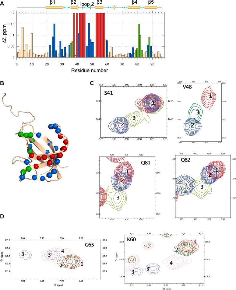
The resistance of gram-negative bacteria to silver ions is mediated by a silver efflux pump, which mainly relies on a tripartite efflux complex SilCBA, a metallochaperone SilF and an intrinsically disordered protein SilE. However, the precise mechanism by which silver ions are extruded from the cell and the different roles of SilB, SilF, and SilE remain poorly understood. To address these questions, we employed nuclear magnetic resonance and mass spectrometry to investigate the interplay between these proteins. We first solved the solution structures of SilF in its free and Ag-bound forms, and we demonstrated that SilB exhibits two silver binding sites in its N and C termini. Conversely to the homologous Cus system, we determined that SilF and SilB interact without the presence of silver ions and that the rate of silver dissociation is eight times faster when SilF is bound to SilB, indicating the formation of a SilF-Ag-SilB intermediate complex. Finally, we have shown that SilE does not bind to either SilF or SilB, regardless of the presence or absence of silver ions, further corroborating that it merely acts as a regulator that prevents the cell from being overloaded with silver. Collectively, we have provided further insights into protein interactions within the sil system that contribute to bacterial resistance to silver ions.

摘要

革兰氏阴性菌对银离子的耐药性是由一个银外排泵介导的,该泵主要依赖于一个三部分的外排复合物 SilCBA、一个金属伴侣蛋白 SilF 和一个固有无序蛋白 SilE。然而,银离子从细胞中被排出的精确机制以及 SilB、SilF 和 SilE 的不同作用仍知之甚少。为了解决这些问题,我们采用核磁共振和质谱技术来研究这些蛋白质之间的相互作用。我们首先解决了游离和 Ag 结合形式的 SilF 的溶液结构,并证明 SilB 在其 N 和 C 末端具有两个银结合位点。与同源的 Cus 系统相反,我们确定 SilF 和 SilB 在没有银离子的情况下相互作用,并且当 SilF 与 SilB 结合时,银的离解速度快八倍,表明形成了 SilF-Ag-SilB 中间复合物。最后,我们已经表明,无论是否存在银离子,SilE 都不会与 SilF 或 SilB 结合,这进一步证实了它仅仅作为一种调节剂,防止细胞被银离子过度负载。总的来说,我们对 Sil 系统内有助于细菌对银离子耐药性的蛋白质相互作用有了更深入的了解。

https://cdn.ncbi.nlm.nih.gov/pmc/blobs/a505/10407283/42ee9122bca0/gr1.jpg

文献AI研究员

20分钟写一篇综述,助力文献阅读效率提升50倍。

立即体验

用中文搜PubMed

大模型驱动的PubMed中文搜索引擎

马上搜索

文档翻译

学术文献翻译模型,支持多种主流文档格式。

立即体验