Suppr超能文献

感染 PRRSV 后的后备母猪外周血单个核细胞和 CD8 T 细胞的基因表达。

Gene expression of peripheral blood mononuclear cells and CD8 T cells from gilts after PRRSV infection.

机构信息

Institute of Immunology, Department of Pathobiology, University of Veterinary Medicine, Vienna, Austria.

VetCore Facility for Research, University of Veterinary Medicine, Vienna, Austria.

出版信息

Front Immunol. 2023 Jun 20;14:1159970. doi: 10.3389/fimmu.2023.1159970. eCollection 2023.

Abstract

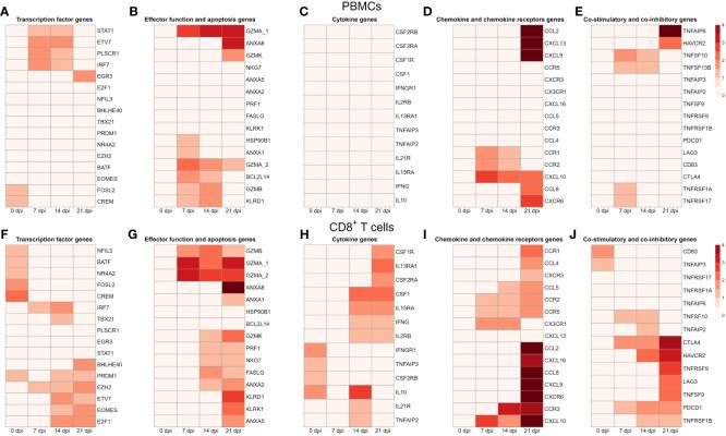
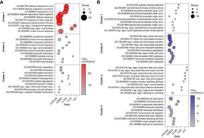
Porcine reproductive and respiratory syndrome virus (PRRSV) is a positive-stranded RNA virus, which emerged in Europe and U.S.A. in the late 1980s and has since caused huge economic losses. Infection with PRRSV causes mild to severe respiratory and reproductive clinical symptoms in pigs. Alteration of the host immune response by PRRSV is associated with the increased susceptibility to secondary viral and bacterial infections resulting in more serious and chronic disease. However, the expression profiles underlying innate and adaptive immune responses to PRRSV infection are yet to be further elucidated. In this study, we investigated gene expression profiles of PBMCs and CD8 T cells after PRRSV AUT15-33 infection. We identified the highest number of differentially expressed genes in PBMCs and CD8 T cells at 7 dpi and 21 dpi, respectively. The gene expression profile of PBMCs from infected animals was dominated by a strong innate immune response at 7 dpi which persisted through 14 dpi and 21 dpi and was accompanied by involvement of adaptive immunity. The gene expression pattern of CD8 T cells showed a strong adaptive immune response to PRRSV, leading to the formation of highly differentiated CD8 T cells starting from 14 dpi. The hallmark of the CD8 T-cell response was the increased expression of effector and cytolytic genes (, , , , , , , ), with the highest levels observed at 21 dpi. Temporal clustering analysis of DEGs of PBMCs and CD8 T cells from PRRSV-infected animals revealed three and four clusters, respectively, suggesting tight transcriptional regulation of both the innate and the adaptive immune response to PRRSV. The main cluster of PBMCs was related to the innate immune response to PRRSV, while the main clusters of CD8 T cells represented the initial transformation and differentiation of these cells in response to the PRRSV infection. Together, we provided extensive transcriptomics data explaining gene signatures of the immune response of PBMCs and CD8 T cells after PRRSV infection. Additionally, our study provides potential biomarker targets useful for vaccine and therapeutics development.

摘要

猪繁殖与呼吸综合征病毒(PRRSV)是一种正链 RNA 病毒,于 20 世纪 80 年代末在欧洲和美国出现,此后造成了巨大的经济损失。PRRSV 感染可导致猪出现轻度至重度呼吸道和生殖系统临床症状。PRRSV 改变宿主免疫反应与继发病毒和细菌感染的易感性增加有关,导致更严重和慢性疾病。然而,PRRSV 感染后固有和适应性免疫反应的表达谱仍有待进一步阐明。在这项研究中,我们研究了 PRRSV AUT15-33 感染后 PBMC 和 CD8 T 细胞的基因表达谱。我们分别在 7dpi 和 21dpi 时鉴定了 PBMC 和 CD8 T 细胞中差异表达基因数量最多。感染动物 PBMC 的基因表达谱在 7dpi 时以强烈的固有免疫反应为主,这种反应持续到 14dpi 和 21dpi,并伴有适应性免疫的参与。CD8 T 细胞的基因表达模式显示出对 PRRSV 的强烈适应性免疫反应,导致从 14dpi 开始形成高度分化的 CD8 T 细胞。CD8 T 细胞反应的标志是效应和细胞毒性基因(,,,,,,,)的表达增加,在 21dpi 时达到最高水平。对 PRRSV 感染动物 PBMC 和 CD8 T 细胞差异表达基因的时间聚类分析分别显示出三个和四个聚类,表明 PRRSV 感染后固有免疫和适应性免疫的紧密转录调控。PBMC 的主要聚类与 PRRSV 的固有免疫反应有关,而 CD8 T 细胞的主要聚类代表了这些细胞对 PRRSV 感染的初始转化和分化。总之,我们提供了广泛的转录组学数据,解释了 PRRSV 感染后 PBMC 和 CD8 T 细胞免疫反应的基因特征。此外,我们的研究为疫苗和治疗药物的开发提供了潜在的生物标志物靶标。

https://cdn.ncbi.nlm.nih.gov/pmc/blobs/28e7/10318438/4c7fb12c9632/fimmu-14-1159970-g001.jpg

文献AI研究员

20分钟写一篇综述,助力文献阅读效率提升50倍。

立即体验

用中文搜PubMed

大模型驱动的PubMed中文搜索引擎

马上搜索

文档翻译

学术文献翻译模型,支持多种主流文档格式。

立即体验