Suppr超能文献

细胞毒性坏死因子 1 可抑制产 colibactin 的 在小鼠中诱导的结肠癌发生。

Cytotoxic necrotizing factor 1 hinders colon tumorigenesis induced by colibactin-producing in mice.

机构信息

Centre de Recherche en Nutrition Humaine Auvergne, University Clermont Auvergne, Inserm U1071, INRAE USC 1382, Microbes, Intestin, Inflammation et Susceptibilité de l'Hôte (M2iSH), Clermont-Ferrand, France.

Neuropathology Unit, University Hospital of Clermont-Ferrand, Clermont-Ferrand, France.

出版信息

Gut Microbes. 2023 Jan-Dec;15(1):2229569. doi: 10.1080/19490976.2023.2229569.

Abstract

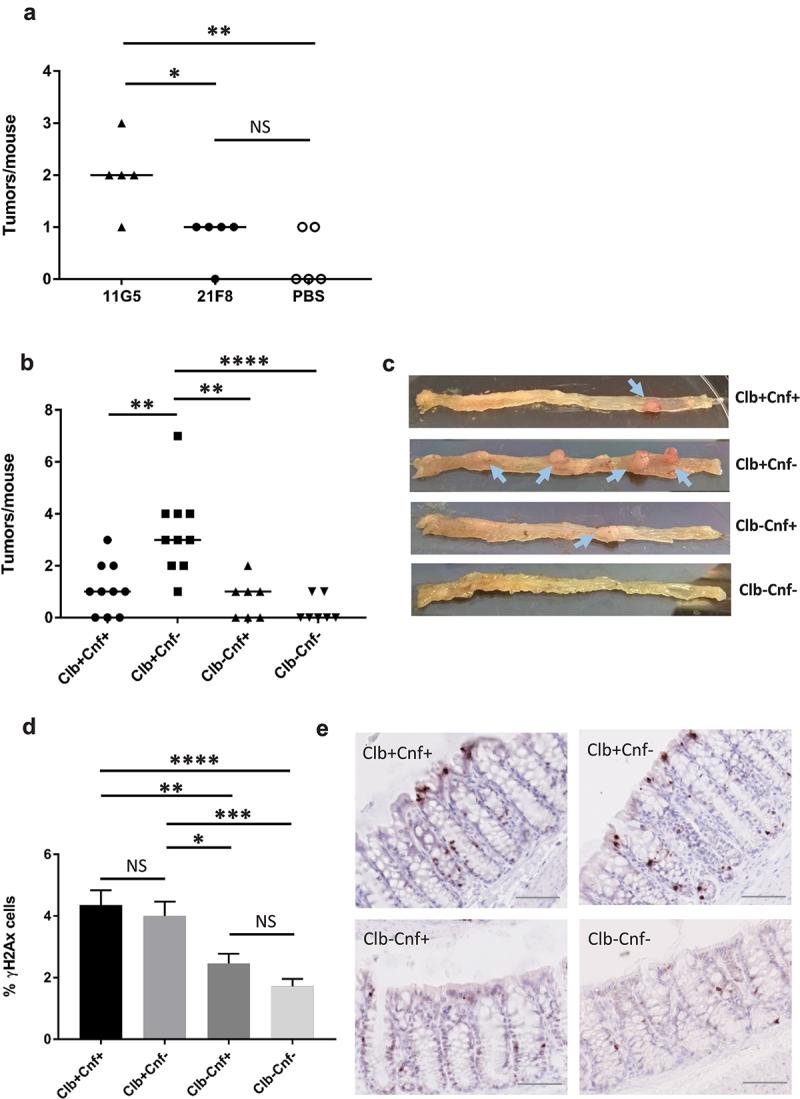
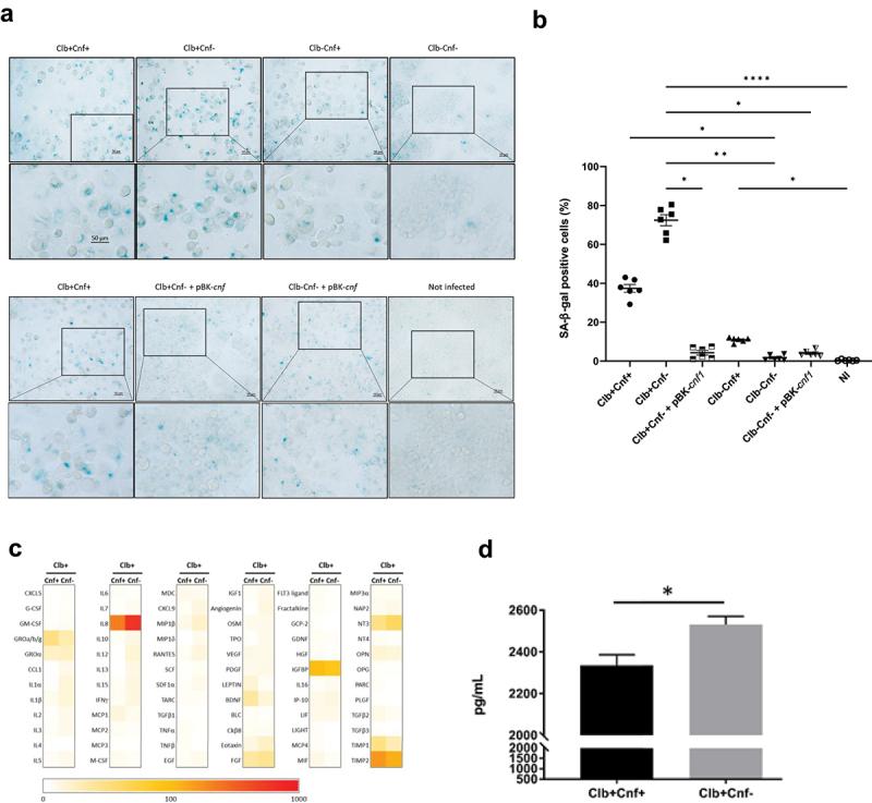
Colorectal cancer (CRC) patients are frequently colonized by colibactin-producing (CoPEC) (>40%), which enhances tumorigenesis in mouse models of CRC. We observed that 50% of CoPEC also contains the gene, which encodes cytotoxic necrotizing factor-1 (CNF1), an enhancer of the eukaryotic cell cycle. The impact of its co-occurrence with colibactin (Clb) has not yet been investigated. We evaluated the impact of CNF1 on colorectal tumorigenesis using human colonic epithelial HT-29 cells and CRC-susceptible mice inoculated with the CoPEC 21F8 clinical strain (Clb+Cnf+) or 21F8 isogenic mutants (Clb+Cnf-, Clb-Cnf+ and Clb-Cnf-). Infection with the Clb+Cnf- strain induced higher levels of inflammatory cytokines and senescence markers both and compared to those induced by infection with the Clb+Cnf+ strain. In contrast, the Clb+Cnf- and Clb+Cnf+ strains generated similar levels of DNA damage in HT-29 cells and in colonic murine tissues. Furthermore, the mice inoculated with the Clb+Cnf- strain developed significantly more tumors than the mice inoculated with the Clb+Cnf+ strain or the isogenic mutants, and the composition of their microbiota was changed. Finally, rectal administration of the CNF1 protein in mice inoculated with the Clb+Cnf- strain significantly decreased tumorigenesis and inflammation. Overall, this study provides evidence that CNF1 decreases the carcinogenic effects of CoPEC in mice by decreasing CoPEC-induced cellular senescence and inflammation.

摘要

结直肠癌(CRC)患者经常被产生肠菌素的细菌(CoPEC)定植(>40%),这增强了结直肠癌小鼠模型中的肿瘤发生。我们观察到,50%的 CoPEC 还含有基因,该基因编码细胞毒性坏死因子-1(CNF1),是真核细胞周期的增强剂。其与肠菌素(Clb)共存的影响尚未得到研究。我们使用人结肠上皮 HT-29 细胞和易患 CRC 的小鼠评估了 CNF1 对结直肠肿瘤发生的影响,这些小鼠接种了 CoPEC 21F8 临床株(Clb+Cnf+)或 21F8 同基因突变株(Clb+Cnf-、Clb-Cnf+和 Clb-Cnf-)。与感染 Clb+Cnf+菌株相比,感染 Clb+Cnf-菌株诱导的炎症细胞因子和衰老标志物水平更高。相比之下,Clb+Cnf-和 Clb+Cnf+菌株在 HT-29 细胞和结肠鼠组织中产生的 DNA 损伤水平相似。此外,感染 Clb+Cnf-菌株的小鼠比感染 Clb+Cnf+菌株或同基因突变株的小鼠发展出更多的肿瘤,其微生物组的组成也发生了变化。最后,在感染 Clb+Cnf-菌株的小鼠中直肠给予 CNF1 蛋白可显著降低肿瘤发生和炎症。总体而言,这项研究提供了证据,表明 CNF1 通过减少 CoPEC 诱导的细胞衰老和炎症,降低了 CoPEC 在小鼠中的致癌作用。

https://cdn.ncbi.nlm.nih.gov/pmc/blobs/4557/10332217/735e955ccc39/KGMI_A_2229569_F0001_OC.jpg

文献AI研究员

20分钟写一篇综述,助力文献阅读效率提升50倍。

立即体验

用中文搜PubMed

大模型驱动的PubMed中文搜索引擎

马上搜索

文档翻译

学术文献翻译模型,支持多种主流文档格式。

立即体验