Suppr超能文献

重新审视脑源性神经营养因子(BDNF)及其受体在哺乳动物发育过程中的表达。

Revisiting the expression of BDNF and its receptors in mammalian development.

作者信息

Esvald Eli-Eelika, Tuvikene Jürgen, Kiir Carl Sander, Avarlaid Annela, Tamberg Laura, Sirp Alex, Shubina Anastassia, Cabrera-Cabrera Florencia, Pihlak Arno, Koppel Indrek, Palm Kaia, Timmusk Tõnis

机构信息

Department of Chemistry and Biotechnology, Tallinn University of Technology, Tallinn, Estonia.

Protobios LLC, Tallinn, Estonia.

出版信息

Front Mol Neurosci. 2023 Jun 22;16:1182499. doi: 10.3389/fnmol.2023.1182499. eCollection 2023.

Abstract

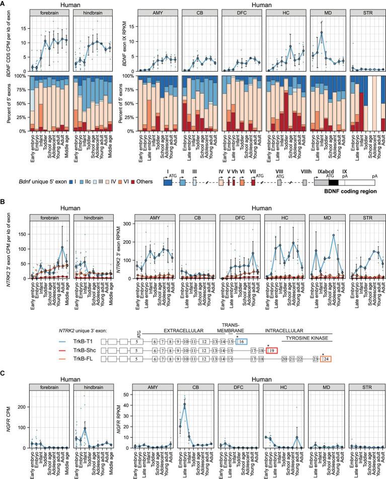
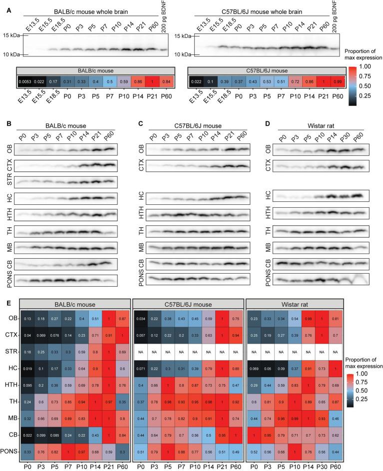
Brain-derived neurotrophic factor (BDNF) promotes the survival and functioning of neurons in the central nervous system and contributes to proper functioning of many non-neural tissues. Although the regulation and role of BDNF have been extensively studied, a rigorous analysis of the expression dynamics of and its receptors and is lacking. Here, we have analyzed more than 3,600 samples from 18 published RNA sequencing datasets, and used over 17,000 samples from GTEx, and ~ 180 samples from BrainSpan database, to describe the expression of in the developing mammalian neural and non-neural tissues. We show evolutionarily conserved dynamics and expression patterns of mRNA and non-conserved alternative 5' exon usage. Finally, we also show increasing BDNF protein levels during murine brain development and BDNF protein expression in several non-neural tissues. In parallel, we describe the spatiotemporal expression pattern of BDNF receptors and in both murines and humans. Collectively, our in-depth analysis of the expression of and its receptors gives insight into the regulation and signaling of BDNF in the whole organism throughout life.

摘要

脑源性神经营养因子(BDNF)可促进中枢神经系统中神经元的存活和功能,并有助于许多非神经组织的正常运作。尽管对BDNF的调节和作用已进行了广泛研究,但仍缺乏对其及其受体TrkB和p75表达动态的严格分析。在这里,我们分析了来自18个已发表的RNA测序数据集的3600多个样本,并使用了来自GTEx的17000多个样本以及来自BrainSpan数据库的约180个样本,以描述BDNF在发育中的哺乳动物神经和非神经组织中的表达。我们展示了BDNF mRNA在进化上保守的动态变化和表达模式以及不保守的5'外显子可变使用情况。最后,我们还展示了小鼠脑发育过程中BDNF蛋白水平的增加以及几种非神经组织中BDNF蛋白的表达。同时,我们描述了BDNF受体TrkB和p75在小鼠和人类中的时空表达模式。总的来说,我们对BDNF及其受体表达的深入分析有助于深入了解BDNF在整个生命过程中在整个生物体中的调节和信号传导。

https://cdn.ncbi.nlm.nih.gov/pmc/blobs/805b/10325033/62e60b21bc8c/fnmol-16-1182499-g001.jpg

文献AI研究员

20分钟写一篇综述,助力文献阅读效率提升50倍。

立即体验

用中文搜PubMed

大模型驱动的PubMed中文搜索引擎

马上搜索

文档翻译

学术文献翻译模型,支持多种主流文档格式。

立即体验